摘要:研究揭示了四大核心问题:一是国际赛事多元主体导致数据权属界定复杂,运动员生物数据、赛事运营数据等因涉及多方权益难以确权;二是异构数据标准形成“信息孤岛”,不同赛事的数据格式不一阻碍了融合应用;三是动态估值体系缺失使得数据难以获得资产身份认证;四是专业服务生态薄弱制约了数据要素市场化配置,并针对这些问题,提出系统性的解决方案。研究表明,这一实施路径不仅能够有效激活体育数据价值,还为自贸港数据要素市场建设提供了可复制的实践经验。
摘要:文章聚焦智慧医院背景下档案数字化转型问题,探究科学转型路径与安全管理策略。研究发现,当前医院档案数字化面临技术与基础设施适配不足、管理体系与人才滞后、数据安全风险突出以及跨部门协同难等问题,提出了以技术升级与管理优化为核心的转型路径。同时,构建多维度安全管理策略,转型与安全管理协同推进,提高档案管理效率、支撑医疗科研,为智慧医院建设提供数据保障,也为同类研究与实践提供理论参考。
摘要:以昆明市为个案,采用文献研究、实地调研和案例分析等方法展开研究。结果显示,昆明市在政策落实、平台搭建以及特色档案数字化等方面取得阶段性成效,但仍面临系统协同不足、标准规范滞后、人才结构失衡、技术应用浅显和服务维度单一等突出挑战。基于此,文章提出了技术赋能、制度完善、人才培养、数据治理及服务拓展的“五位一体”提升策略,为西南边疆城市破解城建档案数字化瓶颈提供实践路径,也为同类城市的转型工作提供可借鉴的经验。
摘要:文章深入探讨了基层事业单位档案管理信息化建设的难点与突破路径。通过对现状的详尽分析,揭示了当前基层事业单位在档案管理信息化建设中存在管理意识淡薄、管理机制不健全、技术基础薄弱及信息安全风险等问题。研究发现,管理意识与管理机制的滞后严重制约了信息化进程,而技术基础不足与信息安全漏洞则直接影响了档案数据的完整性与安全性。针对上述难点,文章提出了强化管理意识与规划、完善管理机制与执行、夯实技术基础与人才培养以及筑牢信息安全防线等多维度突破路径。通过系统化的策略实施,旨在提高基层事业单位档案管理的信息化水平,确保档案资源的有效利用与安全存储,为事业单位管理现代化提供有力支撑。
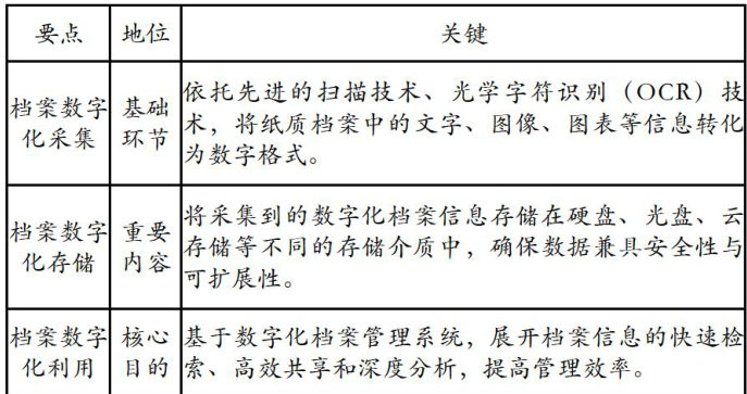
摘要:人事档案数字化转型已成为组织治理现代化的重要环节,面对传统纸质管理模式下的效率低、风险高等问题,管理人员需以信息化手段来重塑档案管理体系。研究聚焦数字化转型的实践路径,从数据采集标准化、存储体系安全化、检索服务智能化到档案应用价值化四个层面展开阐述,形成“制度规范一技术支撑—应用拓展”的整体框架,旨在为人事档案管理提供可复制的升级思路,助力数字化建设从积累信息转向数据驱动的治理新阶段。
摘要:高中档案数量激增、利用频繁,传统人工收管方式效率低、易出错、检索慢,难以满足学籍证明、教学评估等即时需求。文章以某校档案室为样本,引入人工智能技术对档案内容自动提取语义特征、识别职能属性并完成分类、索引与安全维护。实践显示,归档周期由两周缩至3天,服务满意度升至 93% ,数据安全事故为零。通过持续完善数据合规与人才培养机制,人工智能即可推动高中档案管理由“被动保管”走向“主动服务”,为学校治理和终身学习提供可信、可用、可持续的史料支撑。
中图分类号:G275 文献标识码:A 摘要:在新时代背景下,全面从严治党持续向纵深发展与数字化转型进程深度融合,廉政档案作为实施精准监督的关键载体,其信息化建设已成为提升内部治理现代化水平的一项核心任务。文章立足的初期实践,针对其遇到的实际问题,从“风险特异性”与“资源有限性”两个维度切入,系统剖析了信息化如何驱动档案管理实现从静态存储到动态监测、从信息孤岛到数据协同的转型和运用,并论证了该体系
摘要:文章研究了人事档案管理在数字化转型中的创新路径。随着政策的逐步完善,数字化转型在档案管理领域的应用得到了广泛推广。云计算、大数据和人工智能等技术的引入为档案管理带来了智能化、自动化的提升,但技术融合深度与应用效能仍存在不足。与此同时,制度标准的不适配、技术整合不够以及全流程协同短板等问题制约了数字化转型的深入实施。为此,文章提出了构建适配数字化的制度规范体系、推进核心技术与管理场景的深度融合、再造全生命周期的协同管理流程,以及强化数字化管理专业人才的培育等创新路径,以确保人事档案管理的数字化转型能够高效落地。
摘要:文章围绕体育学校人事档案与党建档案的管理需求,探讨基于Acess数据库的集成档案管理系统设计与实施方案。通过分析三类档案的特点和整合挑战,提出了标准化、规范化及数字化的解决路径,并结合实际案例验证了系统的可行性和效果。研究表明,通过合理的数据库设计和业务流程优化,能够实现多源异构档案的高效管理与利用,为相关领域的档案信息化建设提供参考。
摘要:职业院校档案归档作为学校治理体系的基础性工作,在数字化转型浪潮冲击下面临流程再造与模式革新的双重挑战。当前职业院校档案归档工作存在流程环节冗余、标准规范不统一、系统建设滞后及人才队伍不适配等问题,严重影响档案管理的效能,阻碍数字化治理的目标。文章在剖析职业院校档案归档工作重要意义与现实困境的基础上,从数字化转型的战略视角出发,提出了五大优化路径,旨在为职业院校高质量开展档案归档工作提供理论参照与实践指引。
摘要:在当前数字化转型的背景下,档案管理模式从传统纸质形态向电子化、网络化方向转变,极大地提高了档案管理的效率与利用价值。然而,在数字化环境中信息安全问题日益突出,档案数据面临被泄露、篡改和丢失等诸多风险。文章从数字化转型的内涵着手展开分析,深入剖析数字档案管理过程中存在的主要安全风险,进一步探讨这些风险产生的具体成因,并从技术、管理与法律三个维度提出相应的防控对策,期望能为政府机关、企事业单位及档案机构的数字档案安全建设提供理论支撑与实践参考。
摘要:文章阐述了企业档案信息化进程中“数字鸿沟”的内涵与现状,即企业间日益加深的技术与能力分化,分析了数字鸿沟对产业链协同与数据安全构成的系统性风险,重点构建了跨越数字鸿沟的“协同治理”理论框架,涵盖宏观政策引导、中观平台赋能和微观能力内生三个层面。在此基础上,进一步探讨了协同治理框架下的具体实施路径,包括精准政策扶持、行业平台共建、企业内生能力培育,以及风险防控与绩效评估机制构建。研究旨在为破解当前企业档案发展不均衡困局提供理论参考与实践指引,并为档案治理体系的现代化转型提供新思路。
摘要:为了加快档案管理数字化建设进程,提高档案收集与整理工作的规范性水平,优化数字档案共享服务机制,应围绕档案资源在数字时代背景下的应用需求,不仅要实现纸质档案向数字档案的转变,还要加强档案跨部门、跨区域的共享利用。文章从数字档案共享服务角度出发,结合福建宁德、浙江嘉兴和江苏南京部分地区的数字档案共享服务经验,分析当前数字档案共享服务中存在的问题,从宣传方式、队伍建设及统筹规划等角度提出优化策略建议,以供参考。
摘要:随着互联网、大数据及人工智能等新兴技术的蓬勃发展,社会各领域都在加速向数字化迈进。随着“数字中国”战略的不断深入推进,档案作为国家核心信息资源,其管理数字化转型已成为顺应时代发展潮流、提升自身竞争力的关键举措。文章针对档案管理数字化转型的驱动机制展开分析,注重从内部、外部因素分析其驱动因素,把握数字化技术赋能档案管理的重要影响,深入挖掘数字化技术助推档案管理工作创新优化的核心点,为档案数字化管理工作高质量发展提供一定的参考和借鉴。
摘要:事业单位档案管理工作,是一项针对工作流程中产生的各类档案开展系统性管理的重要活动。在信息技术不断发展的背景下,档案管理工作越来越重要,对其实施创新和服务模式改革也就变得格外关键。通过提高管理效率,推动信息共享、加强安全性以及满足大众多样化的需求,事业单位能够更好地提高服务质量与治理能力。
摘要:高校毕业生弃档现象是伴随市场经济发展与人事制度变革出现的特殊问题,表现为高校毕业生对个人档案的忽视与搁置,对个人权益保障、人才资源配置及社会管理效率造成多重影响。当前研究显示,该现象的成因涵盖多个维度,包括毕业生档案意识淡薄、高校管理服务滞后、档案服务体系效率低下以及社会政策环境适配性不足等。文章梳理了弃档现象的现状,从个体认知、高校职能、制度供给与社会环境四个层面剖析深层原因,并针对性地提出强化档案认知教育、优化高校管理流程、提升档案服务效能以及完善政策支持体系等疏解策略,旨在构建多主体协同的档案管理生态,为解决高校毕业生弃档问题提供理论与实践参考。
摘要:随着我国新型城镇化进程提速,建设项目的规模不断扩大,档案管理作为工程建设全周期的重要环节,其规范性直接影响城市治理效能与公共安全。无锡市当前建设项目档案管理存在阶段性脱节问题,施工阶段文件与档案整理不同步、竣工阶段电子档案标准化不足以及运营阶段信息共享困难等现象频发,导致地下管线档案归档率低、重复开挖等问题长期存在。文章主要基于全生命周期理论,结合《建设工程文件归档规范》(GB/T50328—2014)等标准要求,提出覆盖工程准备、施工、竣工、移交及运维的全周期档案管理体系。通过构建标准化管理流程、制定电子文件格式与元数据规范以及搭建信息化管理系统,旨在实现档案数据实时采集、动态更新与跨部门协同利用,为城市数字化转型提供实践路径。
摘要:随着信息技术的迅猛发展,社会保险档案管理面临着前所未有的安全挑战。全流程安全漏洞排查与修复机制是保障社会保险档案系统稳定运行的关键环节,如何做好社会保险档案管理全流程安全漏洞排查与修复成为当前关注的热点问题。文章分析了社会保险档案管理全流程安全漏洞排查工作的策略,并探究了构建社会保险档案管理全流程安全漏洞修复机制的策略。
摘要:新形势下,档案馆应强化责任意识、创新服务模式以及科学谋划服务举措,探索档案工作赋能企业高质量发展的可行路径。基于对档案馆档案服务在助力企业高质量发展中的关键作用展开分析,提出了强化档案服务意识、构建档案馆与企业档案部门联合服务模式、指导企业加强特色档案资源建设以及强化档案馆对企业档案管理队伍的培训工作等建议,旨在助力企业高质量发展。
摘要:在大数据时代快速发展的背景下,信息技术的引入深刻改变了事业单位档案管理工作的环境与模式。在事业单位运营过程中,受海量、多样化数据不断涌现的影响,以往档案管理所存在的局限性逐渐显露,难以满足档案管理工作的现代化发展需求,同时也造成了管理效率低下和资源浪费的问题。在此情况下,事业单位迫切需要推动档案管理工作模式的转型升级,借助大数据技术优化档案管理模式,通过档案信息管理的数字化与智能化创新,以更好地满足事业单位的发展需求。
摘要:推动干部人事档案管理现代化是提升高校治理能力与干部工作科学化水平的关键环节。本研究旨在系统探索其有效实践路径并展开实证检验,以期为同类高校提供借鉴。基于治理理论、数字转型理论与档案安全治理理论,构建“制度—技术—安全”三维整合分析框架,运用规范性案例研究方法,深度剖析武汉体育学院“五位一体”管理体系的生成逻辑、运行机制与治理效能。研究表明,“制度筑基”与“技术赋能”的双轮驱动是实现管理现代化的核心机制,该模式成功推动了档案管理从经验驱动向数据驱动、从被动防护向主动治理、从分散管理向闭环管控的根本性转变。量化评估显示,体系实施后档案查阅效率提升 83% ,安全事故发生率降为零,用户满意度及档案利用效能显著提升。本研究提炼的“武体模式”证实了系统性改革的有效性,为新时代高校干部人事档案管理提供了可复制的路径与理论启示。
摘要:在数字时代背景下,图书馆亟须调整文献资源建设重点,以最大限度地满足新时代的需要。文章聚焦研究型图书馆,简要说明了此类图书馆的特点及文献资源建设现状,结合数字时代特征,讨论了建设文献资源的有效路径,并提出了包括强化服务能力、引入先进技术以及实现资源价值在内的多项建议,期望能够给人以启发,使研究型图书馆能够尽快完成转型工作,为社会发展贡献力量。
摘要:廉政档案是加强政府治理效能的重要依据,亦是当下全面从严治党的重要基础。新时代,廉政档案对治理主体强化自身监督和管理发挥着越来越重要的作用,有必要对国内廉政档案管理的研究热点和趋势展开梳理。经过梳理,2010年—2024年以来近14年廉政档案管理的研究文献可知,研究热点主要集中在四个维度:从历史角度分析廉政档案管理的演变;从现实角度分析廉政档案管理的价值;从应用角度探究廉政档案管理的路径;从发展角度探究廉政档案管理的方向。通过分析,文章总结得出廉政档案管理将在未来与人工智能、大数据及区块链等新技术手段结合运用,为加强廉政建设创造新的实现途径和管理范式。
摘要:传统中学图书馆文献分类依赖人工方式,面临效率低下、标准不一致等问题。人工智能技术为中学图书馆文献分类带来了创新解决方案,借助深度学习、自然语言处理及机器学习等核心技术,构建适应中学教育特点的智能化文献分类系统,实现文献内容的自动识别、智能标引以及精准分类。该技术能显著提高分类效率与准确性,优化学生获取学习资源的体验,支撑学生个性化学习的需求,还能为教师整合教学资源提供智能支持。智能分类系统和中学教育教学的深度融合,推动了跨学科资源的整合,提升图书馆服务质量,为培养学生信息素养与创新能力提供重要保障。
摘要:在国家智慧图书馆体系建设政策引导下,人工智能技术为公共图书馆智慧化转型提供重要支撑,研究运用文献分析方法,分析人工智能技术通过机器学习、自然语言处理、计算机视觉等核心技术,在资源全生命周期管理、全场景用户服务及运营智慧化协同等维度实现深度应用,从技术适配、伦理安全及主体能力等方面构建优化路径,破解算法局限、隐私风险与数字鸿沟等问题,推动公共文化服务向精准化、普惠化和智能化升级。
摘要:人工智能的进化改变了传统的知识获取方式与教育模式,在知识获取渠道多元化与艺术教育“重术轻学”倾向等因素的影响下,国内艺术类高校图书馆面临学生到馆率下降、文献利用率低的双重困境。文章分析了困境产生的原因与艺术类高校学生的特征,阐明艺术类高校图书馆在AI时代的价值,提出实体存在的重要性与必要性,探讨图书馆对学生产生的多种积极影响。研究表明,图书馆若能积极转型以提升使用者的幸福感,可重新激活读者需求,增强图书馆对学生的吸引力。
摘要:文章基于医院图书馆智库建设与决策情报服务现状及挑战,结合医院图书馆尝试智库建设、开展决策情报服务的实践与探索,分析了医院图书馆智库服务面临新设备设施技术配置应用、决策情报服务内容与形式以及高质量智库研究与应用报告等方面的新挑战。本研究提出了医院图书馆智库建设的职能定位、组织构建及其服务内容,同时,也探讨了医院图书馆智库服务在重要性认识、技术支撑资源以及研发创新性等方面存在的不足,并提出了增强重要性认识、提高馆员能力、夯实技术支撑条件、拓展智库服务领域以及提升社会影响等医院图书馆智库建设与决策情报服务的对策建议。
摘要:社保档案管理的便民化转型是社会保障公共服务升级的重要方向,文章以破解便民服务导向下社保档案管理现存的信息碎片化、跨部门壁垒等问题为自标,通过梳理社保档案管理的现存问题与核心意义,提出构建一体化数字平台、健全标准体系等实践策略。最终形成覆盖技术支撑、流程规范以及跨部门协同等维度的一站式一体化管理方案,为提升社保档案服务便民效能、完善社会保障公共服务体系提供实践路径。
摘要:侨批档案蕴含着以爱国主义为核心的“爱国爱家、诚实守信、舍生取义、乐善好施”的精神。基于文献分析与研究,通过开发侨批校本课程,推广侨批档案进校园;强化资源整合力度,倡导侨批档案研学旅行;借助科技手段,打造侨批主题沉浸式体验;推动多元协同开发,拓宽侨批受众参与途径等开展爱国主义教育,对弘扬爱国主义精神、开展革命教育以及传承优秀传统文化具有积极意义。