【摘要】在经济步入高质量发展阶段后,原有的赶超模式如何调整乃至是否还具有适用价值是经济转型面临的重大问题。将要素市场扭曲、战略赶超和经济高质量发展纳入同一框架,通过使用中国分省域的面板数据进行实证检验。结果发现:单纯的赶超对全要素生产率的影响呈先升后降的倒“U”型曲线变化,而要素市场扭曲对经济高质量发展始终呈抑制作用;劳动要素市场扭曲与赶超的协同效应会抑制经济高质量发展,而资本要素扭曲与赶超的协同效应会促进经济高质量发展;空间上看,从东部至西部,要素市场扭曲对全要素生产率影响的总体抑制作用呈逐步增强态势。据此,提出分类施策调控要素市场扭曲、推进劳动要素市场化改革等一系列有针对性的政策建议。
【摘要】我国农村地域广袤,各地发展条件不尽相同,改革成效也存在差异。在这样的背景下,不同村集体经济需要选择符合本村实际情况的发展路径。文章基于对集聚提升类、城郊融合类、特色保护类、搬迁撤并类四种类型村庄的特征和发展方向进行分析的基础上,深入探究农村集体经济在这四类村庄中的具体运行路径,进而提出因地制宜的发展策略。通过对村庄类别进行划分,系统地提出农村集体经济发展的差异化路径,为相关政策的制定与实践提供理论支撑。
【摘要】在经济全球化深度演进背景下,制度型开放与经济韧性的协同关系成为国家经济治理核心命题。文章系统剖析二者互动机制:制度型开放通过制度优化提升资源配置效率、借助开放规则赋能技术创新扩散、依托国际规则协调增强风险对冲能力,从而强化经济韧性;经济韧性则通过缓冲不确定性、增强国际规则话语权、驱动制度创新动能支撑开放进程,同时可能因制度保守化、路径依赖及动态适应滞后形成约束。研究构建“战略—机制—工具”三维协同框架,提出动态阈值管理、国内国际规则双轨协同及新兴领域敏捷治理等优化路径,指出二者协同本质是制度变迁与技术进步、全球治理的动态平衡,需在数字化与绿色转型中深化规则创新,为全球经济治理与国家发展战略提供理论支撑。
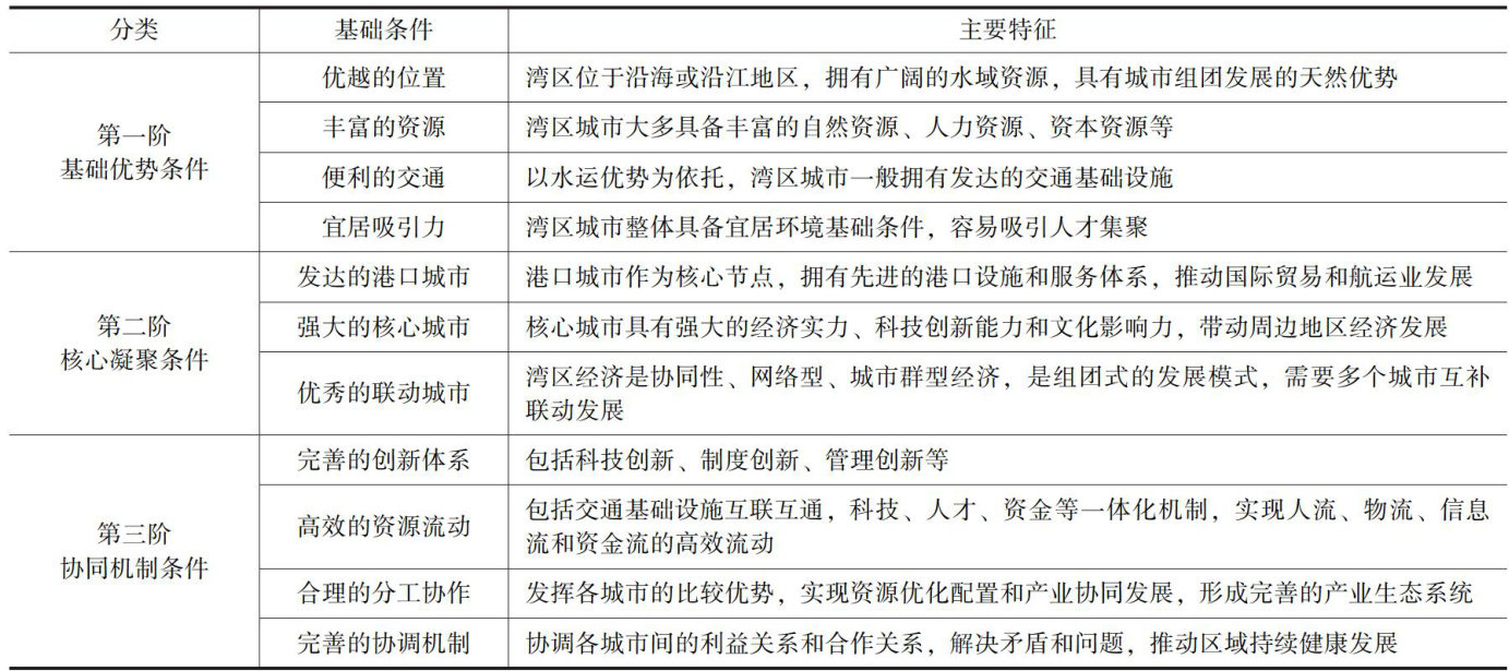
【摘要】湾区经济是具有高度创新性、协同性、开放性、外溢性特征的综合经济形态,是带动区域经济发展的重要增长极,是培育新质生产力的重要载体。高质量协同发展是湾区经济发展的核心。从理论基础来看,区域经济理论、经济增长理论、产业集群理论、国际贸易理论等为湾区经济高质量协同发展奠定底层基础,支撑湾区经济的组团、创新、集聚、外向发展;从现实基础来看,湾区经济高质量协同发展依赖基础优势条件、核心凝聚条件、协同机制条件三阶条件基础,以及地理资源、产业协同、港城联动、开放辐射、创新驱动五力协同作用。文章结合湾区经济发展的国内外对比及其发展规律,提出优化湾区经济高质量协同发展的建议,包括:完善协同机制破除区域壁垒、明确城市定位构建梯队格局、强化创新体系增强创新驱动、完善设施网络提升联动效率、深化开放合作链接全球资源、打造粤港澳大湾区高质量协同发展典范、因地制宜加快湾区经济群能级跃升等。
【摘要】国际消费中心城市是消费城市的高级形态,是消费资源集聚和配置的重要载体,培育建设国际消费中心城市能够通过多重机制促进居民消费扩容提质。当前,我国北京、上海等国际消费中心城市建设试点城市的政策实施已经颇具成效。以北京市为例,借助PSM-DID模型对国际消费中心城市建设政策对区域消费升级的影响效应进行评估,研究发现:国际消费中心城市建设的政策实施能显著提升区域居民消费率,并且显著改善消费结构,提升服务消费占比;该结果通过了平衡趋势检验和平衡性检验,并揭示国际消费中心城市建设政策对不同禀赋地区均具有显著的效果。
【摘要】基于30个省份的2014—2023年面板数据构建双向固定效应模型,实证检验低空经济发展对农业新质生产力的影响,同时构建中介效应模型,检验其中的机制路径。结果显示:低空经济发展对农业新质生产力有显著的正向影响,但存在着显著的区域差异性;产业结构升级在低空经济影响农业新质生产力过程中起正向促进的中介作用;低空经济发展对农业新质生产力具有“单一门槛”效应。研究认为,应当加大基础设施投资力度,推动科学技术创新,出台低空经济与农业新质生产力协同支持政策,助力经济高质量发展。
【摘要】国有大型低效无效资产盘活是深化国资国企改革、提升资源配置效率的关键路径。文章系统梳理我国国有资产盘活政策的演进历程,从初期的行政主导到当前的市场化、系统化治理,并对政策演变的内在逻辑与现实意义进行剖析。在此基础上,结合某省级国资平台成功盘活北京某大厦的具体案例,从“工程思维、专业思维、开放思维、底线思维”四个维度分析资产盘活的多维创新机制。研究认为,政策推动与市场化机制的有效融合是盘活工作的核心,未来应进一步强化政策协同、推动数字化转型、构建多层次资产盘活生态体系,为实现国有资产价值重塑与高质量发展提供制度保障和实践路径。
【摘要】在数字变革、人口变迁和贸易开放的多重机遇与挑战下,我国劳动市场就业结构正经历深刻变革。从作用机理看,数字经济、技术进步、老龄化、城镇化、出口规模与结构五个维度分别通过就业替代效应、就业创造效应、升级效应影响就业技能结构、就业产业结构、就业区域结构的变化,分析国内就业技能结构失衡、就业产业结构发展受阻、就业区域结构差距拉大等现状,汲取先发工业化国家可迁移政策经验,立足国情,从宏观政策引领、就业系统生态构建、关联群体就业保障、外贸发展新动能培育等方面提出有效策略,提升就业结构整体水平,实现经济高质量发展与就业结构优化协同共进。
【摘要】老年人力资源规模随着人口老龄化程度加深而不断扩大,如何积极开发老年人力资源成为国家实施积极应对人口老龄化战略的重要议题之一。文章基于活动理论视角,从“动力传导—系统构建”结构剖析我国老年人力资源转变发展为人才资源的过程。动力层面,“活动—行动—操作”对应老年人力资源开发过程的“动机—目标—条件”。系统层面,聚焦老年人力资源开发中生产、共享、交流、协作四大功能子系统以及各要素的交互作用。研究发现,制约我国老年人力资源开发的主要因素包括政策支持不足、资源共享不充分、社会认知偏差等,有效开发老年人力资源亟须完善政策保障、强化资源适配、破除年龄壁垒,并通过“政府—企业—社区一社会”协同优化系统运行。