随着科技的迅猛发展,AI技术不再局限于实验室的精密仪器与复杂算法,如同振翅高飞的飞鸟,冲破禁锢,强势进军各行各业。这股AI浪潮,以一种难以阻挡的态势,全方位地改写着我们的生活方式,催生了无数创新应用,推动着产业的升级转型。 在这场充满机遇与挑战的AI变革中,国产大模型DeepSeek宛如一颗闪耀的新星,强势崛起。它凭借自身强大的技术实力和创新能力,迅速在众多大模型中崭露头角,成为产业变革的关键驱
近年来,中国不断放宽市场准入、优化营商环境,吸引了大量高质量外资项目,尤其是在新能源和医疗领域,外资企业的投资力度显著加大。这些项目的落地不仅推动了中国经济的持续增长,也展示了中国在全球供应链中的重要地位。 引资规模下降,外资需求降低 2024年中国实际使用外资金额同比下降 27.1% ,而新成立外资企业数量却同比增长 9.9% ,这看似矛盾的数据背后,隐藏着怎样的真相?是否代表外资对中国
在当今竞争白热化的市场环境下,行业间的界限逐渐模糊,跨界融合成为不可阻挡的趋势,跨界营销也随之崭露头角。这种创新的营销模式突破了传统营销的束缚,巧妙地挖掘不同行业、产品以及消费者偏好之间的潜在关联,将其融合、渗透,展现出别具一格的生活理念与审美风格,成功吸引了目标消费群体的目光。 从生鲜平台携手老字号品牌,精心研发新菜式与新产品,为消费者带来独特的饮食体验;到服装品牌与电影、动漫展开跨界合
大家好,我叫(FidanGarayeva),来自阿塞拜疆共和国。我在担任检查员,主要负责海关监管、清关及国际贸易流程相关工作。 本刊:近年来,“一带一路”倡议推动了全球供应链重构,而商业供应链金融在其中发挥着关键作用。首先,能否从宏观层面简要介绍“一带一路”倡议对全球供应链重构的影响,以及商业供应链金融在其中的作用? FidanGarayeva:近年来,“一带一路”倡议在改变全球供应链方面
新年伊始,万象更新。全国多省正全力推进重大项目建设,力求在一季度实现经济的开门红,为全年经济增长筑牢根基。 多地重大项目建设热潮涌动 近期,各地重大项目建设现场呈现一片热火朝天的景象,从繁华都市到广袤乡村,从科技创新前沿到基础设施建设一线,处处都有重大项目加快推进的身影。 2025年2月12日,上海市召开了年度市重大工程建设工作会议。会议不仅公布了2024年重大工程建设成果,还对2025
摘要:在经济全球化背景下,广西小微企业跨境电商的发展是推动区域经济高质量发展的重要途径。文章以广西小微企业为研究对象,探讨其在不同发展阶段的跨境电商多模式融合策略。研究发现,“平台模式与独立站模式融合,辅以社交媒体推广”策略适合起步阶段的小微企业;成长阶段的企业更适合采用“社交电商与直播电商融合,加强品牌建设”策略;位于成熟阶段的企业则可实施“全渠道融通,构建海外仓及物流网络”策略。文章丰富了小微企业数字化出海的研究,并为广西小微企业跨境电商的发展提供了可行的策略参考,对促进区域经济发展具有一定的借鉴意义。
摘要:文章聚焦广东省普惠金融与区域经济协调发展的测度及提升路径,通过构建普惠金融指标体系以及区域经济指标体系,应用耦合协调度模型来量化分析二者的协同效应。通过研究发现,广东省内协调发展水平呈现显著空间异质性,存在金融与经济脱节问题,并针对这一问题,提出了差异化提升策略。以期通过耦合协调模型的动态测度方法,以及结合区域禀赋差异设计的多领域联动策略,促进广东普惠金融与区域经济协调发展,同时也为破解区域非均衡发展提供一些理论与决策参考。
摘要:随着数字经济的快速发展,传统财经教育面临转型压力。文章基于学科交叉与院际联动视角,探讨了数字经济对财经类高校大学生创业孵化模式带来的变革与特点,分析了财经类高校大学生创业孵化模式的现状及存在的问题。并基于学科交叉与院际联动,对其构建大学生创业孵化模式的优势与劣势进行了深入分析。最后提出了相应的构建策略,旨在为财经类高校大学生创业孵化提供理论支持和实践指导。研究表明,该模式能有效整合资源,提升学生创业能力,为数字经济时代培养复合型创业人才提供参考。
摘要:随着数字经济的蓬勃发展,制造业企业纷纷推进数字化转型,以提升竞争力和经营绩效。文章基于2019—2023年中国A股制造业上市公司面板数据,构建数字化转型水平、生产效率、创新能力与经营绩效的计量模型,采用固定效应回归、多步回归法、分组检验,对数字化转型的直接效应、中介效应和异质性效应进行系统分析。研究发现:第一,数字化转型显著提高企业营业收入增长率、净利润率和资产回报率等绩效指标;第二,生产效率和创新能力在其中发挥部分中介作用;第三,大型企业和高技术制造业受益更大。最后,在理论贡献和实践启示基础上,提出3条核心管理建议。
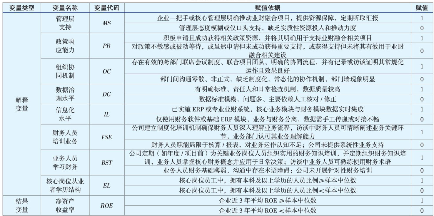
摘要:文章以黑龙江省40家中小农业企业为样本,采用清晰集定性比较分析(cSQCA)方法,探索业财融合的关键路径。通过分析管理层支持、组织协同机制、数据治理水平等8个解释变量与净资产收益率(ROE)的关系,识别出三条具有显著差异的组态路径:高层领导型、扁平化管理型和数字化引导型。研究发现,高层领导型路径覆盖度最高,适用于大多数农业企业;扁平化管理型路径为初创企业提供了低成本解决方案;数字化引导型路径虽覆盖率较低,但代表行业智能化转型方向。文章为农业企业优化业财融合实践提供了差异化策略参考,揭示了组织特性与技术能力对融合成效的协同作用。
摘要:“十四五”规划明确提出“坚持新发展理念”,ESG理念的核心是关注可持续发展、社会责任,与新发展理念高度契合。企业ESG信息披露,不仅是响应国家政策导向的体现,更能反映企业在实际运营中落实新发展理念的成效。文章以A企业为研究对象,系统梳理了其ESG信息披露的形式与内容,并基于营运能力、盈利能力、偿债能力及成长能力四大核心财务维度评价体系,探讨ESG信息披露对企业财务绩效的影响。研究发现,良好的ESG信息披露有助于提升企业财务绩效。
摘要:新质生产力的提出和发展使行业和社会各方面都受到其影响。公司风险自公司诞生之初就存在,但治理问题和治理风险现在仍受到企业界和学术界的关注。文章对新质生产力和治理风险相关理论进行概述,结合新质生产力的背景罗列了公司治理存在着技术创新、组织结构、信息安全和供应链4个方面的风险,发现公司存在着风险管理意识不足、风险管理组织结构不完善、监督失效和风险管理与内控相分离的问题,进而提出4条防控公司治理风险的建议,以期为提高公司治理水平奉献绵薄之力。
摘要:粤港澳大湾区建设背景下,人工智能产业作为战略性新兴产业,对区域经济结构优化与创新能力提升意义重大。肇庆高新区依托电子信息产业基础与大湾区协同优势,人工智能产业快速集聚,但发展质量与经济辐射效能有待提升。文章系统分析其形成机制,包括政策、技术、市场与要素禀赋的协同驱动,以及与区域经济的动态协同效应,如产业链协同重构、要素流动的极化与辐射、特色产业梯度赋能等。在此基础上,从企业集聚、协同创新、要素配置、区域联动等方面提出高质量发展优化策略,为同类区域人工智能产业集群发展提供理论参考与实践路径。
摘要:在乡村振兴的战略背景下,经济欠发达地区的农村电商面临着设施薄弱、人才匮乏、市场信任度低等问题。想要介入并助力电商发展,社会工作必须依靠其资源整合、政策倡导以及能力建设等专业优势。为增强农村电商内动力,开展电商知识培训,搭建互帮互助平台,社会工作能够提升农民数字素养。帮助解决农村电商发展的问题,社会工作还可以通过建立支持网络以及完善物流配送体系等方式。文章研究的对象主要是经济欠发达地区的农村电商,讨论社会工作介入的策略与路径,为推动农村电商高质量发展提供实践参考与理论支持。
摘要:临空经济区在驱动区域经济增长、促进区域协同、提升开放升级、赋能科技创新等方面正在发挥越来越重要的作用,临空经济区高质量发展评价指标体系的构建成为一个迫在眉睫的课题。文章以创新、协调、绿色、开放为准则层指标,研发投入占GDP比重、航空核心产业与关联产业的联动效应、单位GDP能耗、国际航空货运枢纽排名等相应的21个二级指标作为方案层指标,构建了临空经济区高质量发展评价指标体系,计算了各指标的权重。文章期望此评价指标体系的建立,能为临空经济区建设和发展的政策制定提供理论和数据上的支持。
摘要:文章聚焦中国银发经济与康养产业,借助政策文本剖析、市场数据探查及典型案例剖析,挖掘其发展现状与核心挑战。研究发现,2035年,预计银发经济市场规模可突破30万亿元,但存在着供需错位、支付实力不足、专业人员短缺等挑战。文章提出“政策一产业一技术一生态”四维一体协同策略,即利用动态需求评估机制达成政策供给的优化目标,构建“基础养老—高端享老一备老服务”分层产业体系,侧重应用人工智能、物联网等技术开展适老化改造,并推动“银发经济 + 文旅 + 生态”达成跨界融合。结果表明,实现银发经济与康养产业融合发展要兼顾经济利益与社会福祉,利用制度革新、技术赋能实现可持续性增长。
摘要:区块链技术的灵活应用为该领域带来多重优势,能够简化跨境交易流程且提高结算效率,还能保障交易信息的安全,从而增强用户的信任度并且实现生鲜产品全流程溯源以提升产品可信度,然而在实际应用中仍存在产品信息溯源体系不完善、供应链协同效率低下、交易安全存在隐患等诸多问题。目前针对这些问题,文章提出构建基于区块链的全流程溯源体系、打造区块链驱动的供应链协同平台、构建区块链交易安全机制、建立基于区块链的消费者信任体系等优化策略,旨在为跨境生鲜电商平台借助区块链技术优化销售模式提供有价值的参考。
摘要:针对改革开放以来河南时尚产业的演进态势来展开探究,并对此相应地给出对策建议,河南时尚产业历经四十余年发展仍处于产业升级迭代的关键转型期,其结构性矛盾集中体现在产业链条存在上下游衔接断层、品牌溢价能力与原创设计水平薄弱以及技术成果市场化转化机制缺失。基于此,研究通过产业经济学分析框架,提出升级内容包含产业链整合、品牌价值重塑、智能制造升级、产教融合育才、多元融资体系建设的综合治理方案,意在为中原地区时尚产业实现高质量发展的目标提供理论依据与实践指南。
摘要:文章从新质生产力视角出发,研究如何优化山区低空物流,聚焦数字技术与智能应用的深度融合,对山区低空物流发展现状和制约因素进行展开分析并深入探讨新质生产力赋能的必要性,通过剖析技术瓶颈、基础设施短板、政策机制障碍以及人才体系缺失等关键问题,构建智能化技术体系、完善基础设施网络、创新政策管理机制、打造产业生态与人才培养模式来形成系统解决方案。该研究为山区低空物流发展提供了理论依据和实践指导,助力区域物流体系实现优化升级,促进山区经济社会实现协调发展。
摘要:2022年《中华人民共和国公司法》进行了第六次重要修订,特别表决权制度给上市公司的控制权变革带来了新思路。双层股权结构是一种将公司股份分为普通股和高投票权股的制度。特别表决权是一种依赖高投票权股而产生的强大表决权利,其设置目的在于平衡控制权,使创始人团队能够对企业进行有效控制。文章首先介绍了双层股权结构和特别表决权的相关概念及理论,随后阐述特别表决权制度存在的必要性,同时指出并分析潜在问题,结合这些问题及相关文献,文章提出了完善特别表决权制度的针对性建议,旨在完善特别表决权制度,以更好地适应公司治理结构的多样性和市场环境的复杂性,为促进资本市场的健康发展提供了有益参考。
摘要:全面预算管理是现代企业财务管理的重要工具,对提升企业财务决策效率作用重大。文章分析其基本原则与实施过程以及关键环节,探讨在财务决策里的具体应用。科学完善的全面预算管理体系能有效提升资源配置效率,加强成本控制,防范经营风险,优化决策流程。以某集团为例,深入剖析全面预算管理在大型企业集团中的实践应用,总结出预算目标设定、预算编制、预算执行控制、预算分析以及考核等关键环节的优化策略,为企业提升财务决策效率提供理论指导及实践参考。
摘要:文章基于管理层行为特征,从管理层具体行为出发,研究管理层的某些具体行为与企业商誉问题的关系。在此基础上,提出合理化的建议,帮助企业规范管理层行为,缓解商誉问题的发生和恶化,同时也帮助监管者和投资者从管理层的相关行为获得自己需要的信息。文章从管理层行为角度研究企业的商誉问题,扩展了企业并购商誉研究的框架,丰富和发展了商誉问题相关研究的内容,并为现实中企业的长期稳定发展和监管者、投资者对企业的评估提供了新的思路。
摘要:B景区是中国北方独具特色的泉景公园,因“百泉俱出”而得名,是泉水景区的典型代表。通过采集美团、携程等在线平台中旅游用户生成的内容,使用ROSTCM6软件对网络文本数据进行感知分析。结果表明,游客对B景区的整体感知较好,但也有少部分消极感知存在,影响游客消极感知的因素主要包括泉水景观的季节性、环境卫生的整洁性、景区知名度的传播性及配套设施的完善性。基于此,为B景区发展提出提升建议,以此促进游客的感知体验,赋能景区高质量发展。
摘要:在我国经济转型升级、大力推动高质量发展时期,集团企业急需加速推进资金管理优化工作,全面提升资金管理能力。集团企业内部的财务管理团队应结合企业的发展战略与实际经营状况,建立健全资金管理制度体系,培育高素质的专业技术人才,并持续优化资金管理策略以适应不断变化的市场环境。文章针对集团企业在资金管理过程中面临的主要问题,提出了一系列优化措施,旨在为集团企业优化资金管理流程、提升经济效益提供参考和借鉴。
摘要:在现代信息技术发展日益迅猛的时代背景下,数字化技术在社会各领域得到普遍应用,在企业发展中大力推进数字化技术创新,能够增强企业市场竞争力,为企业健康可持续发展提供全方位支持。数字化技术创新强调基于新一代信息技术助力企业的转型升级,根据企业发展中面临的困难与阻碍,借助数字化技术可以有效实现降本增效、增强产品竞争力、优化客户体验、并积极开拓市场空间,对企业市场竞争力提升很有帮助。目前,数字化技术创新推进企业市场竞争力提升的呼声越来越高,但是在实际推进过程中面临一定的挑战,数字化技术创新投入不足、数据安全与隐私保护问题、数字化组织架构有待优化等因素影响了企业数字化技术创新效果。以数字化技术创新为抓手促进企业市场竞争力提升,必须考虑到数字化技术本身的特点,做到加大数字化技术创新投入力度,全面落实数据安全与隐私保护,积极推进企业组织架构的变革。
摘要:推动“科技—产业一金融”良性循环有助于培育壮大技术含量高、成长性好、增加值大的新兴产业,提高科技进步对经济增长的贡献率,加快实现我国实体经济高质量发展。文章运用文本挖掘技术和PMC指数模型,构建“科技一产业一金融”循环政策评价指标体系,其中包含9个一级指标和38个二级指标,其次对9项典型政策样本进行实证分析,计算PMC 指数,绘制PMC 曲面图。我国推动“科技—产业—金融”循环政策整体状况表现良好,所选取的9项政策样本中3项为优秀,6项为良好,表明政策具有一定的科学性和可行性。文章确立了“科技一产业一金融”政策评价指标,并通过量化分析方法对全国“科技一产业一金融”循环政策进行研究,降低了政策评估的主观性。
摘要:当下,数字经济正以前所未有的速度发展,深刻影响着企业经营模式。在市场竞争日益激烈的状况面前,创新经营管理模式成为企业的迫切需求,其目的在于提升自身的核心竞争力。文章分析了数字经济的特点以及其对企业经营管理的影响,提出数字化转型、数据驱动创新、平台化发展以及敏捷组织建设4大创新路径,助力企业紧紧抓住数字经济发展所带来的机遇,达成可持续发展的目标。同时指出企业需加强顶层设计、加大资金投入、强化内外部合作,为数字化转型奠定坚实基础,唯有主动拥抱变革持续创新,企业方可在数字经济时代立于不败之地。
摘要:当前,我国生态文明建设已经进入实现“双碳”目标发展的关键时期,我国提出要深化生态文明体制改革,健全绿色低碳发展机制,实施支持绿色低碳发展的相关标准体系,协同推进降碳、减污、扩绿、增长,发展绿色低碳产业,积极稳妥推进碳达峰,碳中和。文章选取深圳某能源企业绿色并购作为案例,对其绿色并购的动因和并购后的效果进行深入剖析,最后,基于研究结论,从政府、企业、社会公众三个方面提出对策建议,为电力企业更好地利用绿色并购实现绿色发展和能源转型提供参考。
摘要:随着市场经济的发展和税收政策的变革,我国税务逐渐进入“以数治税”的阶段,企业面临的税务环境也发生较大程度的变化,纳税筹划风险也日益复杂多变。内部控制作为企业管理的重要组成部分,对于防范纳税筹划风险具有重要意义。文章基于内部控制的视角,对我国企业纳税筹划风险防范机制展开深入研究。首先,阐述了纳税筹划与内部控制的基本概念及两者之间的关系;其次,分析了我国企业纳税筹划面临的主要风险及成因;再次,从内部控制的角度出发,构建了我国企业纳税筹划风险防范机制;最后,提出了相应的保障措施。文章旨在为我国企业有效防范纳税筹划风险、提升经营管理水平提供一定的理论参考和实践指导。
摘要:为了提升高科技企业在数字化环境下的品牌传播效率,构建更精准、智能与高效的传播路径,文章围绕大数据技术在品牌传播中的策略性作用展开研究。通过系统分析当前高科技企业在品牌传播路径中面临的用户数据分散、内容分发粗放、传播链路中断与反馈机制缺失等核心问题,明确指出传统传播逻辑已无法满足信息生态快速演化的现实需求。在此基础上,提出基于大数据驱动的四项优化对策,包括构建一体化用户数据平台、部署AIGC + 内容适配系统、打通跨平台传播链路以及建立数字化传播反馈中心。文章旨在为高科技企业提供一套可操作的品牌传播路径优化模型,推动品牌价值与用户关系的智能协同与可持续演化。
摘要:管理会计与企业内部控制体系紧密相关,两者的深度融合可以有效提升企业资源配置效率,增强企业管理层识别风险的能力,提高决策水平,从而规避诸多风险。文章从管理会计视角审视企业内部控制体系,提出6条策略:应强化预算刚性、搭建监督集成平台、风险闭环管理、整合数据资源、重构流程和提高人员素养。从而解析其内在机理,旨在推动管理会计职能转向战略支持与治理协同,为广大企业提供借鉴。