习近平总书记考察云南重要讲话精神为思政课教育的发展指明了方向,也为思政课教学提供了丰富的素材。如何将习近平总书记重要讲话精神融入思政课堂,夯实学生的理想信念之基,成为思政课教师研究的重要课题。结合云南实情和学生实际,笔者认为可以从“党的领导、产业兴、生态美、民族情、文化昌、少年志"六个角度考虑,通过“六个讲好”,让思政课既接天线又接地气,既有理论高度又有实践温度。 一、讲好党的领导:在党的建设中
【摘要】数智技术正在对传统课堂教学发起深远的渗透与变革。为破解文言文教学困境,紧跟时代发展趋势,教师应对数智技术应用于文言文教学的可行性展开多角度深入剖析,并结合课例呈现数智技术赋能下的教学模式设计以及文言文教学在情境创设、知识解码、精准教学、深度学习等方面的创新实践与改变。
【摘要】人工智能技术迅猛发展,对教育领域的影响愈发显著。以七年级数学“数据图表与国家自然保护区”教学为例,探讨人工智能技术在初中数学跨学科教学中的应用策略。通过智能交互、动态数据可视化和深度学习技术的应用,实现数学与地理、信息技术等学科的有效融合,提升学生的数据分析能力、跨学科思维能力,增强学生的生态保护意识和社会责任感,为人工智能背景下的跨学科教学提供可参考的实践范式。
【摘要】随着数字技术的飞速发展,数字化转型催生出高中学科教学的新生态。教学效果评估是学科教育的重要一环,不仅是教与学之间有效沟通的桥梁,而且是学科教学评价改革的抓手。教师要重视学科教学评估的有效性,积极探索学科教学评估的有效方法。围绕基于数字化的高中学科教学效果评估与改进展开分析,旨在发挥评价对学生学习的积极作用,助力学生全面发展。
【摘要】聚焦学生对“边边角”的困惑,发现其根源为拓展内容不受重视、探究指导不足、学生基础薄弱、“角对边”的不确定性。借助反例图形激发学生的探究热情,让学生经历从特殊到一般的探究路径,可以使学生从图形操作迈向规律总结,实现感性思维向理性思维的跨越,提升数学素养,推动知识传授向学科育人转变。
《义务教育化学课程标准(2022年版)》作为指导我国基础教育阶段化学学科教学的重要纲领性文件,不仅重申了学科基础知识的教授与学习,更将跨学科实践视为至关重要的教学维度,其核心价值在于促进中小学生综合素养的全面发展与提升。课标中也将探究土壤酸碱性对植物生长的影响列为重要内容,明确提出必须开展跨学科实践活动。 “探究土壤酸碱性对植物生长的影响”对应课本上的内容是第十单元。课本上对于酸碱对植物生长的影
2025年教育部《中小学科学教育工作指南》提出要完善课程体系、创新教学方式、整合资源、应用数字技术,提升学生核心素养。《中国学生发展核心素养》强调“科学精神、学会学习、实践创新"等素养,提倡理性思维与探究能力,科学史与哲学教育(HPS)也强调理解科学发现过程的重要性。《义务教育化学课程标准(2022年版)》提出,应通过调查化学发展史和化学家的事迹,激发学生的兴趣、增强文化自信与社会责任感。202
“教学评一致性”是深化课程改革、推动学科课程改革向纵深发展的重要抓手,是当前学校课堂教学研究的重难点问题。学校应落实《义务教育课程方案》要求,探索“内化理论一细化路径一活化运用一管理强化”的行动策略,将“教学评一致性"教学理念转化为“教学评一体化”教学实践。 一、内化理论,把握课改要求 “教学评一致性"是指教学目标、教学过程、教学评价三要素之间保持高度一致、动态适配的课程实施原则。要想将“教学
在“椭圆的定义和标准方程"教学中,定义是基础,方程是载体,数形结合是核心。基于“情境一问题一探究"模式的教学设计,以学生为主体,通过情境创设激发学生进行探究的内在动机,以问题串系统引导学生合情探究,让学生在实际操作中明确椭圆的几何特征和抽象定义,通过建系求方程实现知识的自主建构(探究流程见图1)。 图1 一、教学实践 (一)情境引入,直观感知情境1:播放圆锥曲线发展史视频。 笛卡尔和费
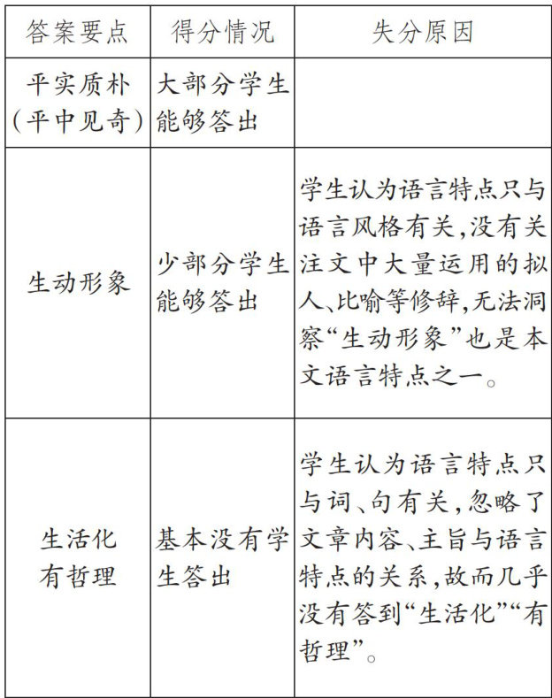
2023年初中语文学业水平考试第三大题文学类文本阅读选用的语料是季羨林的散文《神奇的丝瓜》,设置了四道考题,其中23题考查内容为“本文的语言具有哪些特点?”作为散文阅读考查的重要考点,本题颇有代表性,内含的知识点是许多一线教师的教学盲点与难点。基于此原因,下面将从五个方面分析此题及背后的知识点 一、试题溯源 (一)命题背景 《义务教育语文课程标准(2022年版)》(后简称“课标")在“课程性
【摘要】在浙江选考物理中,力学综合题的考查经常要求学生根据一般规律推导特殊情况,而这就需要学生关注问题中的条件约束,构建合理的结论区间。通过对试题中条件约束的分析,构建答题的逻辑顺序,提升问题解决的科学性,在此基础上对力学综合题中常见的条件约束进行归纳,结合问题实例加以深化,提升学生的科学推理能力,发展学生的科学思维素养。
【摘要】听课是教学研究的重要环节,对于教师的专业成长和教学质量的提高有着不可替代的作用。当前,教师听课往往停留在记录授课流程层面,但若经历“观、记、思、说"这四个循序渐进的过程,就能大大提升教师听课的有效性。
【摘要】园长课程领导力是幼儿园课程持续深度前行的引擎动力,是幼儿园高质量发展的重要支撑力。园长是幼儿园管理的内核,是园本化课程建设的核心力量,每一个教育决定都影响着幼儿园的品质发展,需要具备足够专业的课程领导力。园长课程领导力着眼于管理文化、课程文化、教研文化的建设,以园所文化为核心,以课程建设为载体,以教研活动为突破口,层层推进,实现自上而下式管理,自下而上式赋能,从会管理走向会赋能,以赋能夯实管理,进而掌握管理艺术,提升办园质量。
【摘要】幼小衔接指的是为了让幼儿顺利从幼儿园过渡到小学阶段而进行的相关活动,幼小衔接阶段的教育质量如何,家园共育中家长角色定位是否准确等,都会在很大程度上影响幼儿进入小学后的行为表现和身心成长。本文将探讨在幼小衔接中家长的角色定位及策略建议,促进幼小衔接的顺利进行。