摘要:“图形与几何”是小学数学课程的核心内容之一,对发展学生空间观念、增强学生逻辑推理能力具有重要意义。当前,在小学数学“图形与几何”领域教学中,学生存在对图形本质认识不清、知识联通出现断层、整体建构遭遇阻碍等问题,阻碍了自身数学学科核心素养的发展。基于此,文章提出了相应的解决策略,旨在提升“图形与几何”领域的教学质量。
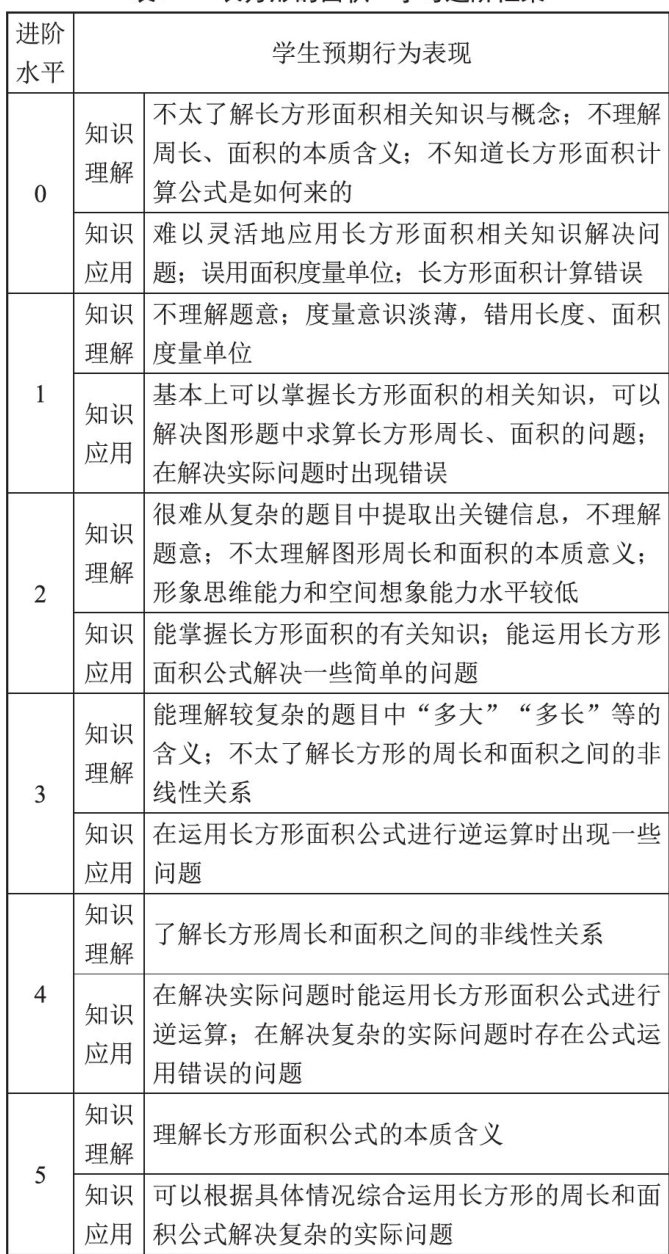
摘要:学习进阶理论倡导教师以学生现有的知识结构和认知水平为基础,采用适当的方式引导学生积极参与教学活动,促使学生获得进一步发展,实现课程、教学与评价的一体化。此理论契合新课改理念,可以作为小学数学教学的指引。在其指引下,教师应运用恰当的方式确定学生的现有水平,并据此设计教学目标、建构教学活动,促使学生“跳一跳摘到桃子”。基于此,文章以“长方形的面积”一课为例,从进阶起点、进阶过程和进阶终点这三个阶段着眼,详谈了学习进阶理论下的小学数学教学策略,以供参考。
摘要:当前,培养学生的审美创造素养不仅是语文教学的基本要求,还是助力学生发展语文学科核心素养的关键举措。为此,在教育信息化背景下,在小学语文教学过程中,教师有必要基于审美创造素养培养目标,从教学方法、教学流程等角度入手进行教学活动创新,充分发挥信息化教学的优势,为学生更好地参与语文学习和互动搭建平台。基于此,文章先简述了教育信息化背景下提升学生审美创造素养的教学原则,然后从课前有效备课、营造学习氛围、借助信息技术、注重教学评价等四个角度入手,具体探讨了提升学生审美创造素养的实践策略,希望能为教师进一步优化语文教学方法提供参考。
摘要:文章探讨了地方非物质文化遗产融入幼儿美育的策略与价值,强调了其在培养幼儿审美能力、传统文化传承意识方面的独特价值,并详细阐述了地方非物质文化遗产融入幼儿美育的具体策略,包括挖掘非遗文化元素以营造美育环境、活用地方非遗文化资源设计美育活动、坚持审美素养导向开展美育评价以及加强师资培训提升教师文化素养。这些策略旨在通过融入非遗丰富幼儿美育内容,提升教育质量,促进幼儿的全面发展。
摘要:“双减”政策和“作业五项管理”指出,学校要根据学段、学科特点及学生各学科发展能力和实际需要,布置综合性作业、分层作业、个性化作业,科学合理设计探究性作业和项目式作业,探索跨学科创意作业。跨学科创意作业设计目标要整体化,作业内容要融合化,作业形式要多样化,作业评价要全面化,据此设计出具有趣味性、实践性、探索性、体验性的小学语文跨学科创意作业。
摘要:注重生活化教学是《义务教育数学课程标准(2022年版)》提出的一大要求。因此,教师要在尊重学情的基础上着力实施小学低年级数学生活化教学。在实施教学时,教师要遵循主体性、适度性、实践性原则,结合具体的教学内容运用恰当的策略建构生活化教学活动,引导学生积极体验、探究。文章从教学原则和教学策略入手阐述如何实施小学低年级数学生活化教学,以供参考。
摘要:随着现代信息技术的迅猛发展,信息技术与学科教学的融合与创新为教育教学的高质量发展提供了强大助力。小学生以具体形象思维为主,教师应针对学生的这一发展特点采取相应的教学方式,通过语文课程与信息技术的有效融合,对传统单一的课堂教学模式进行创新,以提高教学水平和教学效率。基于此,文章在搜集、阅读相关文献资料的基础上,结合作者的教学实践探索,探讨了新课标背景下信息技术在小学语文课堂教学中的融合创新应用策略,以供同行参考。
摘要:小学道德与法治课程肩负着落实立德树人根本任务的重任,因此如何让核心素养在道德与法治课程中“落地生根”是当前小学道德与法治教师面临的重要课题。文章在分析当前小学道德与法治教学中存在问题的基础上,从创设生活情境、设计思考问题、组织实践活动、补充学习资源、完善评价体系等方面探讨了在小学道德与法治教学中培养学生核心素养的措施,旨在为教师进行教学设计提供参考。
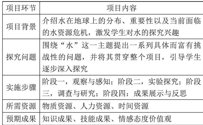
摘要:《义务教育科学课程标准(2022年版)》明确了项目式学习的重要性。基于此,文章先分析了项目式学习应用于小学科学教学的理论基础和实践原则,接着探讨了具体的实践路径,包括“精心选题,搭建项目框架”“多维引导,促进深度探究”“展示成果,强化反思评价”,旨在为一线教师提供有益参考。
摘要:教师的支持是确保幼儿在深度游戏中实现有意义学习与成长的关键因素。文章旨在探讨在深度游戏中实现幼儿有意义学习的支持策略,在明确了有意义学习的特征、游戏教学中有意义学习的条件、游戏情境下教师支持中的问题的基础上,提出了加强环境引导、聚焦幼儿行为与情绪、注重主体激励等支持策略,以期推进幼儿教育质量的提高。
摘要:随着教育理念的不断革新,以往碎片化的教学模式已不符合现今的教育要求,难以实现高品质育人的目标。以单元整体教学为指向开展教学工作是一种创新和有效的教学策略,其强调将单元教学内容进行有机整合,构建清晰的知识框架,实现整体性的教学,以此深化学生的学习认知,提升学生的学科综合水平。基于此,文章从提出合理问题、关联实际生活等方面出发,概述了小学数学单元整体教学的实施策略,以供相关教育工作者参考。
摘要:国家中小学智慧教育平台下设有12个板块的资源,其中德育和课程教学在小学道德与法治教学中有着广阔的应用前景,既有助于优化教育资源,又能推动教育现代化。文章简要分析了国家中小学智慧教育平台在小学道德与法治教学中的应用意义,然后分别从课前、课中以及课后三个环节,详细阐述了具体的应用路径,以期为相关教育工作者提供教学参考。
摘要:在幼儿教育中,全面发展是其核心要义,这需要教师策划充满趣味性的活动,全面提升幼儿各方面的能力。在日常教育活动中,教师应充分发挥引导作用,积极鼓励幼儿进行思考与探索,以提升问题解决能力,并推动深度学习的达成。文章基于幼儿学习的特点,结合深度学习的教育理念,以亲自然活动为实践载体,深入探讨了深度学习在幼儿教育活动中的具体应用策略。
摘要:在创新素养视域下,幼儿科学教育不仅体现在培养幼儿的好奇心与探索精神上,还关系到他们未来学习能力、问题解决能力以及适应社会变革能力的发展。因此,文章探讨了在创新素养视域下促进幼儿科学教育的有效策略,提出通过优化活动环境,如融入自然元素与构建互动空间;丰富活动内容,即联系现实生活和融合多元文化;提高教师素养,如加强专业培训,倡导终身学习,为幼儿创造一个有利于科学探索和个人成长的学习环境。
摘要:凭借丰富的人文内涵和多样的文学形式,小学语文成了美育渗透的重要阵地。在新课改背景下,教师应转变教育思路,加强对学生审美能力和审美情趣的培养,促进学生综合素养的全面发展。文章先分析了在小学语文教学中进行美育渗透的重要性,然后提出了具体的渗透策略,希望能给语文教学同人提供借鉴。
摘要:小学生正处于身心发展的关键时期,比较容易受到外界环境的影响,形成错误的价值观,进而影响自身的终身发展。德育作为培养学生正确价值观、保障学生身心健康发展的重要手段,在小学生的整个成长历程中发挥着不可替代的作用。基于此,文章以小学数学学科为例,分析了在小学数学教学中渗透德育理念的价值和策略,旨在依托德育实现全面育人。
摘要: ??3~6 岁儿童学习与发展指南》指出:幼儿的语言能力是在交流和运用的过程中发展起来的。因此,家庭、幼儿园以及社会需要为幼儿提供适合他们的丰富读物,以培养其阅读兴趣,使其逐渐养成良好的自主阅读习惯,从而潜移默化地发展其语言表达能力。文章结合作者的教学实践,基于以学定教的教育理念,以大班《鸭子骑车记》绘本阅读活动为例,提出了选择适合幼儿的绘本内容、关注前期活动经验、创设丰富阅读环境等策略,旨在激发幼儿的阅读兴趣,提高幼儿的自主阅读能力。
摘要:运算教学涉及算理、算法教学及计算技巧教学,是小学数学教学的重要组成部分。教师采取科学手段开展运算教学活动,可使学生在观察、分析例题,解答运算问题的过程中发展逻辑思维、抽象思维等多种思维。文章以人教版数学三年级(下册)“两位数乘两位数(不进位)”为例,探讨了在小学数学运算教学中促进学生思维发展的策略,指出教师可通过综合分析明确学生思维发展的起点及目标,通过规划设计确定学生思维发展的流程及情况,通过创新教法为学生提供思维发展的平台及机会,旨在为优化小学数学运算教学提供参考。
摘要:数形结合思想是学生在学习数学学科知识过程中应掌握的一种基本思想。小学生正处于从直观形象思维向抽象逻辑思维过渡的特殊阶段,小学生的思维能力尚不成熟。数形结合思想的融入有利于学生更充分地理解所学数学知识,对于提升数学教学效率、发展学生数学思维具有重要意义。因此,小学数学教师应增加对数形结合思想的重视,通过“寓数于形,以形解数”的方式助力数学学科教学质量的提升。
摘要:随着新课改的推行,培养学生的核心素养越来越受到重视。在小学英语教学中,教师不仅要教授学生知识与技能,更要注重培养学生的核心素养,发展学生的综合能力。文章立足核心素养视域,论述了小学英语单元整体教学的策略,以期为小学英语教师提供教学参考。
摘要:随着新课标的深入实施,小学语文阅读教学被赋予了新的使命与要求。新课标不仅强调了语言文字的基础性地位,还注重在阅读教学中培养学生的思维能力,促进学生的全面发展。作为基础教育阶段语文学科教学的重要组成部分,小学语文阅读教学承载着培养学生语言能力、文学素养以及思维能力的多重使命。为此,文章在说明了小学语文阅读教学中培养学生思维能力的现状和重要性后,提出了创设情境、提问引导、合作学习、开展活动、拓展阅读等教学策略,以期为教育工作者提供参考。
摘要:幼儿园小厨房区域活动一直深受幼儿喜爱,幼儿在摆弄食材的过程中能锻炼动手能力、表达能力和交往能力。基于作者所在园所组织研究的课题“本土传统美食文化融入幼儿生活化课程的实践研究”,文章以班内小厨房区域作为研究对象,从对本土美食素材的筛选、区域环境的创设和活动的开展三个方面展开了实践研究,以期使小厨房区域活动成为幼儿学习生活中的一项生动有趣、更具教育价值的活动。
摘要:阅读是学生学习数学知识、发展数学思维的重要渠道。提高学生的数学阅读能力可以有效解决他们的信息提取能力不足、概念混淆等问题,从而有效促进其数学学科核心素养的发展。因此,小学数学教师应基于核心素养的内涵,着重从信息提取以及文字理解两个角度剖析数学阅读能力的内涵及培养意义,并采取多种教学策略来激发学生的阅读兴趣,挖掘学生的阅读探究潜力,进而让学生积累丰富的阅读技巧。
摘要:古筝在小学音乐课堂教学中具有重要的教学价值。教师应遵循趣味性、适应性和个性化原则,将古筝教学融入小学音乐课堂,从而在科学的课程结构、连贯的教学过程、恰当的社团活动中弘扬民族文化、丰富教学内容,并以此提升学生的音乐素养、培养学生的兴趣爱好。对此,文章先后分析了古筝教学融入小学音乐课堂的价值和基本原则,并提出了一些具体的实践策略,以供借鉴。
摘要:核心素养背景下的音乐教学旨在通过增强教学活动的多样性与深刻性来丰富学生的学习体验,使其在认知基础知识、感悟音乐艺术的同时,逐渐提升审美感知、艺术表现和文化理解能力,以此促进其全面发展。对此,文章研究了核心素养背景下优化小学音乐教学的注意事项,探究了通过优化教学目标与评价标准,开展情境体验、音乐演绎、拓展探知等活动培养学生音乐学科核心素养、提高小学音乐教学质量的策略,以供参考。
摘要:新课改的全面实施持续推动着义务教育阶段教育改革的深化,课程教学的主要目标是培养学生的核心素养。为此,教师应通过设计系统完善的课程来培养具备综合素质的学生。文章围绕小学体育与健康家校合作教学模式展开探究,阐述了家校合作模式的内涵,分析了在小学体育与健康课程中构建家校合作模式的价值,并结合实践案例提出了具体的方法和措施,以期为小学体育与健康家校合作模式的实践探索提供有益的思路和建议,持续推动小学体育与健康教育事业的可持续发展。
摘要:幼儿园音乐课程游戏化教学落实了“课程游戏化”的教育理念,旨在通过游戏教学手段,将音乐学习与游戏项目融合,从而提升幼儿的音乐素养。文章简要分析了幼儿园音乐课程游戏化教学的原则,探讨了该教学活动的优势及现状,并基于幼儿的年龄特点和思维特征,结合具体的音乐教学活动案例,详细介绍了游戏化教学的优化策略,旨在通过游戏提高幼儿的音乐素养,使其充分感知音乐学习的魅力。
摘要:在新课标背景下的小学体育与健康教学中,单元教学具有重要价值。文章以“障碍跑”为例,对小学体育与健康单元教学设计的具体策略进行了分析,包括创设趣味情境、整合教学内容、布置训练任务、创建合作小组、实施过程评价等,以期建构系统、完善的教学模式,让学生在单元整体学习活动中储备体育知识、掌握体育技能,并逐步提升体育与健康学科核心素养。
摘要:随着教育改革的深入,五育融合的教育理念逐渐成为教育领域的重要共识。在此背景下,如何通过具体的教学实践,特别是在小学低年级音乐唱游课中,有效融合五育,并培养学生的高阶思维能力,成为教育工作者需要深入思考和探索的问题。文章探讨了五育融合视域下小学低年级音乐唱游课的教学设计与实施,特别是在情境教学中培养学生的高阶思维能力的策略,以期为学生的全面发展提供有力支持。
摘要:在信息技术迅速发展的时代背景下,教育行业正朝着智能化、信息化的方向转变。其中,微课作为信息时代的产物,在教育领域得到了广泛应用。在小学心理健康教育中,充分发挥微课的作用和价值,不仅能以生动、形象的方式动态地呈现教学内容,吸引学生的注意力,还能激发学生的思维活力,增强学生的认知理解能力,提升心理健康教育水平。基于此,文章从创设教学情境、增强课堂互动等方面出发,概述了在小学心理健康教育中应用微课的具体策略,以期为相关教育工作者提供参考。
摘要:国家高度重视幼儿安全防护工作,为此制定了一系列政策文件,同时提出了明确的工作要求。众所周知,户外活动是幼儿园教育活动的重要组成部分,也是最容易出现安全问题的环节。幼儿教师应响应国家号召,提高安全防护意识和安全教育能力,以幼儿的户外活动为契机,加强安全管理、融入安全教育,切实做好安全防护工作,护佑幼儿安全成长。
摘要:大力发展普惠性幼儿园已经成为当前学前教育领域的重要工作。在普惠性政策推进的过程中,教师专业发展获得了相应的服务支持。特别是民办幼儿园的教师,受普惠性政策影响更为显著。调查发现,虽然在政策的扶持下,民办幼儿园在教师的薪资待遇、工作环境、专业发展支持三个方面都得到了提升和改善,但目前仍存在一些问题。为此,文章提出如下策略:明确普惠性民办幼儿园教师的工资待遇标准;优化工作环境质量监督,保障教师的教育教学工作;落实精细化教师专业发展支持政策。
摘要:核心素养是指学生通过阶段性学习获得的适应自身发展需要的必备品格与关键能力,是教育教学的根本目标,也是教育改革的核心思想。在此背景下,小学数学课堂要挖掘学科的育人导向,关注学生的实际发展需要,通过开展多种课堂活动提高学生的数学学习质量,促进学生核心素养的发展。文章分析了小学生在数学学习中面临的困境,并以核心素养的培养为根本目标,提出了提高其数学学习质量的基本原则与实践策略,旨在突出数学学科的育人价值,促进学生的全面发展,并为一线教师提供有益参考。