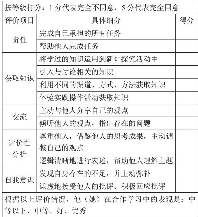
摘要:《义务教育英语课程标准(2022年版)》明确指出,初中英语教学要注重“教一学一评”一体化,将评价贯穿于教与学的全过程。文章以语音课为例,聚焦课堂教学的过程性评价,通过学生在教学活动中的表现诊断学情,及时调整教学策略,改进教学方式方法,落实教学目标,提高教学效率。
摘要:幼儿园开展劳动教育,旨在培养幼儿的自理能力,引导他们树立正确的劳动价值观和态度。提高幼儿园劳动教育的整体水平,是每位教师应该深入思考和解决的问题。随着社会发展和课程改革深化,陶行知先生的教育思想为我们提供了诸多启示。幼儿由于年龄小,往往缺乏劳动意识、劳动经验以及独立自主的精神。因此,开发生活化教学资源,可以使活动内容更具吸引力,进而为劳动主题活动增添活力,推动我国幼儿园劳动教育理念及教育模式的革新。
摘要:《关于全面深化课程改革落实立德树人根本任务的意见》强调,学生需要具备适应终身发展与社会发展需要的必备品格和关键能力。在新的教育时代,学生有着多样化的价值追求和更强的自主意识,因此在学科教学上,教师应引导学生自主学习,提高学生的参与度和自主性。“四学”是一种借助导案促进学生与教师共同完成学习任务和教学任务的教学形式。文章以小学数学学科为例,探讨了利用“四学”课堂培养学生数学关键能力的策略,旨在构建一个以学生为中心的学习环境,培养学生的数学学科核心素养。
摘要:在新课标背景下,引导学生围绕语篇主题意义展开深度学习是英语教师的重要工作。文章在概述主题意义的基础上,从教前、课上、作业、实践四个环节系统论述了主题意义引领下的小学英语阅读教学实践策略,指出教师可通过读前准备活动让学生具备挖掘主题意义的潜能,通过鼓励学生深度阅读助力学生探索主题意义,通过引导学生完成拓展阅读作业让学生内化语篇主题意义,通过指导学生参与实践活动助力学生迁移主题意义,从而达成通过阅读教学培养学生积极价值理念和良好行为习惯的目标。
摘要:户外游戏活动作为幼儿园教育的重要教育形式,具有显著的教育价值,不仅符合幼儿好玩、好动的天性,还为幼儿各方面素质能力的发展提供了开放的空间。然而,就目前幼儿园户外游戏活动教学情况来看,其中仍然存在一系列亟须完善的环节。因此,在具体的幼儿园户外游戏活动教学中,教师应结合幼儿的成长、发展需求,积极探索户外游戏活动的优化策略,在进一步增强幼儿园户外游戏活动实效性的同时,促进幼儿的身心健康成长与发展。
摘要:教育理念的发展使启蒙教育的重要性逐渐受到家长的关注,而幼儿园正是实施启蒙教育的重要阵地。品德启蒙是启蒙教育的核心内容。如何在幼儿教育中融入品德启蒙教育,为幼儿的身心健康发展奠定坚实基础,已成为幼儿教育工作者探索的重要课题。绘本是一种以图画为主、以文字为辅的读物,其形式更契合幼儿的理解能力和思维特点,因此以绘本为载体开展启蒙教育更易于被幼儿接受。基于此,绘本逐渐开始被应用于幼儿品德启蒙教育之中。文章先对绘本在品德启蒙教育中的作用进行了简单分析,然后提出了利用绘本开展幼儿品德启蒙教育的策略,希望能为幼儿启蒙教育的开展提供参考。
摘要:学习任务单区别于教案与学案,是学生自主学习的“导航图”。在课堂教学中,借助学习任务单能引导学生通过深度参与学习过程提升问题解决能力。学习任务单的设计及实施应以核心素养为方向标,从操作性、解释性、应用性、推理性、类比性等维度出发设计序列活动,导航学习历程,帮助学生实现从学科知识向学科素养的转化。基于此,文章探讨了如何通过学习任务单引导学生进行深度学习,并以人教版数学一年级(下册)“认识人民币”为例,详细阐述了学习任务单的设计与实施策略,以供借鉴。
摘要:地方美食是本土资源的重要组成部分,也是幼儿园组织生活化课程的重要资源。由地方美食生发出的幼儿园食育课程以具有本土特色且与幼儿生活息息相关的食物为载体,同时关注文化、生活和课程的适切性,从幼儿的兴趣和需要出发,以“吃”为主线,以主题活动为主要形式,不断挖掘本土文化资源的教育价值,希望能在真实的生活化环境中引发幼儿全面、多元的体验活动,满足幼儿的成长和发展需要,以润物无声的方式培养幼儿对传统文化的认同和喜爱。
摘要:随着我国教育改革的不断深化,学科教育与德育的融合成为教育领域的重要议题。音乐教育作为素质教育的重要组成部分,不仅能提升学生的艺术素养,还具有潜在的德育功能。闽北地区拥有丰富的本土文化资源,蕴含着深厚的道德教育素材,为小学音乐课程与德育的深度融合提供了广阔空间。然而,当前小学音乐课程侧重于技能传授,忽视了对本土文化的挖掘和德育的渗透,使音乐教育的价值未能得到充分展现。文章旨在研究如何将闽北本土文化有效融入小学音乐课程,实现音乐教育与德育的深度融合,从而提高音乐教学的实效性,促进学生的全面发展。
摘要:在素质教育背景下,体育与健康学科的重要性愈发凸显,因此,教师需深入思考“教师如何教”“学生如何学”“实践活动如何做”等问题,以切实提升体育与健康学科的教学质量。随着教学改革的不断深入,小学体育与健康教学逐渐开始向“学、练、赛、评”结构化的教育方向转变,这对促进学生体育与健康学科核心素养的发展具有积极意义。鉴于此,文章从“学、练、赛、评”结构化教学的基本内涵入手,结合实践经验对该视角下小学体育与健康教学的实施策略进行分析,以期为相关教育工作者提供参考。
摘要:随着全球化的不断推进,英语教育的重要性日益凸显。为了让学生更好地掌握英语知识,我国近年来积极推进教育改革,其中新课标已成为国内英语教育的引领旗帜。在新课标的指引下,教师需不断创新教学方式,把握英语教育的发展脉搏,顺应其趋势与需求。对此,文章深入探讨了在课程改革背景下,如何打造小学英语高效课堂。
摘要:深度学习倡导让学生主动、有效地学习,这对学生综合能力的发展具有积极影响。而借助提问推动学生学习是教师经常使用的教学方法,教师可通过在课上有效提问促使学生进入深度学习状态。文章简要说明了深度学习和课堂有效提问的内涵,并指出课堂有效提问是推动学生深度学习的重要途径,最后从围绕目标提问、结合学生状态灵活进行提问、在总结环节提问和借助提问辅助学生迁移所学等角度系统论述了深度学习视角下小学语文课堂有效提问的策略。
摘要:“教一学一评”一致性是“以评促教”“以评促学”理念的实践诠释,要求教师的教、学生的学、教学评价三者高度一致,共同落实教学目标,以增强教学效果。在教学改革背景下,虽然“教一学一评”一致性被要求应用于小学数学教学实践,但应用现状不尽如人意。基于此,文章先分析了现阶段小学数学“教一学一评”一致性的教学现状,接着有针对性地介绍了相关的对策,力求让小学数学教学实现教、学、评的高度一致,增强小学数学教学效果。
摘要:文章立足“双减”背景探讨了信息技术在小学数学教学中的应用情况。具体而言,文章先分析了信息技术应用于小学数学教学的理念和目的,然后从引入丰富资源、打造翻转课堂、组织数学实验、直观呈现资源、借助学习平台五个方面探究了“双减”背景下信息技术应用于小学数学教学的具体策略,以期助力学生深入理解数学知识。
摘要:“读思达”教学法旨在通过引导学生对文学作品进行阅读探知、思考感悟和拓展表达,使其真正理解文章的深层内涵,将所学知识内化为个人修养与语文学科核心素养,同时提高阅读能力、思考能力和表达能力。对此,文章研究了“读思达”教学法的含义与特性,分析了在小学语文整本书阅读教学中采用“读思达”教学法的要点,探究了通过开展拓展探知、阅读鉴赏、问答感悟、内容梳理、思考探讨、演讲表达等活动提升学生整本书阅读学习效果、促进其全面发展的策略,以供参考。
摘要:为了贯彻“五育并举”的育人理念、加强幼儿园劳动教育的效果,文章围绕相关政策的支持、教育理论的奠基两个方面概括了在幼儿园建设劳动课程的可行性,明确了劳动课程建设的理论基础和现实因素。基于此,文章又从确定课程目标、选择课程内容和检验课程成果三个维度分析了以劳动课程建设促进幼儿园高品质发展的具体路径,以期构建完善的劳动课程体系,强化幼儿园劳动教育的实际效果。 关键词:幼儿园;劳动课程;具体路径
摘要:小学英语语篇教学要注重培养学生整体把握词句关联、分析文章结构的能力,提升学生对英语学习的兴趣。在新课标背景下,教师要遵循主体性、整体性、生活化等原则,通过优化教学目标、开发教学资源、加强情境创设、开展实践活动等策略来改善学生的语篇阅读体验,促进其在文章分析能力、学习兴趣等方面的发展。文章对新课标背景下小学英语语篇阅读活动的设计与实施展开了论述,旨在促进语篇教学活动质量的提升,实现对学生核心素养的有效培养。
摘要:大单元教学可帮助学生构建完善的数学知识体系,使其深入学习和理解数学内容,从而在提升学习效果的基础上发展数学学科核心素养。基于此,文章以人教版数学二年级(上册)第4单元“表内乘法(一)”的教学为例,在分析大单元概念及其应用价值的基础上,从预设大单元教学目标、创设真实情境、设计思考问题、补充课外资源、完善教学评价等角度探讨了新课标背景下的小学数学大单元教学策略,希望能为广大小学数学教师提供有益参考。
摘要:在当今的教育改革浪潮下,小学数学教学也在不断地探索、创新。文章以单元整体视角为切入点,深入探讨了小学数学探究性作业的设计意义、内容与实践策略,旨在通过构建系统性的作业设计框架,引领学生深入理解数学知识的本质、激发他们的探究欲、培养他们的创新思维与问题解决能力。这不仅契合新时代的教育需求,还为小学数学教学的持续进步贡献了有价值的参考。
摘要:整本书阅读教学是小学语文教学的有机组成部分,旨在让学生阅读优质的读物,发展语文学科核心素养。随着整本书阅读教学在小学语文教学中的重要性不断提升,如何运用有效的方法开展整本书阅读教学成为教师共同关注的问题。文章提出,教师可依托学习任务群开展小学语文整本书阅读教学。这样的教学方法可以引领深度阅读、充当导学支架、培养学生的阅读兴趣。而教师在设计学习任务群时要明确目标、丰富形式,在实施学习任务群时要关联课堂内外、促进小组合作,在进行教学评价时要将学习任务群的实施与评价相整合,以此促进学生素养的发展。
摘要:在小学语文教学中,教师应重视培养学生的核心素养,使其逐渐掌握满足社会发展需求、适应终身发展的关键能力和必备品格。在此背景下,教师应充分发挥整本书阅读的作用,选择合适的整本书阅读素材,制订科学合理的整本书阅读计划,搭建完善的阅读支架,教授整本书阅读的方法,最终实现学生阅读能力、语文学科核心素养的提高。
摘要:“整本书阅读”是《义务教育语文课程标准(2022年版)》提出的一个学习任务群。要想实现该任务群的实践价值,教师需要打破浅层教学的桎梏,着力实施深度教学。基于此,文章主要论述了小学语文整本书阅读深度教学的策略,希望能在助力学生开拓阅读视野的同时发展其思维能力。
摘要:文章旨在探讨幼儿园绘本阅读教学中提升幼儿自主阅读能力的有效策略。文章首先从语言教育目标、幼小衔接目标和全面发展教育目标出发,分析了绘本阅读教学中提升幼儿自主阅读能力的意义。然后从适度性、多样性、持续性角度出发,说明了绘本阅读教学中提升学生自主阅读能力的要求。最后,文章提出了在绘本阅读教学中提升幼儿自主阅读能力的可行性策略,以期促进幼儿的成长与发展。
摘要:大自然作为一种宝贵的教育资源,不仅是培养幼儿各项能力的天然课堂,还是启迪幼儿心智、激发幼儿探索欲望、培育幼儿价值观念的重要场域。在幼儿园阶段的教育实践中,教师基于幼儿天性创设亲自然课程,不仅为幼儿接触自然、感受自然、体验自然、创造自然提供了机会,还能让幼儿在参与亲自然课程的过程中获得多方面的进步与成长。鉴于此,文章先分析了幼儿园亲自然课程的开展意义,然后从四个方面讨论了基于幼儿天性的亲自然课程的设计与评价策略,希望能为广大幼儿教师提供有益参考。
摘要:小学道德与法治是健全学生人格、培养学生道德理念的重要课程,具有实践性和探究性。针对小学低学段道德与法治“我与自然”主题教学存在的程式化、形式化等问题,文章以课前预学实践单、课中情境探究单和课后日常践行单为例,“三单”并举,来帮助学生树立敬畏生命、感恩自然的生态文明观,以期促进学生对环保理念的内化与迁移,让他们在实践探究中成长,从而真正实现道德与法治课程的育人价值。
摘要:随着幼儿教育改革的持续推进,现代化幼儿户外体育活动倡导教师应为幼儿提供多样化的体育器材和活动材料,以开拓幼儿的认知,丰富幼儿的体育运动经验,培养幼儿的体育技能。花绳作为一种简单且有趣的传统游戏器材,在幼儿园户外体育活动中具有独特的价值和广阔的应用前景。基于此,文章对花绳在幼儿园户外体育活动中的运用意义展开分析,并从开展体育游戏活动、多元化活动的结合、做好活动评价反思三个方面对其运用策略进行了研究。
摘要:美术教学是小学低年级教育的重要组成部分,对培养学生的创造力、想象力、审美能力和手工技能具有独特价值。探索有效的小学低年级美术教学路径可以更好地发挥美术教育的功能,促进学生的全面发展。基于此,文章分析了小学低年级美术教学现状,提出了美术教学的创新策略,包括“模仿与创新相结合,培养学生的创造力;寓教于乐,实施趣味教学;个性化教学,激发学生潜能”,希望能为广大教师提供借鉴。
摘要:问题导学教学模式以问题为基础,以教师的“导”为重点,以学生的“学”为核心,具有生本性、发展性特点,可以应用于小学美术教学。文章以岭南版美术五年级(上册)“多彩的民族纹样”为例,详谈了情境引入策略、问题探究策略、合作交流策略、问题解决策略和总结评价策略,旨在探究问题导学路径,实现问题导学价值,提高小学美术教学效果。
摘要:在当今教育领域,信息技术的快速发展正不断推动教学方式的革新。特别是在小学语文教育中,写字教学面临着传统方法难以满足学生个性化需求和教学效果需要提升的双重挑战,而信息技术的引入为其注入了新的活力。文章探讨了信息技术与小学语文写字教学的深度融合在提升教学效果、满足学生个性化需求方面的潜力,并提出了具体的实施策略,以期为教育实践提供新的思路和方法。
摘要:文章立足幼儿园教育实践,从利用信息技术打造优秀教师队伍、利用信息技术丰富幼儿教育内容、利用信息技术创新幼儿教育形式、利用信息技术提升家园合作质量四个方面入手,结合具体的教学案例,针对信息技术在幼儿园教育中的运用进行了详细阐述与探讨,旨在充分推动信息技术的科学运用,助力幼儿园各项教学活动井然有序进行。
摘要:在教育信息化背景下,小学语文阅读教学应充分发挥信息技术的应用优势,实现语文阅读教学与信息技术的深度融合,以此营造良好的语文阅读教学氛围,吸引学生主动参与阅读学习,从而提升学生的语文阅读学习效率。基于此,文章先概述了小学语文阅读教学和信息技术深度融合的教学优势,然后从语文阅读教学视角具体探讨了核心素养导向下实现二者深度融合的实践策略,以供参考。
摘要:在“双减”背景下,小学班主任须在减轻学生课外负担和作业压力的同时,协调好各任课教师和学生之间的关系,以提高班级管理质量。良好的管理能帮助班主任合理调配资源、优化教学策略、解决实际问题,从而有效地落实政策要求、健全学生人格、提升育人质量。文章概述了小学班主任加强管理工作的重要意义,分析了“双减”背景下小学班主任管理工作存在的问题,并从创新管理工作方法、健全作业减负制度、优化多方沟通渠道等方面出发,为提升小学班主任管理工作的有效性提供了切实可行的策略,以供参考。