学业质量评价是指对学生在学校课程所取得学业成就的测量和评价,即以国家教育教学目标为依据,运用恰当、有效的工具和途径,系统收集学生在各门学科中的知识、能力和素养方面的表现证据并进行价值判断的过程。在教育现代化的征程中,学业质量评价如同一把精密的量尺,承载着诊断与反馈、激励与导向、促进与发展的功能,推动着教育质量的全面提升。 第一,诊断与反馈功能。学业质量评价的首要价值在于其诊断功能,它通过生成教育
[摘要]项目学习是初中综合与实践领域的重要形式。从SOLO评价视角出发,深入探讨“慧趣数学”与综合实践融合的项目学习方式。通过构建“慧趣数学"SOLO目标评价结构模型,设计相应评价量表,以“设计舞台聚光灯”项目为例,详细解析在项目“起、承、转、合”四个关键阶段嵌入SOLO评价量表的过程,从而实现对项目实施情况的有效评价,并深入分析评价策略。研究表明,这种融合模式能让学生在项目学习中像数学家一样探究,通过“学一教—SOLO评”循环,促进数学核心素养落地,为初中数学教学提供新的实践路径,推动“教—学—评”一体化发展。
[摘要]针对当下整本书阅读教学表现性评价存在内容表述不合理、分值设置不科学、方式隐身不切实等问题,聚焦部编版初中语文七年级下册整本书阅读《骆驼祥子》这一案例,围绕“整本书阅读经验和方法”探索表现性评价设计的方法,通过“聚焦知识分类,设计学习目标”“基于目标导向,设置学习任务”“根据任务需要,拟制评价量规”三个步骤,实现整本书阅读“教—学—评”一致性,激发学生整本书阅读的兴趣,帮助学生积累整本书阅读的经验,提升学生整本书阅读的思维层次。
[摘要]学业质量标准近年来备受关注,在学生区域认知素养的成就表现方面,其从区域类型与尺度、课程内容要求、认知要求、行为条件和实践活动等维度提出要求。在2025年合肥市高三第二次教学质量检测试题命制的过程中,命题者相当重视对学业质量标准的参照。文章聚焦其中第19题,该题依据学业质量标准中区域认知部分的水平层级进行命制,三道小题在区域类型与尺度、课程内容要求、认知要求等方面逐级进阶,有效体现了试题评价学生区域认知素养水平的功能。
[摘要」随着新时代普通高中育人方式改革的深入推进,高中生学习动力缺失成为制约其全面发展的关键问题。其中,学生的“学习无意义感”是导致动力不足的核心根源。高中生涯教育聚焦个体生涯发展,能够有效摆脱学习动力困境。研究基于这一逻辑,提出“绿色成长”理念,创新构建“绿色一生命—生涯”班本生涯教育体系。该体系以立德树人为核心目标,通过开发“生涯剧”等五维实施路径,有效激发高中生学习内生动力,形成了可复制、可推广的生涯教育实践范式。
[摘要]文章聚焦高中历史教学,以人教版选择性必修2第四单元“村落、城镇与居住环境”为具体研究对象,详细阐述了唯物史观与单元学历案融合的重要意义。在单元学历案设计过程中,从唯物史观视角提炼单元主题,将其确定为“追求一种‘美以物观,物以美兴’的和谐之美”;在唯物史观框架内科学设定单元目标,引导学生运用辩证观点分析相关历史现象;从唯物史观维度细化学习过程,采用问题教学法,结合丰富的教学资源与多样的教学活动,突破教学重难点;在唯物史观的映照下精心设计与评估作业,助力学生理解人类居住条件发展特点及影响因素;在唯物史观实践中注重引导学生反思与迁移知识。通过多种策略的运用,促进深度学习的发生,旨在为高中历史教学提供新的思路与方法,提高高中历史教学质量,培养学生的核心素养。
[摘要]问题式教学是一种以问题为中心组织教学内容的方式,强调在史料探究中转变认知,提升学生的历史理解能力。这一教学法有助于学生做到以疑促思、以证立论、以学构知,逐步建构逻辑清晰、证据充分的历史认知。在此基础上,基于“设疑—解构—重构”的学习通道,在史实与问题的双重推动下,形成以史为据、以论驭史的思维路径,为构建真实、高效的历史课堂提供可行策略。
[摘要」部编版初中历史教材作为历史知识的核心载体,不仅承载着国家课程意志,更是培育学生世界观、人生观、价值观及历史核心素养的关键依托。对教材的解读与运用,要以深刻领会编写意图为基础,结合学生认知发展规律,从“三观”塑造、学习体验优化、核心素养培育三个维度展开实践。通过挖掘教材中科技与文化等内容的深层价值,引导学生超越机械记忆,构建历史认知逻辑;在教学中实现从“教本”到“学本”的转变,让核心素养培育自然融入学习过程;同时,应注重全面解读教材元素,并秉持“基于教材而超越教材”的原则,通过拓展课程资源,充分发挥教材立德树人的基础作用,为学生历史思维与正确价值观的形成奠定坚实基础。
[摘要]主题式单元整体教学作为聚焦学生核心素养发展的整体型教学模式,在小学高年级语文教学中具有重要的应用价值。文章针对当前教学中存在的目标设计偏离核心素养、内容整合缺乏逻辑、实践环节不足及评价主体单一等问题,结合具体教学案例,从核心素养导向的目标设计、主题统领的内容整合、实践导向的意义建构、多元协同的评价体系四个维度探讨小学语文高年级主题式单元整体教学的实施策略,以期为提升教学质量、落实育人目标提供实践参考。
[摘要」审美教育是学校教育的重要内容之一,新课标也强调培养学生审美能力。景物类散文以自然风光等为描绘对象,兼具语言美、情感美与意境美,是实施美育的优质载体。以统编版小学语文五年级下册《牧场之国》一课为例,提出景物类散文教学中审美教育的具体策略,即通过创设情境激发学生审美感受,借助图文结合促进学生审美理解,开展深度探讨引领学生审美鉴赏,依托实践迁移助推学生审美创造,旨在为小学语文教学落实审美教育提供可行的实践路径。
[摘要]在数学新授课中发展小学生发现问题的能力,是落实课程标准精神、发展学生核心素养的重要课题。经文献检索可知,相关实践仍需深化。以苏教版小学数学六年级下册“解决问题的策略”为例,结合教学片段阐述六种培养策略:创设信息缺失任务,引导感知条件的不足;通过递进式追问推动思维走向纵深;设计信息对立任务激发探究欲望;设计超“四基”水平任务暴露短板;呈现典型错误强化问题意识;提供信息冗余任务培养筛选能力。在此基础上,提炼出依据问题内涵设计任务、结合学科特点创设情境的核心思路,强调在实施的过程中需要兼顾教学内容特性、学生思维规律及个体差异,为相关教学提供实践范式。
[摘要]以苏科版初中数学新修订教材为载体,针对初中数学“作一个角等于已知角”的教学内容,构建“钟表模型建构—几何抽象一原理探究”的三阶教学体系。通过对比新旧教材编排差异,发现新教材将尺规作图融入课程体系,实现从操作技能向学科素养的转变。教学设计采用“想一想、画一画、思一思、探一探、用一用”五步教学法:首先借助钟表模型建立角与弧的直观联系,继而通过分层抽象揭示作图本质,最终通过天体运动等实际情境实现知识迁移。教学实践表明,该设计通过差异化的任务设置,有效促进了学生空间观念的培养和抽象思维能力的发展。
[摘要」小学数学图形与几何教学中,几何素养的培育是引导学生从具象认知走向抽象思维的关键。针对当前教学中存在的学科逻辑与认知基础断层、教学方式与具身认知冲突、素养要求与思维发展错位等矛盾,文章提出三阶培育模型:以生活原型具象化与操作探究结构化筑牢知识发生根基,通过概念网络系统化与问题解决情境化完成动态建构,借助认知图式重构与本质属性辨析实现迁移创新。这一路径紧扣小学生的认知发展规律,将几何知识的抽象性与儿童思维的具象性深度融合,为几何素养从初步生成到多维进阶提供了可操作的实践范式。
[摘要]在单元整体教学中,评价应贯穿教与学的全过程,包括单元学习前的诊断性评价、单元学习过程中的持续性评价和单元学习后的结果评价,具备关联性、递进性、生成性、延续性等特点。单元持续性评价体系的设计应遵循四大原则:指向核心素养发展,关注学生思维、合作等综合能力;调动学生自评、同伴互评、家长评价等多元主体;采用课堂观察、表现性任务、作品集等多维方式;兼顾学生个体差异,实施个性化评价。以人教版九年级《英语》Unit11为例,通过精准学情诊断、丰富过程评价、引导反思及多元成果评估,实现“教一学一评”一体化,促进学生语言运用能力的提升与核心素养的培育,同时优化教学质量,满足学生个性化发展需求。
[摘要]小学阶段以财经素养为纽带统整学科课程融合教学,可破解当前财经素养教育面临的认知、结构与适配性矛盾,助力学生培养经济思维,提升综合素养。文章聚焦教学实践,提出构建“三阶递进式”课程体系,分低、中、高年级设计通识教学、学科融合教学与实践模块教学,建立“四位一体”资源支持机制与“三库分立”管理模式,创新双科协同、情境化两类学习模式,通过个人需求与制度环境等典型案例深化知识理解。这些策略的运用旨在形成多学科联动的财经素养培育生态,为小学财经素养教育提供实践参考。
[摘要]在“双减”政策与核心素养培育的背景下,小学低年段传统纸笔测评的局限性越发明显。研究立足素养导向与儿童立场,先阐述无纸化测评弥补传统不足、契合成长规律、呼应时代需求的核心价值,再分析其素养立意、形式多样、任务统整、评价多元的创新特征,继而提出“统整定位、细化目标”的设计要领,最后从环境支持、角色转型、评价革新、工具童化等方面构建实践框架,旨在以科学评价促进学生全面发展。
[摘要]低年级是学生阅读启蒙的关键期,培养低年级学生的阅读素养意义重大。文章聚焦小学语文低年级教学,探讨借助绘本阅读培养学生阅读素养的策略,即以学情为基点,科学选绘本,如结合识字单元选择适配读物;用“问”“境”“读”“画”等多种方法,巧妙引入绘本;开展绘本剧表演、故事分享会等实践活动,培养阅读素养。这些策略能激发学生阅读兴趣,培养学生理解、鉴赏、创造等方面的能力,助力学生阅读素养全面发展。
[摘要]聚焦苏教版小学数学三年级上册“周长是多少”一课中的“拼一拼”综合实践活动,探讨如何在数学综合实践中有效培养学生创新意识。通过课前个性化操作、课中问题聚焦与探究、课后学程延伸等环节,分析了实践经验建构、问题序列加工、思维层次深化对创新意识培养的作用,强调综合实践的开放性、问题驱动的逻辑性及学程延展的持续性是培育创新意识的关键,为小学数学综合实践课中创新意识的培养提供实践参考。
[摘要]以小学语文教学中的情感教育渗透为研究对象,聚焦其内涵、现状及实践策略。通过分析情感教育在语文学科中的育人功能,结合《义务教育语文课程标准(2022年版)》的要求,指出当前小学语文教学中情感教育资源开发不足、情境创设薄弱、互动方式单一及评价体系缺失等问题。以部编版五年级下册《祖父的园子》为例,提出“四维联动”渗透策略:一是挖掘文本情感资源,构建“文本一生活—文化”三维联结,激发学生情感意识;二是创设多模态教学情境,通过角色扮演与情景模拟增强情感体验;三是深化师生互动与双语交流,推动情感认知从共情走向思辨;四是构建多元化评价体系,融合过程性观察与跨学科实践,促进情感内化。
[摘要]低年级语文中革命领袖题材课文,肩负引导学生感悟领袖形象、孕育爱国情感、传承革命文化的使命。但因课文年代久远、学生认知不足,学生理解领袖形象存在困难。为突破此困境,以统编小学语文二年级上册《朱德的扁担》的教学为例,提出四项核心策略:通过背景拓展弥补学生认知缺口,借助情境体验让领袖形象具象化,依托对话引导澄清学生价值观念,实现学段融通以建构整体认知。这些策略可助力革命领袖形象走进低年级学生心灵,推动革命文化教育落地,实现红色基因代代相传。
[摘要]研究基于文化记忆理论构建低年级汉字复习教学新范式,通过文化意蕴的激活与认知策略相融合,实现汉字学习从符号识记向文化认同的升华。研究发现,以“记忆原型诠释—形式拓展—图景重塑—记忆建构”为路径的教学体系可有效提升复习效能:通过主题归类与生活资源活用,建立汉字与生活经验的联系;借助韵文创编与叙事重构,激活汉字的文化内涵;运用儿歌、谜语等多元载体,构建具象化记忆图式;设计游戏化活动体系,强化汉字的社会符号属性。该教学策略能够达成“认知—情感—行为”三位一体的教学效果,为小学语文识字教学提供了可操作的实践模型。
[摘要]文章基于小学语文写作教学与传统文化融合的现实需求,提出系统化的实践策略。研究发现,通过创新教学模式(如古诗词文化工作坊、课本剧创编)、拓展绘本阅读(《盘古开天》《女娲补天》等神话主题共读)、创设真实写作任务(传统节日主题探究)及组织文化遗产实地考察(故宫、长城等)等方式,可有效提升学生写作的素养。实证研究表明,采用多元化融合策略的实验班在写作思路清晰度、情感表达丰富度及文化认同感等方面,显著优于传统教学班。基于学生认知特点设计的“主体参与—情境浸润—实践转化”三维融合模式,不仅丰富了写作素材,更培养了学生的文化自信与创新能力,为传统文化在语文课程中的深度渗透提供了可操作的实施路径。
[摘要]高中思想政治课具有理论性强、语言抽象、叙述程式化等特点,传统灌输式教学难以激发学生学习兴趣。文章以广东省汕头市潮南区司马浦中学为实践场域,从垂范激励、课前激励、教法创新及沟通互助四个维度,系统探讨情感激励在政治课堂中的实践路径。教师要以人格示范(如践行道德行为、实施激情教学、投入真情教学等)激发学生情感共鸣,通过课前时政导入、问题情境创设及活动设计激活学生学习动机,并借助情境化教学、多媒体融合及语言艺术优化课堂氛围,最终以师生情感沟通与生生互助深化价值认同。情感激励通过“同频共振”促移情、“先声夺人”激发情、“曲径通幽”生情趣、“将心比心”赋深情的机制,有效消弭学生的畏难情绪,推动政治课堂从知识传递向情感内化转变,实现“立德树人”的育人目标。
[摘要]基于《义务教育道德与法治课程标准(2022年版)》对“议题式教学”的明确要求,研究以五年级下册“屹立在世界的东方”一课中“抗美援朝”教学为例,系统探讨历史题材议题式教学的实施路径。通过大概念统领的议题链设计、议学单驱动的小组探究、VR技术构建的沉浸式思辨情境三大核心策略,构建“知识规划一活动策划一情境脉络”三位一体的教学模式。具体实践包括:以“站起来一富起来一强起来”为逻辑主线设计单元总议题,通过“为什么要战—如何战—战果如何”的递进式课时议题链,结合议学单引导资料收集与小组辩论,依托VR技术创设多维度历史情境(如前线战士视角、后方民众视角),促进学生政治认同与历史思维能力的综合发展。
[摘要]研究以新课改背景下初中道德与法治课堂教学为研究对象,探讨通过合理设问提升课堂效率的教学策略。研究提出“以学定教”为核心理念,围绕课堂教学中的问题设计展开系统建构;以“维护国家安全”一课为例,通过多维度设问设计,有效促进学生认知建构与能力提升,实现学科育人价值。具体路径包括:一是通过叩击文本明确教学起点,梳理课程标准与教材内容,确定主问题;二是立足学情分析学生困惑点,精准定位教学难点;三是关注课堂生成,激发学生思维,开发新问题点;四是结合社会热点,发挥学生主体性,寻求解决路径;五是回归生活实际,延伸课后实践,构建问题生长点。
[摘要]基于核心素养培养目标,文章系统探讨小学英语与STEAM教育的深度融合路径。小学英语学科具有显著的跨学科融合优势,通过科学设计主题式学习任务、创设沉浸式语言情境、实施项目化学习及拓展多元资源四大策略,可有效实现语言学习与 STEAM要素的有机融合。以人教版 PEP四年级Dinner's ready单元为例,通过绘本改编、食物骰子制作、饮食文化调查等实践活动,构建了语言能力与跨学科素养协同发展的教学模式。研究提出“主题—任务—情境—项目—资源”五位一体的实施框架,为一线教师提供了可操作的融合教学范式。实证研究表明,该教学模式能显著提升学生语言运用能力、创新思维和跨文化理解力,助力基础教育课程改革。
[摘要]当前,主题情境化教学已成为教育研究热点。其提倡采用项目式学习、主题式探究等互动方式,引导学生在丰富的社会、经济、文化背景下深入探索历史事件,使学生成为积极的探索者。生动有趣的教学方式,能有效激发学生的学习兴趣,培养其历史思维和批判性思考能力。同时,该教学方式注重历史知识的体系性和完整性,让学生深化理解并形成系统观念;突出历史与现实的联系,培养学生的社会责任感和公民意识。
[摘要]文章以区域教研为出发点,探讨高中政治学科跨学科融合的理论依据、实践路径及优化策略。研究运用文献分析、案例研究与问卷调查法,揭示区域教研为政治学科融合提供的资源整合、教师协作等优势。基于建构主义理论与多元智能理论框架,论证跨学科融合对提升学生核心素养的价值,并指出当前面临的政策支持不足、资源协同困难、评价体系滞后等现实困境。以汕头市多校实践为例,通过强化政策支持、构建教师学习共同体、完善跨学科评价体系等路径,推动高中政治多学科融合。实证研究表明,课程设计创新(如AI主题情境教学)、教学方法改进(项目式学习、翻转课堂)及教师角色转型(资源整合者、引导者)能有效促进学科融合,提升课堂参与度与教学效果。
[摘要]针对小学阶段美育与心理健康教育割裂的现实困境,基于小学生心理发展阶段性特征,研究构建“审美浸润—心智成长—协同共生”三阶融合模型。该模型以审美感知为心理发展基石,以艺术表达为情绪调节桥梁,以家校社协同为持续发展保障,形成环环相扣、螺旋上升的育人闭环,为新时代学校美育与心理健康教育的深度融合提供可借鉴的实践范式。
[摘要]在教育数字化转型背景下,智慧作业作为融合智能技术的教学新形态,为小学数学教学改革提供了创新路径。研究基于“双减”政策导向,构建“四维一体”的智慧作业实施体系,该体系通过大数据分析实现作业分层设计,依托AI算法开展个性化学习诊断,运用开放性任务培养高阶思维,结合可视化数据深化教学改进。实证研究表明,智慧作业能有效提升学生的知识应用能力、问题解决能力及学习兴趣,形成“精准施教一动态反馈一持续优化”的教学闭环。研究创新性提出“智能诊断一分层推送—错题重构”的作业迭代机制,为小学数学教学提质增效提供了可操作的实践模型。
[摘要]研究基于21世纪核心素养5C模型(文化理解与传承、审辨思维、创新、沟通、合作),针对初中德育实践中存在的目标模糊化、内容碎片化、评价形式化等问题,创新构建了“ 5+6+43 ”班级项目化课程体系。通过: 5+6+4, ”班级项目化课程体系及“班级一学校一家庭一社会”四域协同生态,有效解决德育内生性培育难题。项目化学习通过真实情境创设与成果导向设计,能有效融合5C素养培育;分层递进的主题设计可构建素养发展阶梯路径;四域协同机制突破时空边界,实现德育从“外部管控”到“素养共生”的范式转型。
[摘要]文章以统编版语文三年级下册第六单元为例,提炼小学语文课堂落实境脉美育的七大关键要素:理念引领(“美育—人在境脉中”)、效能表设计(明确教学目标与美育元素)、学习单工具(导学—研学一拓学任务链)、课堂流程范式(“启美一自美一共美一凝美—行美”五阶段闭环)、学习方式创新(独学、对学、展学等多元融合)评价机制保障(过程性与终结性结合的“感知—体验—创造”评估体系)及逐步推进机制(初始化—常规化一常态化三级联动)。通过重构“知识—文化一认知”境脉,整合文本语言美、文化美与生命美,构建“教学评一体”的闭环学习生态,助力学生在真实语言情境中实现审美素养与核心能力的协同发展。
[摘要]研究基于实证视角,系统探讨初中地理课堂中教师反馈类型对学生学习情绪的影响,旨在为提升反馈有效性提供实践指导。通过构建教师反馈类型分析框架(含情感类、肯定类、否定类、肯定与否定结合类、建议型反馈五大类),结合问卷星与QQ作业平台收集760条真实反馈数据,运用单因素方差分析揭示反馈类型与学生情绪的关联性。结果表明,教师反馈类型对学生情绪具有显著影响( F=39.397 p<0.05 ),其中具体肯定反馈( 93.40% 积极情绪占比)最易激发学生积极情绪,而简单否定反馈( 66.70% 消极情绪占比)易引发负面情绪;学生期望获得具体肯定型反馈( 38.89% )及积极情感反馈( 18.06% ),但普遍排斥简单否定反馈( 60.42% )及消极情感反馈( 8.33% )。建议教师采用细节化肯定、建设性否定及建议型反馈策略,通过情绪引导激发学生内驱力,同时需关注学生个体差异(如年龄、性别、学业水平)对反馈效果的调节作用。
[摘要]在“互联网 + ”与5G技术快速发展的背景下,技术赋能的区域互动教学模式成为推动基础教育均衡发展的重要途径。研究以区域公共教育平台为基础,探索通过视频公开课、双向互动课堂及AI智能分析等技术手段,构建跨区域、多层次的教学协作体系。实践表明,该模式突破地域限制,实现了优质教育资源的实时共享与动态优化,促进了师生、生生及人机多向互动,显著提升教学效率与质量。研究提出硬件建设、软件培训、资源整合三大实施策略,并指出了需警惕情境创设不足与技术应用不充分等误区。未来,区域互动教学需进一步系统化,强化平台功能选代与校际协同机制,为教育公平与现代化提供可持续支持。
[摘要]鉴于小学数学教育中学科分离和知识零散的问题,聚焦探讨跨学科主题学习;以“圆”为例,设计“初学入门 $$ 牢固掌握 $$ 灵活运用”三段式教学,展现其实施策略方法。“初学入门”联系音乐、语文,激发兴趣;“牢固掌握”联系语文、美术,突出重点;“灵活运用”联系实际,拓展延伸。经实践,该模式教学有助于学生整合多学科知识,提高学习兴趣与探索能力,并促进信息转化及应用,为提高小学数学教学质量提供了实践参考。
[摘要]实证分析甘南民族地区高中学生英语写作能力现状,发现其存在体裁意识薄弱、语言质量不高、思想内涵浅薄等主要困境,成因涉及写作教学体系不完善、指导策略缺乏针对性等。据此,提出突围策略:借范文展示丰富写作风格,强化语言基础教学,融入国际议题培育核心素养,结合家国情怀树立学生志向,同时营造沉浸式学习环境、搭建多元实践平台与建立动态评价体系,以期提高学生的英语写作能力,促进其语言素养与思维品质的发展。
[摘要]在小学语文教学中,预设与生成作为课堂教学的重要环节,共同促进高质量课堂生态的构建。研究发现:科学预设需以学生主体性为核心,通过情境创设、启发式教学等策略,为课堂生成提供条件;动态生成则依赖教师敏锐捕捉课堂生成资源的能力,并通过调整教学策略实现深度互动。以五年级习作《那一刻,我长大了》和六年级《天游峰的扫路人》教学为例,揭示预设与生成的动态平衡路径:教学预设通过多元化预设预留生成空间,而动态生成借助开放性问题激发思维碰撞。这种双向互动模式不仅提升教学实效,更有效培育学生的自主学习能力与创新素养,为语文核心素养的落地提供实践范式。
[摘要]德育观念作为学生世界观、人生观与价值观形成的基础性要素,其培育路径的创新是新时代道德与法治教育改革的关键。研究基于实践性育人的核心理念,构建“大概念提炼—真问题还原—活任务设计”三位一体的教学体系,旨在促进学生德育观念内化。通过系统梳理学科知识的内在逻辑,提炼具有统摄性的德育大概念,为学生构建起认知框架;借助真实问题情境的创设,激活学生的具身认知,推动其从“知其然”向“知其所以然”的认知跃迁;通过生活化、实践化任务的设计,搭建知行合一的桥梁,使德育观念从抽象概念转化为具象行为。
[摘要]学科融合作为跨学科学习的重要形式,既是学科发展的必然趋势,也是实现多维度创新学习的关键路径。语文教学在学生心理健康教育领域具有独特的渗透性优势与显著影响力。文章从跨学科学习视角出发,围绕“心”语相融的价值体现、应然要求与实践路径三个维度展开论述,通过构建语文与心理健康教育的有机融合机制,促进学生在语文学科学习过程中培育积极情绪、养成良好品质、形成健全人格。
[摘要」中华优秀传统文化凝聚着民族精神,蕴含丰富的道德观念和德育素材。小学低年级语文教学因其内容的丰富性和基础性,成为传统文化德育价值渗透的关键载体。文章聚焦低年级语文课堂,探讨如何将传统文化要素融入识字、阅读、口语交际等教学之中,培养学生的文化自信,落实立德树人根本目标。
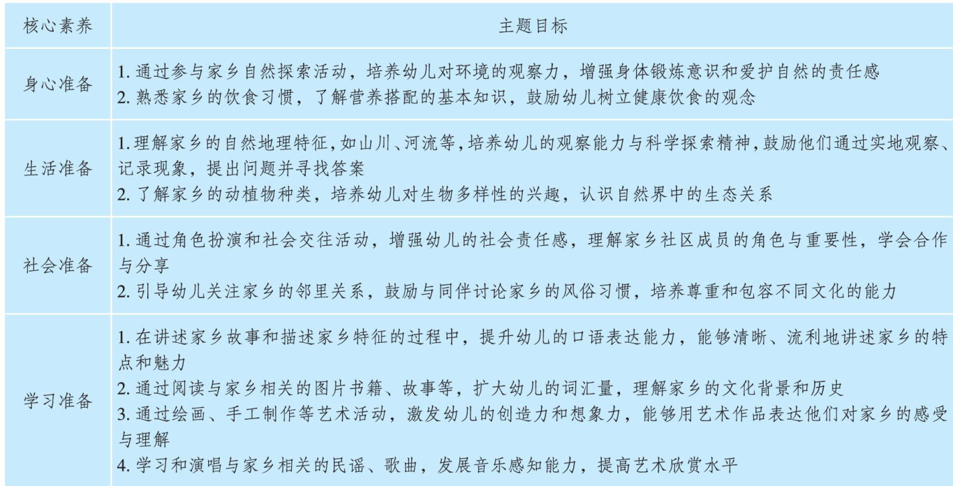
[摘要]《中华人民共和国学前教育法》颁布实施后,幼小衔接教育再次引发社会关注。幼儿园教育工作者应立足儿童发展视角,从构建课程目标体系、建立“身心一生活一社会一学习”四维一体内容框架、拓展生活化课程路径三个维度探索课程建构路径,并通过搭建深耕课程实践平台、构建家园共育网络平台、完善教研培一体化建设机制,形成科学系统的实施保障体系,助力幼儿实现顺利过渡。