摘 要:通过CTAB 改性的铝污泥制备粉末吸附剂,探究其对苯酚的吸附性能,采用单因素控制变量法探究 MAP 对苯酚的吸附性能和影响因素。结果表明:化学改性 CTAB 最佳质量浓度为 50mg.L-1 ;在 25°C 下,MAP 处理 100mg.L-1 的苯酚废液的最佳条件为: pH=9 、MAP 投加量 1g 、反应时间 96h 。在最佳条件下,MAP 对苯酚吸附率为 95.8% 。准二级动力学模型的拟合度更高,表明MAP 吸附苯酚以化学吸附为主。
摘 要:采用传统离子交换法和模板辅助离子交换法制备了 Cu -SAPO-18 催化剂,考察了不同改性方法对 Cu-SAPO-18 分子筛催化剂 NH3 -SCR 消除 NOx 反应性能的影响。采用 X 射线衍射(XRD)和N2 吸附脱附等对催化剂的物相和孔道结构进行表征。结果表明:模板辅助离子交换法制备的Cu-SAPO-18-T 催化剂结晶度较高,并且具有较高的比表面积和微孔孔容,有利于活性铜物种的分布。
摘 要:氮素污染对人体健康及环境造成了很大的危害。短程硝化技术是一种高效、经济的废水脱氮技术,具有广泛的应用前景。利用固定化技术对反硝化过程中的微生物进行固定,可以有效地抑制细菌的损失,增强其耐冲击能力,具有高效、易控制的特点。以聚乙烯醇、海藻酸钠、 PEG 和纳米纤维素为主要原料,对其进行了研究。在此基础上,以 PEG/CNF/SA 为载体,通过控制工艺参数(氨氮质量浓度、连续/间歇曝气、盐度),探索不同工艺参数对工艺性能的影响规律,获得最优工艺参数。
摘 要:采用 A/O/A-A/O/A、A/O/A-A/O、 A/(O/A)n-A/O 3 种方式运行 3 组规格相同的SBR 反应器,以模拟废水为基质,接种实验室储存的好氧颗粒污泥和絮状污泥,旨在优化脱氮除磷的处理效果。结果表明:R3 的 A/(O/A)n 交替运行模式在颗粒污泥活性恢复和废水处理性能上表现优异,形成密实颗粒。在稳定运行期间,R3 的 COD、TP 去除率分别达到 92.45% 、 93.76% ,同时实现了反硝化聚磷菌的同步富集,具有良好的污染物去除效果。
摘 要:主要围绕单壁碳纳米管(SWCNTs)/二氧化硅(SiO2)凝胶复合材料作为填料填入氟橡胶,以研究其含量对制得的复合材料的导热性能、导电性能以及力学性能等。通过化学复合将 SiO2 和 SWCNTs进行填料预合成,研究不同填入量对复合材料性能的影响。通过实验对比测试,SWCNTs @SiO2 的以 20wt% 填入量加入使复合材料的电阻率得到显著提升。 SWCNTs@SiO2 使得复合材料的邵氏硬度逐级提高,当填料填入量达到 20wt% 时,复合材料相对于未改性材料提升 29.73% 。 SWCNTs@SiO2 添入比例为 20wt% 得到的复合材料的永久压缩形变提高 24.47% 。 SWCNTs@SiO2 将复合材料拉升强度提高 16.27% 。介绍了复合填料的实验室制备流程,以及复合氟橡胶材料的工业生产和处理流程。通过对复合材料的内部结构表征,进行分析复合填料在橡胶基体中的作用机制。
摘 要: 为了改善白藜芦醇的稳定性,提升其生物利用度,采用了 3 种方法分别制备白藜芦醇-β -环糊精包合物,经考察最终选择单相法进行制备,通过薄层色谱法、核磁共振氢谱分析,证实了包合物的形成。并以包合率作为指标,进行了正交实验设计。结果表明:单相法制备白藜芦醇- β -环糊精包合物的最佳工艺条件为包合时间 60min ,包合温度 50°C ,投料质量比 1:10 。此工艺条件极大地改善了白藜芦醇在反应溶剂中的溶解度,方法简单易行,实验溶剂单一,收率较高。
摘 要: 碳捕集这项技术对于减少温室气体排放、减缓全球气候变化具有重要意义。目前碳捕集技术的推广应用仍然面临许多挑战,其中吸收剂的性能是主要问题。吸收剂是碳捕集技术的核心,其性能直接影响碳捕集效率与能耗。传统的吸收剂存在吸收能力有限、选择性差、能耗高等问题,无法满足大规模应用的需求。因此对吸收剂进行改进,以提高其性能。发现复配的醇胺溶液(MEA+MDEA)吸收剂在碳捕集中表现出更好的性能,节能效率达 41.7% ,能耗更低,碳排放更少,具有较高的经济性。可为实现“双碳”目标、保护环境、经济效益和促进能源可持续发展提供重要支撑。
摘 要:硝酸异丙酯因其具有易燃和热分解特性,在制备过程中需要通过重力分离、洗涤等操作除去废酸等杂质,提高其安全性。非均相搅拌洗涤槽是硝酸异丙酯洗涤过程的主要设备,具有均匀混合物料,强化传质的作用。利用FLUENT 软件对搅拌洗涤槽内液-液两相传质过程进行建模研究,分析了洗涤槽内压力场、速度场、水相体积分数及湍动能分布情况,揭示洗涤槽内流场规律。研究了搅拌转速与洗涤水流量对洗涤过程分离效率的影响,确定满足工艺要求的初始条件。
摘 要:按照GB/T 12496 系列国家标准,测试国产活性炭的基础指标;模拟生产己二酸的炭过滤过程,借助现用聚丙烯滤布,测试其过滤速度;模拟己二酸的溶解脱色工序,对吸附后的己二酸进行品质分析。研究了国产活性炭与正用活性炭基础指标的差异,国产活性炭铁含量过高,pH 值偏高,灰分含量高,平均粒径较大;过滤速度实验数据表明,国产活性炭样品过滤速度较快,溶液在活性炭上停留时间短;在模拟静态吸附实验评价,正用活性炭吸附后的色度、UV 透过率优于国产活性炭,国产活性炭对金属离子的吸附效果优于正用活性炭。
摘 要:通过离子交换法合成了铋掺杂的磷钨酸,利用 X 射线衍射(XRD)、傅里叶变换红外光谱(FTIR)及扫描电镜分析-能量色散 X 射线光谱仪(SEM-EDS)等测试,对合成的催化剂进行分析和表征,并应用于油酸(OA)与甲醇的酯化反应,考察其催化活性。系统研究了催化剂用量、甲醇与OA 的摩尔比、反应温度和反应时间等因素对酯化反应的影响。结果表明:催化剂用量为 0.15g ,甲醇与OA 的摩尔比为15:1,反应温度为 70°C ,反应时间为 75min ,OA 转化率可达 89.0% 。
摘 要: 针对小球藻规模化污水处理过程中脱氮除磷效果不稳定、小球藻油脂含量低等问题,通过向小球藻污水培养基中添加不同浓度的 NH4HCO3 ,探讨了其对小球藻脱氮除磷效果及油脂产量的影响并评估其在污水处理中的应用效果。研究表明:投加 600mg?L-1NH4HCO3 为最佳浓度,生物量是对照组的1.26 倍,氨氮去除率从 65.00% 提升至 85.21% ,总磷去除率从 68.73% 提升至 79.11% 。蛋白质含量为 57.33% 、碳水化合物含量为 17.22% 、总脂质含量为 22.13% ;与对照组相比分别提升了 4.78% 、5.45% 、 6.43% 。当 NH4HCO3 浓度增加至 900mg?L-1 时,碱胁迫导致小球藻生长和代谢受抑,脱氮除磷效果和油脂产量均下降。综合考虑脱氮除磷效率和油脂产量,确定 600mg?L-1NH4HCO3 为最佳投加浓度。实验结果为优化小球藻在污水处理和生物能源生产中的应用提供了理论依据。
摘 要:抗坏血酸(AA)传感器在化妆品、制药和食品工业等领域有重要的作用。采用静电纺丝法辅助热处理过程合成 CuO 纳米材料,并利用丝网印刷技术将其均匀涂敷在丝网印刷电极上,构建AA电化学传感器。通过差分脉冲伏安法和计时安培法探究修饰电极的电化学性能。结果表明:修饰电极在低氧化电位(0.11 V)下表现出对AA 的高催化活性,灵敏度和极限检测值分别为 2.05μA?mmol?L-1?cm-2 和10μmol?L-1 。线性响应范围为 1.0~2.5mmol?L-1 ,且在抗干扰、重现性和长期稳定性方面表现出良好的性能。
摘 要:伴生气脱硫过程 MDEA 溶液发泡会导致 H2S 的吸收效率降低、产品气不合格以及溶剂损失严重等问题,严重时会诱发拦液冲塔现象,制约装置平稳运行。分析了伴生气脱硫胺液中污染物的种类和来源,通过单因素实验和正交实验系统开展了不同类型杂质对胺液发泡性能的影响研究。结果表明:伴生气脱硫胺液中的胺液降解产物、矿物盐、固体颗粒物以及重烃均能够显著增强伴生气脱硫胺液的发泡性能。不同种类杂质对MDEA 溶液发泡能力影响程度由大到小排序为:乙酸、 CaCl2 、NaCl、正辛烷、甲酸、FeS、DEA、KCl、S、Bicine、正戊烷、正己烷。不同种类杂质对 MDEA 溶液泡沫稳定性影响程度由大到小排序为:NaCl、乙酸、 CaCl2 、正辛烷、甲酸、FeS、KCl、正戊烷、DEA、S、Bicine、正己烷。
摘 要:干湿混合型空冷器由于其换热效率高、占地面积小,在石油化工行业里广泛应用。近年来此类空冷器管束腐蚀泄漏问题频发,且大部分是管束外结垢造成的垢下腐蚀。干湿混合型空冷器管束排布密集,蒸发段管束需要不断喷淋冲洗,一旦有冲洗死区或者管束之间缝隙太小无法流通,就容易造成该部分管束结垢,形成氧浓差,产生电化学腐蚀穿孔。同时干湿混合型空冷器精准查漏难度较大,堵漏难度同样大,因此要特别关注此类空冷器腐蚀问题。
摘 要:文章提出一种弹簧元件与 SK 型静态混合元件相结合的 S-SK 静态混合器,使用 FLUENT对混合器内乙醇和汽油的流动和混合过程进行数值模拟,并用分离强度和压降对混合性能进行评价。结果表明:弹簧型元件使S-SK 型静态混合器横截面内形成高涡量带,且螺距越小,高涡量带越明显,提升了流体在混合器内的混合效果。S-SK 型静态混合器出口乙醇分离强度接近或低于 0.01,比 SK 型静态混合器少1~2 个元件达到良好混合状态。S-SK 型静态混合器压降是SK 型的1.3~3.7 倍。
摘 要:人为干扰的氮循环导致水体中无机氮的浓度升高,对水体安全日益造成威胁。因此,硝酸盐氮的污染已成为当前需要重点关注和解决的问题。利用纳米零价铁改性的核桃壳生物炭制备吸附材料,探究其去除水中硝酸盐氮的机制及其影响因素。研究表明:铁炭比为 1:2 时硝酸盐的去除效果最佳,纳米零价铁改性的核桃壳生物炭对硝酸盐的去除率可达到 90% 以上,在中性条件下氨氮去除率更高,对硝酸盐的去除效果更好。
摘 要:中和渣是石灰法处理铅锌冶炼污酸水产生的废渣,需要进一步处理,否则无法进行安全堆积或填埋。以云南某公司固体渣为原料,考察中和渣直接固化、二次固化的固化效果。结果表明:当水泥与中和渣的质量比为 100:20 时,直接固化方法的固化体浸出质量浓度为 0.82mg.L-1 。按照水泥与中和渣的质量比为 100:20 进行一次固化,之后按照水泥与固化体质量比为 100:50 进行二次固化,固化体浸出质量浓度最低为 0.01mg.L-1 。直接固化和二次固化方法制备的固化体的砷浸出质量浓度均低于《危险废物填埋污染控制标准》(GB 18598—2019)中砷浸出质量浓度为 1.2mg.L-1 的填埋限值。
摘 要: 采用Aspen Plus 软件结合 UNIQUAC 物性方法,对两塔的工艺参数进行了深入优化。优化结果显示,高压塔的理论塔板数为25 块,低压塔为30 块;进料位置分别设置在高压塔的第12 块板和低压塔的第 15 块板;回流比分别为高压塔 1.5 和低压塔 4.4。高压塔塔顶与低压塔塔底的温差达到73.4°C ,满足了完全热集成工艺的要求。与传统的变压精馏工艺相比,完全热集成工艺的总能耗从1460.7kW 降低至 766.5kW ,节能效果显著,达到了 47.8% 的能耗节省。模拟结果进一步证实,碳酸二甲酯和甲醇产品纯度均超过 99.0% ,完全满足了分离要求。完全热集成变压精馏工艺不仅能耗低,而且能够实现共沸物的有效分离。
摘 要: 低温余热资源广泛存在于工业、建筑、地热等领域,具有温度低、数量大、分布广、利用难度高等特点。这些余热资源如果直接排放到环境中,不仅会造成能源浪费,还可能加剧环境污染。因此,低温余热利用对于提高能源利用效率、减少环境污染具有重要意义。
摘 要: 对新型壳聚糖基荧光材料的制备及荧光特性进行了研究,以壳聚糖(chitosan,CTS)为原料,用简易的方法制备了一种高分子荧光材料壳聚糖荧光素。首先,通过荧光素与环氧氯丙烷的亲核取代反应制备了 3-环氧丙基荧光素(3-epoxypropoxy fluorescein, EF)。然后,通过开环反应合成了壳聚糖基荧光素CTS-EF,将荧光素接枝在壳聚糖分子链上。采用紫外可见分光光度法测定CTS-EF 的取代度(DS)。采用傅里叶红外光谱(FTIR)、扫描电子显微镜(SEM)和 X 射线衍射(XRD)对 CTS-EF 进行了表征,研究了CTS-EF 在水中的荧光性质。结果表明:壳聚糖基荧光素具有像荧光素一样的强荧光性,有望作为荧光标记聚合物和高分子荧光探针应用于各个领域,尤其是生物医学领域。
摘 要:镁空气电池在产业化的过程当中还存在着一些问题,首要问题是空气电极的使用寿命较低,空气阴极容易发生渗液现象。针对这一问题,对空气阴极的结构和制备工艺进行了优化,改善电极性能及延长电极寿命。结果表明: 使用碳毡代替乙炔黑与造孔剂作为疏水层的支撑结构具有较高的稳定性,同时将集流层放置在空气阴极最外侧,避免了腐蚀的发生。当空气阴极热压温度为 300°C ,厚度为 1mm ,催化剂载体采用 70% 乙炔黑,疏水层煅烧时长为 10min ,PTFE 占比为 70% 的情况下,能有效提升新型空气阴极的使用寿命。该研究结果对镁空气电池的开发具有重要意义。
摘 要:通过控制变量法,分析了染色时间、染色温度及染色压强对涤纶织物染色效果的影响,结果表明:苏丹蓝Ⅱ的最佳染色工艺,染色时间、温度和压强分别为 100min 、 130°C 和 16MPa 。根据染色后织物的 K/S 值和匀染性、耐摩擦和耐皂洗色牢度及机械性能的测试结果可知,在最佳染色工艺条件下,织物皂洗前后的 K/S 值分别为11.86 和11.64,其固色率和表观色深偏差 (Sλ) 分别为 98.15% 和 0.23,表现出良好的匀染性。染色后织物耐干、湿摩擦色牢度和耐皂洗色牢度均达到5 级。
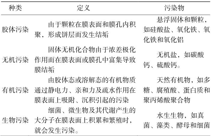
摘 要:综述了膜分离技术在页岩油气废水处理中的应用研究进展,主要包括压力驱动膜技术、正向渗透以及膜蒸馏,介绍了膜分离技术中存在的膜污染问题以及膜污染控制技术,以期为国内页岩油气废水的处理和再利用提供参考和借鉴。
摘 要:光催化技术是一种环保持续型技术,被广泛应用于废水的处理中。介绍了光催化体系的降解机理及常用的Ti 基、 Zn 基、Bi 基材料。综述了光催化技术与其他技术耦合,包括光催化耦合微生物燃料电池、光电催化体系、光催化耦合过硫酸盐体系,并列举了在染料废水、抗生素废水、酚类废水中的应用。最后,分析了光催化技术存在的问题,并对其未来的发展趋势进行了展望。
摘 要:金属离子是多种生理过程所必需的。已知生物体中特定离子水平的失调会对正常的生物事件产生不利影响。由于离子的病理和生理意义,对生物系统中这些物种的敏感和选择性检测方法的需求很高。由于有机染料比率荧光探针可用于离子的精确定量分析,近年来得到了广泛的研究。介绍了近几年合成比率荧光探针的研究进展及其在生物领域的应用,特别是以有机染料为基础的比例荧光探针,旨在检测生物体相关的金属离子。此外,还讨论了比率荧光探针设计的基本原理以及如何扩大其生物学应用的前景。
摘 要:高级氧化反应中,与羟基自由基(·OH)相比,硫酸根自由基( SO4-? )有着更高的化学氧化电位、更长的半衰期、更强的反应活性,可以适应于更宽的 pH 范围,因此基于过硫酸盐的高级氧化反应(SR-AOPs)被广泛应用。过硫酸盐(PMS、PDS)是一种新兴的原位氧化剂,并且PMS/PDS 的活化是SR-AOPs 中的核心问题。分类讨论了热活化、超声、UV、可见光、过渡金属、非金属催化剂等活化PMS/PDS 的方法。结果表明,PMS/PDS 可以被这些方法活化,使得过硫酸盐内部的O—O 键被破坏,从而产生以 SO4- ·为主的自由基,有效降解持久性有机污染物。此外,为了提高 PMS/PDS 的活化效率来提高SR-AOPs 对污染物的去除效率,提出了合理化建议。
摘 要:在细胞中过高水平的活性氧物种会导致细胞内的氧化还原稳态失衡,引起脂质、蛋白质和核酸的氧化损伤,增加遗传不稳定性,最终导致癌症、糖尿病、心血管疾病、阿尔茨海默病等一系列疾病的发生和发展,因此引起了人们越来越多的关注。利用不同的荧光染料对不同活性氧物种的识别的原理,设计、合成具有高特异性和高灵敏响应的荧光染料仍是化学和生命科学家关注的重要课题之一。概述了检测活性氧物种的荧光染料的研究进展。
摘 要:文章介绍了利用低温等离子体去除 NOx 的研究进展,明确了脉冲电晕放电、介质阻挡放电以及电子束放电 3 种放电方式 NOx 的去除原理。探究了能量输入、放电结构、氧化剂以及添加剂 4种因素对各类放电反应器的 NOx 去除效果的影响,并分析了在复合气体条件下其他污染气体对 NOx 去除的影响。最后,展望了低温等离子体技术的发展方向。
摘 要:存在于水体中的藻类对环境有诸多危害,同时严重影响着人们的生产和生活。处理水中蓝藻最有效的技术之一就是膜技术,超滤膜几乎可以去除水中全部的藻类,但膜污染问题也是制约膜技术发展的关键原因。目前缓解膜污染最有效的方法之一就是预混凝,也受到了业界人士的广泛关注。介绍了预混凝处理高藻水的效能,分析了不同混凝剂(无机、有机、无机/有机联用)在高藻水体中的应用,对预混凝耦合超滤工艺处理高藻水体的基本概况和应用前景进行了分析,提出了目前存在的问题和未来研究方向。
摘 要:随着医药产业的迅速发展,抗生素的大量使用造成水体污染问题日趋严重,新型抗生素在水体中的残留已经对人体健康构成了巨大的威胁。电催化氧化是一种新型的水处理工艺,近年来得到了世界各国学者的高度重视,并被广泛应用。以水体中典型抗生素为研究对象,以电化学方法为主要研究对象,从电化学角度揭示其电催化氧化过程中的作用机制。在此基础上,系统地研究了现有的电化学-生物耦合技术在水处理中的应用现状,并对其应用前景进行展望。
摘 要:M-N-C 催化剂具有较高的金属原子利用率,以其独特的电子结构被认为是贵金属基催化剂的良好替代品,M-N-C 催化剂对电催化氧还原(ORR)和电催化析氧反应(OER)都表现出优异的性能,在锌-空燃料电池中也表现出较好的稳定性。介绍了 M-N-C 催化剂的制备方法及在电催化领域和锌空燃料电池方面的研究进展。
摘 要:光催化转化 CO2 生产化工燃料是解决全球变暖问题和供应新型能源的一种方案,但要实现高效、选择性和稳定的 CO2 减排仍有很多障碍待克服。新兴的石墨烯材料具有独特的物理化学、光学和电学性质,将石墨烯用于构建高效的异质结光催化剂,可以克服 CO2 催化转化中的诸多缺点。从 CO2 多相光催化的基本机理出发,介绍了石墨烯在光催化转化 CO2 中的研究进展,为解决 CO2 催化转化中有限的光收集效率、较低的光催化活性等问题提供参考。
摘 要:文章简述了介质阻挡放电技术,以及等离子体与催化剂的协同作用,并分析催化剂的位置对介质阻挡放电协同催化的影响。重点综述了光催化剂、硫化物-金属氧化物催化剂、金属-特殊材料催化剂以及金属氧化物催化剂与等离子体协同机理和脱硫效率的最新进展。最后就介质阻挡放电协同催化脱硫目前存在的问题提出未来的研究方向,以期为今后的研究提供参考。
摘 要: 负载型钌铜(RuCu)纳米催化剂,目前已广泛应用于石油化工和精细化工领域,是一种十分具有潜力的催化剂。其活性组分与载体间的相互作用对催化剂的反应活性会产生一定的影响。目前该催化剂的载体主要采用碳材料、金属氧化物和非金属氧化物等作为载体,不同的载体材料对该催化剂的催化效果也不同。文章主要综述了近年来负载型 RuCu 纳米催化剂在载体方面的研究进展,以期为今后该催化剂的载体选用提供一定的参考。
摘 要:绿色工厂是绿色制造体系的重要内容。评价标准是推动绿色工厂创建的重要依据。本文梳系统梳理了绿色制造工作进展和标准进展,分析阐述了石油炼制行业绿色工厂评价标准的主要内容,并提出创建要点,有助于行业对于绿色工厂创建的认识和实施。
摘 要: 大型装备服役期或报废后,为了能高效保养维护或回收利用其中的金属部件,往往要对其进行表面脱漆,再进一步开展维护或拆解。文章综述了国内外针对大型装备表面特种涂层脱漆作业的各种方法,汇总各种方法的优劣。
摘 要:辽宁新民经济开发区医药化工园区位于辽宁新民经济开发区东大营片区。截至目前,东大营片区已集中入驻东新药业、三九药业、双鹤药业、四川好医生、西安立邦、珠海亿邦、韩国林特等医药企业,涵盖化学原料药生产、中药提取与合成、药品生产与销售等领域。立足园区发展实际,系统开展优势与劣势分析,全面研判园区面临的外部机遇与潜在挑战,科学制定具有前瞻性、针对性和可操作性的发展战略,以创新驱动、产业升级、绿色转型为核心,着力构建现代化产业体系,推动园区实现更高质量、更有效率、更可持续的发展。
摘 要:有机硼化合物是合成方法学中重要且通用的中间体。近年来,由烯基硼酸酯和1,1-双硼烯烃构建多元共轭分子的研究受到科研工作者的广泛关注。相较于烯基硼酸酯,1,1-双硼烯烃更具有构建多取代烯烃的优势,它可以通过 2 个 C—B 键上的顺序交叉偶联反应立体选择性地构建多取代烯烃。综述了 1,1-双硼烯烃合成方法的研究进展,并着重介绍了以简单易得的烯烃和末端炔烃为起始原料制备1,1-双硼烯烃的方法。
摘 要:蒸汽驱是稠油开采的主要技术之一,占世界稠油年产量的 80% 以上,但普遍存在蒸汽突进和超覆现象。目前主要采用泡沫体系进行堵调,但海上油田经过多轮次泡沫堵调后,井区物性发生改变,现有高温泡沫的堵调强度无法满足现场蒸汽驱堵调技术需求,堵水增油效果变差。研发了一种纳米溶胶强化高温泡沫,相较于普通高温泡沫,纳米溶胶强化泡沫的泡沫综合值更高,对蒸汽驱亲水通道封堵效果更好,有效地扩大了蒸汽波及面积,大幅提升油藏原油采收率。
摘 要:基于微库仑法氯含量测定过程中炉温高、易积碳、进样量小、分析数据重复性差等缺点,采用了线状氧化铜作为氧化剂填充在微库仑仪器石英管末端,线状氧化铜起到催化氧化作用,有利于样品的氧化燃烧。减少石英管的积碳,并在优化条件后降低加热炉的温度进一步延长仪器的使用寿命和电解液的使用时长。结果表明:改进后炉温由原1 050 C 降至 850‰ ,进样量由 5mg 增加至 10\~15mg,缩短了样品分析时间。此方法精密度高、重复性良好,样品测定相对标准偏差在 2% 以内。
摘 要: 常减压装置塔顶低温部位因露点腐蚀问题易导致设备失效。本研究通过理论计算、数值模拟与实验测试相结合的方法,系统评估了某石化企业常减压装置三塔的露点腐蚀风险。基于工艺参数与多物理场耦合模拟,预测了露点温度、初凝点位置及冷凝液Cl-浓度。结果表明:初馏塔顶后冷器与常压塔顶后冷器存在较高的点蚀风险,需重点监控;减压塔顶设备腐蚀风险较低。
摘 要: 为了实现可持续发展,化工行业急需提高生产效率、降低能耗并减少环境污染。高效分离技术作为化工生产中的关键技术,对于提升产品质量、降低成本及保护环境具有重要意义。文章主要探讨了高效分离技术的最新研究进展及其在化工工艺中的应用。通过分析不同分离技术的原理和特点,以及其在化工生产中的实际应用,揭示了高效分离技术对提高化工生产效率、降低能耗和实现绿色生产的重要作用。
摘 要: 高填充聚烯烃/碳酸钙复合材料的结构和性能是改性塑料领域研究和应用方向关注的课题之一。在填充 60wt% 碳酸钙的聚乙烯/乙烯-醋酸乙烯酯共聚物(PE/EVA)复合材料中,比较研究了不同 PE/EVA 用量比和马来酸酐接枝 PE( PEgMA )对碳酸钙粒子分散结构、PE/EVA 结晶性能以及复合材料拉伸性能的影响。结果表明:基于 C=0 极性基团的结构参数( I1735/I1426 )对碳酸钙分散结构与界面相容性有显著影响, PEgMA 的界面增强作用和EVA 极性基团作用有利于碳酸钙的分散而改善其外力作用下的形变能力,而高结构参数带来的界面松弛行为和链段运动导致复合材料在热处理后的性能变化率较为突出。