《中国教育技术装备》(旬刊、邮发代号:82-975)是由教育部主管、中国教育装备行业协会主办、《中国教育技术装备》杂志社出版的中国教育技术装备领域内的专业权威期刊。《中国教育技术装备》期刊已被《中国核心期刊(遴选)数据库》、《中国学术期刊综合评价数据库(CAJCED)》、《CNKI中国期刊全文数据库(CJFD)》等收录。目前,《中国教育技术装备》已永久入藏国家总书库,并被美、英、加拿大等海外多家图书馆订阅和收藏。
图1江苏省教育装备与勤工俭学管理中心党总支书记、主任沈本领 近年来,江苏省教育装备工作在江苏省教育厅的正确领导下,在省教育装备系统全体同仁的共同努力下,在装备建设、标准引领、质量监督、实验教学、校服管理、图书馆建设与应用等方面取得了显著的工作成效,有力地支撑了江苏省基础教育的高质量发展。 近日,《中国教育技术装备》记者对江苏省教育装备与勤工俭学管理中心党总支书记、主任沈本领(图1)进行了专
作为引领“声智融合”的国家高新技术企业,江苏中协智能科技有限公司(以下简称中协智能)深耕声光电领域二十余年。多年来,中协智能以优势突出的EPT协议核心技术为底座支撑,坚定走底层自研与生态共创的国产化路径,同时,通过与南京大学合作和多机制引才,牵头成立联合体,推动教育信创标准普及。目前,中协智能在教育、会议领域已拥有众多标杆案例,并积极践行社会责任。未来,中协智能将依托子公司扶海听潮(江苏)科技
摘要:数字化转型背景下,教师人工智能素养成为教育高质量发展的重要支撑。当前中小学教师普遍缺乏对人工智能技术的应用,且既有研究多聚焦素养内涵而缺乏实证分析,针对这一现状,构建中小学教师人工智能素养模型,并运用结构方程模型进行影响因素实证研究。结果显示,教师现有水平、内在动机等内部因素对教师的人工智能素养具有显著影响,组织支持、绩效考核等外部因素则通过内部因素的中介效应对教师的人工智能素养产生间接促进
摘要:随着教育数字化转型的深入推进,数字技术与学科教学的融合成为基础教育变革的关键路径。小学语文是基础教育阶段的核心学科,许多一线教师对其数字化教学路径进行了探索,但目前仍缺乏统一标准评估小学语文课堂数字化教学的有效性。基于建构主义学习理论和教师专业发展理论,结合《义务教育语文课程标准(2022年版)》要求,初步构建了包括数字化教学环境、数字化教育资源、数字化教学应用的3个一级指标、9个二级指标的小学语文课堂数字化教学评估框架。
摘要:以1901年成立的中国人创办的首家科学仪器公司——科学仪器馆为研究对象,基于馆藏档案与历史文献,系统考察其仪器发展历程。科学仪器馆的实践具有重要的历史意义,其仪器是近代新式教育物质基石、科学传播具象载体与民族工业技术火种,揭示了教育装备“工具与创新土壤、技术载体与文化桥梁”的双重属性。科学仪器馆的实践对当代我国教育装备发展有深刻启示:需坚持自主创新与质量优先,兼顾普及性与针对性,强化应用导向与育人价值。教育装备形态随时代演变,但其“服务教育、推动创新”的核心使命不变,其发展史兼具技术进步与教育变革双重属性,终极目标是“赋能教育,培养人才”。
摘要:以433名培智教育教师为研究对象,通过问卷调查和量化分析,揭示交互式教学资源在培智教育中应用的核心问题与影响因素。调查结果显示,培智教育教师对交互式教学资源的接受度较高,但存在资源适配性不足、技术操作困难、培训缺失等瓶颈问题;数据分析进一步表明,培智教育教师对交互式教学资源的认知水平、教师培训经历、设备操作便捷性、资源与特殊学生的个体需求匹配度是关键影响因素。基于发现的问题和影响因素分析,从
摘要:教学交互是课堂教学的核心要素,直接决定了学生的参与度与教学质量。然而,当前智慧课堂的交互形式往往较为单一,难以充分激发学生的参与热情,智能技术的教育潜能也因此未能得到充分发挥。为此,基于智能技术赋能的教学新形态,整合人、资源、环境与技术等关键要素,构建了“课前云诊导学一课中高效交互一课后协思拓展”的智慧课堂教学交互模式。为验证该模式的有效性,研究采用准实验方法,以高中信息技术课程为案例,通过
摘要:在教育信息化快速发展的背景下,智慧课堂为高中数学教学模式的创新提供了重要契机。以提升高中数学课堂互动有效性为核心,探讨其在学生主体性激发、教师精准教学实施、知识深度建构等方面的重要意义,并提出提升课堂互动有效性的原则。采取“预学一启学一探学一固学一拓学”五阶闭环策略,通过智能学情诊断、情景化思维激活、分层协作探究、即时精准反馈、跨时空延伸研讨,实现教学精准化与学习个性化,以期为智慧课堂背景下数学课堂互动优化提供理论与实践路径。
摘要:随着教育理念从知识本位向育人本位转型,教育技术装备的价值定位亟待突破传统工具属性,向支撑学习生态重构的核心要素演进。基于综合实践活动课程的实施困境,系统分析传统教育技术装备在分类模式、业务逻辑和管理机制上的局限性,指出其与个性化学习需求间的结构性矛盾。通过重新解构学习的本质内涵,提出以三维动态分类模型(学习内容、学习方式、学习场景)为核心的教育技术装备革新框架,倡导构建“课程一技术一空间”三位一体的生态化发展路径。研究发现,教育技术装备的生态转型需实现需求侧与供给侧的协同升级,推动装备功能从知识传递转向学习赋能,最终形成支持学生个性化发展的教育新生态。
摘要:在人工智能时代,中等职业教育培养多样化人才、传承技术技能的职责和使命日益突出。DeepSeek是当下最具代表性的人工智能应用,将其应用在中职教育的教学和实践训练中是解决学生自我认知偏差、教师教学资源匮乏、实践训练难以开展等问题的有益尝试。利用DeepSeek的特点,在学生学习管理、教师教学辅助、实训教学创新等方面进行全新探索,提高学生的自主学习能力,锻造学生过硬的实操技能,提高教师的备课效率
摘要:探讨材料科学与工程基础教材建设工作,分析当前教材编著面临的挑战(如学科知识体系的融合、前沿知识与基础内容的平衡、学生认知规律的适应和思政教育的融入等)。基于南方科技大学的教学实践,提出融汇产学共识、兼顾材料科学与材料工程两个分支学科的教材编著思路,强调以培养学生能力为中心,抓牢关键基础知识,紧跟新兴领域前沿,注重理论与实践结合。通过模块化的知识结构设计,结合丰富的数字化资源和创新的教学方法,
摘要:中小学图书馆是基础教育高质量发展的重要保障,其专业化发展程度至关重要。提出中小学图书馆专业化发展路径——馆校合作,并基于PEST模型对馆校合作的政治、经济、社会、技术等外部宏观环境进行系统分析;同时,基于SWOT模型对馆校合作的优势、劣势、机遇、挑战进行分析并构建矩阵。此外,以提升学校图书馆专业化程度为目的,提出了建立沟通交流机制、馆校资源联盟、人才共享渠道以及搭建信息服务平台等一系列共建策
摘要:剖析我国中小学教育装备从基本均衡迈向优质均衡进程中的战略地位、发展现状和现代化建设路径。通过对现有文献的系统梳理与实证分析,揭示当前中小学教育装备存在的突出问题,提出以标准引领、规范运作、长效治理、能力驱动为核心的“四位一体”发展路径。详细阐述构建三维标准体系、创新采购治理机制、推进智能运维变革、建立教师能力发展体系的具体策略,并提出设立示范区、完善标准、强化评估等相关建议,旨在为新时代中小学教育装备的科学配置、高效管理和创新应用提供理论支撑与实践指引,以全面提升教育装备服务教育教学的效能,助力中小学教育高质量发展。
摘要:当前中小学人工智能教育面临“五无”困局:无固定课时、无统编教材、无专业师资、无智能设备、无评价标准。安徽省通过出台省级课程纲要、开发省级统编教材、补齐师资短板、推进智慧教育平台应用、转向素养表现评价等措施破解困局,推进中小学人工智能教育落地,取得初步成效。 关键词:中小学;人工智能教育;人工智能 文章编号:1671-489X(2025)23-0075-03 DOI:10.3969/j.issn.1671-489X.2025.23.075
摘要:基于社会认知论的三方交互模型,从个体、行为与环境三大维度建构分析框架,通过对7个中西部地区幼儿园骨干教师和园长进行问卷调查,探讨影响其专业发展的关键因素。根据调查研究结果,建议加强愿景管理,发挥政策工具的引导作用;正视技术,培养教师的数字素养与行为主体意识;守住技术工具的理性边界,积极发挥技术工具的重塑作用,从而推动教师的专业学习和职业发展。 关键词:教师学习;技术支持学习;幼儿园教师;教育技术;数字素养 文章编号:1671-489X(2025)23-0078-06 DOI:10.3969/j.issn.1671-489X.2025.23.078
摘要:分析中学物理教师德育能力现状和当前中学物理教学中德育存在的问题,结合教育教学理论和实践经验,阐述大思政视域下中学物理教学中德育的内涵和对教师德育能力的要求,提出大思政视域下中学物理教师德育能力提升的理论基础和路径,以促进中学物理教师德育能力的有效提升,为培养德智体美劳全面发展的社会主义建设者和接班人贡献力量。
摘要:“双高计划”的深入实施,极大地推动了我国职业教育的跨越式发展,同时也对“双师型”教师的教学能力和实践能力提出了更为严格和迫切的要求。深入探讨当前职业院校中“双师型”教师的重要性,并针对存在的问题提出相应的解决策略,以期更好地保障“双师型”教师的合法权益,全面提升其职业素养和技术技能水平,从而优化职业教育质量,并为职业院校构建科学、合理、有效的“双师型”教师激励保障机制提供借鉴。关键词:“双高”计划;“双师型”教师;激励机制;职业院校 文章编号:1671-489X(2025)23-0087-05 DOI:10.3969/j.issn.1671-489X.2025.23.087
摘要:随着人工智能技术的发展,大语言模型在教育领域展现出巨大的应用潜力,不仅能促进教师的职业能力发展,还能为学生创造更加丰富的学习体验,推动教育教学的创新与变革。探讨大语言模型在中学语文教学中的多维度应用,包括生成辅助教学资源、推动学生个性化学习、增强课堂互动、提升教师教学能力等方面,旨在助力大语言模型在中学语文教学中发挥更大作用,为学生和教师带来更好的学习和教学体验。 0 引言 2022年1
摘要:探索虚拟现实技术在初中国家安全教育中的情境化应用路径,希望为新时代国家安全教育提供创新方案,为教育数字化转型提供实践范例。构建网络攻防模拟、反间谍侦查、数据安全防护三类VR实践场景,将相关法律条文转化为可交互的具象化体验。教学实践表明,基于VR技术的国家安全教育情境化教学能显著提升初中学生的国家安全意识与法治意识。
摘要:简要介绍CAD技术,并以绘制示意图和模型、助力技术图样教学、制作虚拟试验用的虚拟模型、协助制作实物模型等为例,探讨CAD技术在高中通用技术课程教学中的应用,并提出若干教学建议。高中通用技术教师适度掌握CAD技术,不仅有助于提升教学效果,还能提高自身的能力和素养。 关键词:通用技术课程;CAD技术;CAD软件;辅助教学 文章编号:1671-489X(2025)23-0099-04 DOI:10.3969/j.issn.1671-489X.2025.23.099
摘要:“三个课堂”作为推动义务教育优质均衡发展的关键策略,在促进优质资源共享和教师专业能力提升方面发挥着重要作用。通过系统梳理甘肃省“三个课堂”建设应用现状、深入剖析存在的问题。以问题为导向,从宏观规划部署、资源配置优化、技术环境支撑、质量评估监测及组织运行管理五个维度,探索“三个课堂”常态化应用有效模式,并提出基于甘肃智慧教育平台构建和推广常态化应用的有效路径。 关键词:三个课堂;专递课堂;名师课堂;名校网络课堂;甘肃智慧教育平台;教育数字化 文章编号:1671-489X(2025)23-0103-05 DOI:10.3969/j.issn.1671-489X.2025.23.103
摘要:从三个维度分析DeepSeek在机械类专业教育教学中的适用性,结合部分核心课程的教学内容分析Deep-Seek在机械类专业教育教学中的应用场景,提出虚实结合的实验教学模式、项目驱动的协同设计学习、学习路径的持续个性化等教学模式创新,通过专业课程教学案例验证应用DeepSeek的有效性,并针对知识准确性和数据安全、师生适应性、学术诚信等方面的挑战提出应对策略。实践证明,基于DeepSeek的机械类专业本科教育教学改革,可有效提升教学效率和学生的工程实践能力,为人工智能时代机械工程专业人才培养提供借鉴。
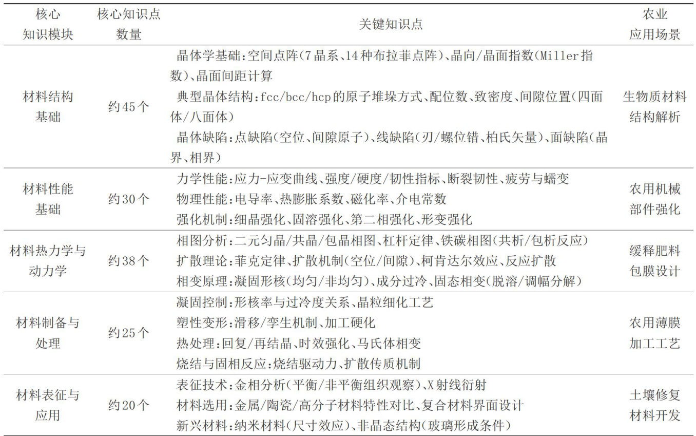
摘要:以湖南农业大学材料化学专业材料科学基础课程为教学改革载体,通过深度融合知识图谱与AI技术,整合五大核心知识模块及158个核心知识点,构建知识图谱体系和系统,并依托智能AI助教系统等赋能工具,实现教学内容的精准推送与个性化学习支持。实践结果显示,采用这一模式后,学生不仅提升了学习效率,在解决复杂工程问题方面的能力也显著增强。该模式为农业类高校材料学科践行新农科教育理念提供了可复制、可推广的示范性教学改革方案。
摘要:幼儿阶段是儿童科学意识的启蒙阶段。幼儿园科学教育要引导幼儿在探究具体事物和解决实际问题的过程中尝试发现事物间的异同和联系,在充分发展形象思维的基础上逐步发展逻辑思维能力,为在其他领域的深入学习奠定基础。STEM教育理念的融入为幼儿园科学教育提供了新的路径和方向,基于STEM教育理念开展科学区角活动对提升幼儿园科学教育质量具有重要的实践价值。探讨基于STEM教育理念的幼儿园科学区角活动实施策略,供幼儿园一线教师参考。
摘要:项目式学习与编程教育的融合是指基于项目式学习模式的理论框架,以提升学生核心素养为目标,为学习者构建一个编程学习环境。编程项目式教学设计可为教师设计编程项目式学习提供方法架构。“智能垃圾分类系统”项目主题契合社会热点、贴近学生生活,对该项目的内容与活动、评价量表等进行设计,能为中学编程项目式学习实践搭建脚手架,为项目式学习在编程教学中的应用提供借鉴与参考。 关键词:编程;项目式学习;智能垃圾分类系统 文章编号:1671-489X(2025)23-0117-04 DOI:10.3969/j.issn.1671-489X.2025.23.117
摘要:归纳推理是中学数学核心素养的关键组成部分。如何让课堂充分发挥学生核心素养培养的主场作用是教育研究领域必须关注的问题。现代教学设计将学习任务设计视为基石,依据这一核心观点,系统分析中学数学归纳推理的基本过程模式、主要思维活动和学习任务的目标以及实现方法,提出中学数学归纳推理学习任务设计要素,并构建对教学设计实践有指导意义的学习任务设计模型。基于该模型,以数列的递推公式为例进行教学设计。
摘要:工程技术类课程作为中小学校本课程中的重要组成部分,在实施过程中往往容易被简化为线性的手工制作活动。该课程应引导学生体验完整的工程设计流程,包括从发现与明确问题、到调查研究与设计分析,再到方案制定、模型制作、严格的测试评估与优化,最终进行有效沟通与反思。通过各环节任务单的持续驱动和工程日志的系统记录,让学生围绕实际工程设计展开实践,从而获得真实且富有深度的设计体验。
摘要:以新材料科学导论课程为例,通过设置课程思政目标、改进教学设计、创新教学模式、建立相关思政元素案例库、采用多元化考核方式等举措,探索中华优秀传统文化融入通识教育课程思政建设路径。实践表明,这促进了中华优秀传统文化和通识教育课程的有机融合,有助于中华优秀传统文化从知识形态向价值形态的创造性转化,为新时代高素质人才培养提供深厚的文化滋养。
摘要:学生在初中生物学学习过程中常会出现较多迷思概念,对学生生物学科知识体系构建和思维发展造成了阻碍。POE教学策略能够有效引发学生的认知冲突,促进学生的迷思概念向科学概念转变。以“植物生殖器官的生长”为切入点,剖析学生存在的迷思概念,运用POE教学策略展开教学设计,旨在为初中生物教学提供新的思路与方法,促进学生生物学科科学概念的建构。
摘要:在新课标背景下,高中地理教师围绕单元大概念实施教学,可优化教学活动。以人教版普通高中教科书《地理选择性必修1自然地理基础》第三章“大气的运动”教学为例,教师基于“物质运动与能量交换”单元大概念确定单元教学目标、评价标准,创设单元教学情境,组织单元教学活动,以此优化学生的学习效果,提升教学质量。
摘要:基于苏州工业园区星海教育集团的集团化办学实践,系统性地探讨了大单元教学模式重构体育教学核心价值的实现路径。通过构建三维目标模型,结合“体育+N”跨学科融合课程、应用数字画像技术支持的精准评价体系、并依托集团资源共享机制,有效破解传统体育教学的碎片化与应试化深层困境,实现了教学目标素养化、内容情境化、评价动态化。实践表明,依托技术赋能与文化浸润,体育教育可深度融合学科知识、地域文化与健康素养,为区域体育教育高质量发展提供“目标一内容一评价”协同创新的实践范式。同时,体育教学改革需注重政策落地与校本创新的衔接、技术工具与教育本质的平衡、区域协同与个性发展的统一。
摘要:新工科背景下,探索研究生材料表界面课程双语教学改革路径。通过确立课程目标、重构教学内容、双语教学设计、采用多样化教学手段、建立多维度考核体系,提升学生的国际视野、跨学科思维能力、工程实践能力。教学实践表明,该课程双语教学改革不仅能有效激发学生的学习兴趣,还能提升学生的专业英语应用水平、跨学科知识融合能力、跨文化交流能力等。总结双语教学改革经验,提出课程优化建议,为新工科背景下材料学科研究生课
摘要:基于材料分析方法课程教学中存在的问题,提出课程数智化建设与教学改革路径。系统构建知识图谱、能力图谱、问题图谱与思政图谱,建设智能化教学资源库,并以此为基础,重构教学模式、建立多维过程性与能力导向的评价机制。实践表明,该教学改革有效突破了传统教学瓶颈,为新工科背景下材料分析人才培养提供了可借鉴的数智化范式。
摘要:电子材料工艺原理与测试技术课程是空军工程大学电子科学与技术一级学科硕士研究生专业方向学位的核心课程之一,目前存在课程教学内容相对学生任职岗位需求滞后、内容繁杂与课时有限的矛盾、教学重理论轻实践、学生专业知识背景不同差异化指导困难等问题。聚焦上述教学痛点,基于OBE理念,重构教学内容体系、开展混合式教学模式,通过科研反哺教学推进信息化教学资源建设,并建立多元化的课程学习评价体系。通过这一系列举措,有效促进了理论与实践深度交融,取得了良好的教学效果。 关键词:OBE理念;电子材料工艺原理与测试技术;教学改革;混合式教学模式 文章编号:1671-489X(2025)23-0155-04 DOI:10.3969/j.issn.1671-489X.2025.23.155
摘要:以高中化学实验教学为切入点,将编程教育、人工智能与创客实践深度融合,构建“‘五育’融通 +AI 赋能”的创新教学模式。基于生成式人工智能平台开发的低成本开源传感器设计跨学科实验项目,形成“问题发现一编程设计一实验验证一社会服务”四阶教学流程,有效提升学生的科学探究能力、编程能力、实验操作技能、计算思维与创客素养,旨在为智慧教育背景下的化学实验教学改革提供可复制的实践路径。 关键词:编程教育;高中化学;实验教学;数字化实验;“五育”融合;人工智能;传感器;电子天平文章编号:1671-489X(2025)23-0159-05 DOI:10.3969/j.issn.1671-489X.2025.23.159
摘要:嵌入式应用开发课程是电子信息类专业一门重要的专业课,针对实验教学内容滞后于行业发展、对学生工程应用能力的培养欠缺系统性、对学生实践能力的评价不全面等问题,以邵阳学院应用型本科定位为指引,在探究课程特色、明确实践能力培养目标的基础上,以学生为主体,构建基于BOPPPS教学模式的“三阶段六环节”混合式实验教学体系,围绕课程目标开发课程线上资源,形成线上线下深度融合的混合式课堂,构建多维度评价机制
摘要:介绍COC0数据集的基本概念及其在教育中的重要性。以此为基础提出构建小学教育专业实践教学资源库的设计原则,包括以学生为中心、注重实践性、强调创新性、技术赋能、开放共享。详细阐述资源库的核心内容与模块设计,涵盖AI生成教学资源、个性化学习路径和教学设计工具等。通过合理应用资源库、项目中心、工具箱和社区模块,小学教育专业实践教学资源库可以有效提升学生的专业素养和创新能力。
摘要:探讨产教融合背景下中职学校如何通过创新校企合作模式改革实训教学,有效提升教学质量与学生的实践能力。校企合作与产教融合为两大核心要素,强调学校与企业的深度融合;“产、学、研、教、创、服”六位一体,整合教学内容和教学过程,旨在构建全面、系统的教学体系。在新质生产力理论指导下,中职学校实施“校企合作、六位一体、校厂一体化”育人新模式,着力建设“厂中校”“校中厂”,打造“金课程”“金基地”。实践证明,该模式能有效提升学生的技能水平,增强其就业竞争力,助推中职学校提高人才培养质量,服务区域产业发展。
摘要:以学科核心素养为导向,将任务驱动教学应用于生物课堂教学,主要包括创设情境、确定任务、合作探究、效果评价四个过程。该教学模式可以提高学生学习效率,发展学生的学科核心素养。 关键词:任务驱动教学法;初中生物;鸟;核心素养 文章编号:1671-489X(2025)23-0176-04 DOI:10.3969/j.issn.1671-489X.2025.23.176
摘要:探讨生成式人工智能在小学高年级数学前置性学习中的应用。探讨“双减”政策背景下,如何利用生成式人工智能提升教学质量和学生学习效率;以“反比例的意义”为例进行分析,展示生成式人工智能工具Kimi如何辅助教学,为学生提供个性化学习资源,促进学生核心素养的发展。揭示生成式人工智能在教学中的应用有助于实现高效课堂,满足个性化学习需求,推动教育创新。
摘要:数智技术作为核心新科技,正深刻变革教育,并为拔尖创新人才培养带来新机遇。在信息化时代,数智技术使教育发展从经验驱动走向数据驱动。这项新技术不仅便利了人才的甄别、培养和评价,革新了教学方式,丰富了教学资源的获取和学生学习活动;它还为拔尖创新人才培养提供了全新的研究视角、认知方式和实践规范。