摘要:针对合成孔径雷达图像舰船目标检测算法在精度、计算效率和模型复杂度之间难以兼顾等问题,提出一种基于改进YOLOv8的SAR图像舰船目标检测算法。首先,在Head部分增加一个P2检测头,提高对小尺度目标的检测能力;其次,在C2f模块中引入增强的多尺度通道感知结构,以增强特征表达能力并优化多尺度目标检测效果;同时,在检测头前增加卷积注意力模块,提升模型对关键特征的关注度;此外,采用Ghost轻量化卷积以减少计算量,提高模型推理速度。在HRSID上的实验结果显示:相较于原始YOLOv8,改进后的算法在SAR图像舰船目标检测平均精度均值 (mAP) 上提升了 2.8% 召回率 (R) 提升了 4.2% ,检测速度(FPS)提高了 27.1f/s. 计算量GFLOPs降低了 25.17% 。与RCSA-YOLO相比,虽然计算量略微增加,但文中算法的mAP值高出 4.7% ,准确率也高于RCSA-YOLO;与其他算法相比,文中算法在保证较高检测精度的情况下大幅降低了模型参数量和计算量,提高了检测效率。实验结果表明,改进后的YOLOv8算法较好地兼顾了检测精度、检测效率和模型复杂度,对复杂背景下的SAR小尺度舰船检测具有较高的实用价值,可为海上监视与港口安防等实时应用提供支持。
摘要:为保留工业产品图像重要细节,提升整体视觉效果,推动工业产品质量管理智能化水平,文中提出AIGC视域下工业产品图像多尺度细节增强方法。构建AIGC视域下工业产品图像多尺度细节增强模型,依据Retinex理论多尺度分解原始工业产品图像,分为细节层和基础层。通过计算机视觉对多尺度工业产品图像分别进行图像畸变校正、色彩校正,将处理后的工业产品图像输入至生成对抗网络中,依据生成网络与判别网络对抗训练,最终实现工业产品图像多尺度细节增强。通过实验验证,该方法进行畸变图像校正具有高度稳定性,能够适应不同光强环境,最终实现多尺度细节增强结构相似性始终高于 95% ,能够保留图像原有重要结构特征,凸显工业产品细节信息,有助于工业产品质量管理。
摘要:鱼眼镜头因其超宽视野被广泛应用在安防、探测等领域,但鱼眼镜头因其短焦距设计而引发径向畸变,严重影响了鱼眼镜头的实际应用价值。为此,文中提出一种基于抛物面模型的参数修正鱼眼图像校正算法,有效改善了鱼眼图像的校正质量。首先,通过改进的逐行逐列扫描法进行有效区域提取,有效减少了扫描时间;其次,通过可参数修正的抛物面模型对鱼眼图像进行初次校正,根据校正效果修正模型参数,再次进行校正;最后,通过双线性插值算法对校正图像进行插值。仿真结果表明,通过与光心转移的透视投影算法和重定位的经度校正算法进行对比,在室外建筑、室内建筑以及风景等方面,文中算法校正效果更好,校正图像保留的有效信息更多,在安防、探测等领域具有实际应用价值。
摘要:为同时捕捉不同尺度的特征,精准区分前景手势和背景干扰,文中提出基于多尺度卷积神经网络的连续手语精准识别方法,旨在解决手势多样性带来的识别难题。利用主导手轨迹信息的手语语句分割算法,检测连续手语视频中的过渡动作,分割连续手语视频,得到多个复合视频段;多尺度卷积神经网络通过大小不同的卷积核,同时捕捉每个复合视频段不同尺度的特征,精准区分前景手势和背景干扰;利用多尺度空洞卷积池化金字塔模块融合各复合视频段的多尺度特征,充分利用手语动作的多尺度信息,增强网络对手势多样性的处理能力;采用Softmax分类器处理融合多尺度特征,得到各复合视频段的手语精准识别结果;按照时间先后顺序串联识别结果,得到最终的识别结果。实验结果证明,所提方法可精准识别连续手语,且在不同背景干扰情况下的连续手语识别的决定系数与1较为接近,即连续手语识别精度较高,可以有效解决连续手语识别中的难点。
摘要:针对工业环境中工件表面附着尘屑,导致尺寸测量精度下降的问题,提出一种基于分割掩码的背光源工业图像去毛刺方法。为了提升图像细节信息的捕捉与整体结构的还原能力,避免传统形态学方法导致的过度平滑现象,文中首先设计了全局-局部特征提取模块(GLFEM)作为特征融合模块(FFM)的核心;其次,为了降低模型计算复杂度,增强特征表达能力,采用选择注意力部分卷积(SAPC)和综合统计注意力(ISA)机制对关键特征信息进行捕捉;最后,引入了Mask掩码自适应增强模块与改进损失函数,进一步提高了轮廓边缘毛刺的去除效果。实验结果表明,在针对螺纹的5个测量指标中,大径、中径、小径、螺距和螺纹角的平均误差分别为 ,与现有深度学习方法相比,所提方法在尺寸测量准确性方面具有显著优势。此外,所提方法不仅解决了精确尺寸测量问题,而且在保持测量精度的同时,其参数量和计算量与现有模型相当,实现了实时性和准确度的平衡,适合在资源受限的工业场景中部署。
摘要:常规小波阈值算法在小波变换时阈值位置存在不平滑和不连续等问题,导致处理含噪图像细节丢失和增强效果不佳。为此,文中基于softsign (x) 函数重构了一种自适应小波阈值函数,该函数可以有效缓解梯度消失问题,同时引入收缩因子并根据小波分解层数自适应调整,以准确区分有用信息和噪声,提升图像增强效果。通过仿真实验,对比了常规阈值函数和其他改进阈值函数,结果表明,所提的自适应小波阈值函数在去噪和增强图像细节方面效果显著,可以有效增强含噪图像的边缘和纹理信息,优于其他方法。
摘要:为满足现代军用相控阵雷达天线对扫描性能和低剖面的需求,文中研究了一种具有宽带宽扫描角特性的相控阵天线。选取Vivaldi天线作为阵元,用单元法仿真分析无限大阵列的性能,初步得到满足扫描特性的单元,再将单元组成8×8 阵列进行优化。该相控阵采用超表面匹配层技术,仿真结果表明,加载宽角匹配层后的相控阵天线,H面的扫描特性得到了较大改善。所加载的匹配层具有低剖面的特点,几乎未增加天线整体剖面高度。该相控阵在X波段时,E面 ±55° 、H面±60° 的扫描角范围内的有源驻波比小于3。加工并测试了该 8×8 阵列,实测性能参数的趋势总体上与仿真一致,验证了该阵列具有良好的波束扫描性能。此外,该天线结构紧凑、重量较轻,在相控阵雷达天线等领域有广阔的应用前景。
摘要:针对现有无源定位方法中直接定位(DPD)技术仅适用于窄带信号模型且定位速度慢的问题,文中提出一种可拓展至宽带信号模型的快速直接定位方法(LM-F-DPD)。LM-F-DPD方法直接利用原始采样信号所蕴含的到达尺度差(SDOA)与到达频差(FDOA)信息,经一次网格搜索获取模糊的定位初值后,通过LM梯度下降算法最小化残差函数,使定位估计结果快速收敛。通过大量仿真实验证明:LM-F-DPD在宽带信号定位场景中定位解算速度比网格搜索DPD方法提升了13.8% ,且与网格搜索方法具有基本相同的定位精度。此外,LM-F-DPD对于宽带信号存在时间尺度缩放效应时,比DPD算法具有更小的定位误差,因此该方法可满足更多不同带宽信号的定位需求。
摘要:为降低对方雷达对真实目标的探测能力,针对随队干扰的应用场景,设计了一种基于移频干扰的隐蔽干扰方法。该方法利用Sigmoid函数对信号幅度进行调制,并在转发时引入低功率卷积噪声,在目标回波周围生成特定分布的假目标,从而干扰背景功率估值,抬高恒虚警率(CFAR)检测门限,达到隐蔽真实目标的效果。相比现有依赖密集转发的隐蔽干扰方法,该方法显著减少了干扰信号的转发次数,有效降低了资源占用。在常用CFAR检测算法下的仿真结果表明,该方法产生的假目标幅度和分布,即使在假目标间距较大或转发次数有限的情况下仍能保持优良的干扰性能,实现对真实目标的有效隐蔽。
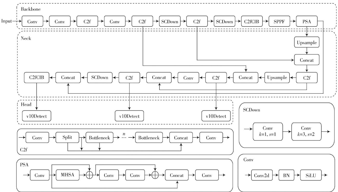
摘要:针对因SAR图像背景复杂、小目标缺乏可辨识特征而导致的检测精度低的问题,文中提出一种基于改进YOLOv10s的SAR图像舰船检测算法。首先,利用哈尔小波下采样(HWD)模块替换原网络中的SCDown模块,改善小目标的信息丢失问题;其次,在Neck网络中增加小目标检测层P2来进一步提升小目标检测精度;此外,引入基于多尺度分组与跨空间学习的EMA机制改进C2f模块,增强网络的特征表达能力并抑制背景噪声;最后,采用Wise-IoU函数代替CIoU函数作为边界框回归损失函数,降低样本质量差异造成的影响。在HRSID舰船数据集上的实验结果表明,改进算法的 AP@0.5 达到了91.9% mAP@0.5:0.95 达到了 68.46% ,较YOLOv10s提升了 3.23% 和 4.27% ,证明了改进算法能够有效改善复杂环境下的小型舰船目标检测效果。
摘要:Android应用程序中存在的不合理行为,如用户个人信息未去标识化展示在一定程度上泄露了用户的身份信息,违反了国家关于个人信息安全规范的要求,因此有必要对APP中可能存在的个人信息未去标识化展示问题进行有效的检测。文中提出一种静态分析和测试技术相结合的个人信息未去标识化检测方法,首先通过静态分析获取APK的活动迁移图;然后在图上注入先验规则以缩小GUI检测区域,使用强化学习方法在活动迁移图中进一步搜索GUI状态空间,并使用大语言模型将GUI层次结构与布局文件进行匹配,从而搜索到可能存在身份信息的目标GUI页面;最后通过OCR技术对GUI上的身份信息是否去标识化进行判断。实验结果表明,该方法可以高效地搜索目标GUI区域并有效检测个人信息未去标识化展示漏洞,对于加强移动生态安全防护体系具有重要意义。
摘要:为解决JPEG图像在可逆信息隐藏过程中出现的图像质量下降及文件体积膨胀的问题,文中提出一种基于最优块排序的自适应JPEG图像可逆信息隐藏算法。首先对JPEG图像熵解码后的量化DCT系数进行 8×8 分块,计算每个子块的阈值T,根据阈值T对所有子块进行排序,得到最优块序列。预先设定幅值大小,将子块中小于等于幅值的非零AC系数进行两两配对以嵌入信息,而对于那些超出幅值的非零AC系数,则移位以腾出空间。同时,为了减少AC系数的无效移动,结合最新的二维直方图可逆映射规则,自适应选择不同子块的频段系数用于信息嵌入。实验结果表明,该方法相比于4种主流经典方法,峰值信噪比提高了 0.06~1.79dB ,文件大小增量降低了 4.3%~16.5% ,并且能够完全可逆地恢复载体图像,具有一定的适用性。
摘要:联邦学习通过多方协同训练而无需共享私有数据,有效解决了数据隐私和数据孤岛问题。然而,由于联邦学习的分布式特性,导致其容易受到各种恶意攻击。大多数现有的攻击方法通常仅依赖单一触发器,并且无法在训练过程中根据训练轮数动态调整攻击强度,导致攻击效果不佳和隐蔽性等问题。文中提出一种基于触发协同与动态优化的联邦学习快速投毒攻击方法。首先,在本地数据准备阶段使用静态触发器实现数据投毒,进一步在模型训练阶段使用动态触发器实现噪声注入;然后,在攻击过程中通过调整攻击强度和权重比例,灵活应用自适应后门攻击(A3FL)和后门个性化联邦学习(BAPFL)的分层策略,能够在训练过程中平衡攻击成功率与系统稳定性。通过在CIFAR-10数据集上的实验表明,该方法在攻击成功率、运行时间、测试准确率与持久性等多维度上均优于传统方法,为未来人工智能安全研究提供了一种新思路。
摘要:针对船舶靠泊过程中复杂背景噪声导致船舶检测精度低的问题,文中提出一种抗噪声干扰的轻量化YOLOv8s改进算法。首先,为减少浅层小目标特征损失,在颈部引入浅层特征,平衡浅层特征图缺失,并在骨干网络中引入FasterNext模块,在增强特征复用的同时,降低模型计算量,实现轻量化网络结构;其次,为减弱背景噪声干扰,设计ZyHead检测头,将检测头分为 Reg 回归和CIs分类两个任务,使模型更专注船舶类别和位置信息,降低背景噪声干扰;最后,为解决小目标检测精度低的问题,选用Iner-EIoU损失函数,通过调整比例因子控制辅助边界框生成,降低计算损失,提高小目标识别精度。实验结果表明,改进YOLOv8s模型的 mAP@0.5 为 97.3% ,与YOLOv8s相比, mAP@0.5 提高 1.6% ,召回率提高 3.2% ,浮点运算量降低 2.6×109 ,为船舶的安全靠泊提供了一种有效方法。
摘要:模型无关元学习(MAML)目前大多在内外循环中使用梯度下降进行参数更新,而这其中面临的问题是计算过程中的梯度不稳定,在高维参数空间中,容易导致梯度爆炸或梯度消失的问题。此外,传统梯度下降法在复杂的损失表面上收敛速度较慢,对学习率非常敏感,选择不当会显著影响模型性能和训练稳定。为解决上述问题,文中提出一种基于MAML的自适应参数更新模型,将Adam优化算法引入MAML的Inner-update和Outer-update中构建新型参数更新框架,改善参数的收敛速度和模型的稳定性。通过实验分析关键性能指标,结果表明,文中提出的改进方法在分类效果上十分出色,与相同实验环境下训练的对比模型相比,基于MAML的自适应参数更新模型有效提升了分类的准确率,对元学习在其他领域的探索与实践具有一定的参考价值。
摘要:基于雷达的人体行为活动识别近些年来广泛应用于智能驾驶、生活辅助、医疗等方面,但由于雷达数据的获取受环境影响较大、训练好的模型依赖于特定环境,使得行为识别系统需要在新环境中重新标定,增加了系统的普适性和部署难度,因此开发一种迁移学习机制变得尤为重要。针对这一问题,文中将无监督领域自适应技术和自蒸馏策略相结合。无监督领域自适应技术通过算法自动调整,使得模型能够在没有额外标注数据的情况下适应新环境,显著提高了模型的泛化能力。自蒸馏策略进一步利用源模型的预测结果作为软标签,指导目标模型在训练过程中更好地捕捉和模仿源模型的行为模式。通过实验验证,该方法在公共的人体行为数据集上展现出良好的适应性并取得了较大的性能提升,与传统方法相比拥有更强的竞争力。
摘要:为保证指静脉在个人身份识别中的成功应用,研究指静脉图像的标签自动生成和基于轻量化卷积神经网络的质量评估方法。首先,针对卷积神经网络训练所需数据集标签制作耗时耗力的问题,提出基于多指标加权的图像标签自动生成方法;其次,针对卷积神经网络在嵌入式设备部署上成本代价大的问题,提出一种基于MobileNetV3-Small的轻量化指静脉质量评估模型,该模型采用优化的MobileNetV3-Small结构,能够以较小的参数量和计算量获得更高的评估精度。实验结果表明,所提方法对指静脉图像的质量评估准确率达到了 98.12% 。该方法生成的指静脉图像数据集能够有效提高用于身份识别的指静脉图像识别精度,具有良好的应用价值。
摘要:为了应对人群密度估计任务中背景噪声和人群尺度不一的问题,文中提出一种人群密度估计方法,通过结合多尺度特征提取和全局信息建模,可有效应对背景噪声和尺度变化的挑战。首先,在VGG19提取的高层特征基础上,引入CBAM对特征图进行细粒度的通道和空间加权,从而增强特征表达的准确性;其次,构建Transformer分支,将VGG和CBAM处理后的特征作为输入,利用Transformer的自注意力机制进行全局特征建模;最后,采用IFPN进行多尺度特征融合,通过有效结合不同层级的特征,使模型同时关注目标的局部细节信息和全局上下文。在公开数据集上的实验结果表明,该方法在多个基准测试中的性能优于现有主流方法。在ShanghaiTechPartA数据集上,所提模型的MAE和RMSE分别达到55.6和94.1;在ShanghaiTechPartB数据集上,MAE和RMSE分别达到6.2和10.1;在UCF-QNRF数据集上,MAE和RMSE分别达到83.4和144.9。实验结果验证了该方法在背景噪声和人群尺度不一场景下的鲁棒性,并显著提高了人群密度估计的准确性。
摘要:针对半挂车辆倒车路径规划中实时性和路径合理性不足的问题,文中提出一种基于混合 A* 算法和DP-RS曲线的半挂车辆倒车路径规划方法。首先,通过构建描述半挂车运动特性的运动学模型,确保车辆倒车路径规划充分考虑车辆的物理约束;然后,结合混合A\*算法和碰撞检测技术进行半挂车辆全局倒车路径搜索,生成初步路径;接着,采用DP-RS曲线对初步倒车路径进行优化和平滑处理,以提升路径规划的精度和适应性;最后,通过仿真实验验证方法的可行性。实验结果表明,优化后的路径提高了车辆倒车效率,在相同场景下,所提方法使路径规划时间减少了 64.8% ,并在提升路径规划实时性和计算效率的同时,增强了半挂车倒车路径的合理性与安全性。
摘要:针对点云稀疏性导致现有三维目标检测模型在特征提取方面表现不足的问题,文中在PointPillars基础上提出一种融合注意力和 Conv2Former 的三维目标检测模型。在体柱特征编码网络中,设计了堆叠式多重注意力模块,融合点级、通道级和体柱级注意力有效增强点云局部特征表达能力,从而提升小目标检测精度;在特征融合网络中引入Conv2Former模块,通过卷积调制机制提高模型的全局上下文感知能力,进一步增强特征提取能力。在KITTI三维目标检测数据集上的实验结果表明:所提模型在车辆、行人和骑行者的3D检测精度较原始PointPillars模型分别提高了 2.12%.3.56% 和 2.65% ;此外,所提模型的执行速度达到 38.46f/s ,完全满足实时处理的需求。上述结果验证了该模型在提升点云三维目标检测精度和实时性能方面的有效性与可行性。
中图分类号:TN911.73-34;TP391.1 文献标识码:A 文章编号:1004-373X(2026)03-0145-06 0 引言 文本摘要是从给定的文本中自动生成简洁准确的摘要。生成式方法使用自然语言生成技术来理解文本内容并生成摘要[2。注意力机制的提出极大推动了生成预训练变换器(GenerativePre-trained Transformer,GPT)等大语言模型(LangeLa
摘要:针对常规归一化最小均方算法存在收敛速度与性能难以平衡以及未考虑稀疏系统特性的问题,文中提出一种用于稀疏系统辨识的优化零吸引变步长归一化最小均方(OZVSS-NLMS)算法。该算法采用通过最小化即将到来的系数均方偏差以获取最优步长的变步长策略,同时在系数迭代过程中引入一种带有测量噪声信息的优化零吸引函数,解决了常规固定步长算法收敛速度与性能无法平衡以及常规变步长算法在稀疏系统下性能受限的问题,同时改善了算法对测量噪声敏感的缺陷。仿真实验结果表明,与其他同类算法相比,所提算法在稀疏系统辨识场景下具有更好的稳态性能、更快的收敛速度,且对测量噪声更具鲁棒性,充分证明了该算法的有效性。
摘要:为优化景区游客游览线路规划,缓解因局部区域游客密度过高导致满意度下降的问题,提出基于时空密度分析的景区游客分流方法。利用时间约束Petri网构建景区游客分流管理框架,通过实时获取游客流量数据,动态模拟游客在景区内的时空分布特征。在此基础上,结合多维度容量计算模型(包括空间环境容量、生态容量、经济容量和心理容量),量化景区各线路的时空密度指数,识别高负载区域(时空密度>1人 /m2 )。进一步,通过计算线路综合负载率,建立游客分流优化模型,动态调整游览线路,引导游客向低密度区域合理分布。实验以北京某古代建筑景区为研究对象,结果表明:所提方法能够有效降低高密度线路的游客负载,分流后各线路时空密度均控制在0.5\~1人 ?/m2 的合理范围内,有效缓解了局部区域游客过度集中的问题,且游客满意度评分提升至8分以上,显著优于传统分流方法,为景区实现游客分布均衡、资源高效利用与游览体验优化的协同发展提供了有效支撑。
摘要:集成运算放大器作为声表面波传感系统的核心信号调理单元,其增益和带宽特性将直接影响系统性能。针对315MHz 延迟线型声表面波传感系统,为了突破现有集成运算放大器增益不足、带宽受限的技术瓶颈,文中提出一种基于CMOS工艺的高性能两级运算放大器改进设计方案,通过三阶反比例级联提升增益和带宽,并采用多级密勒补偿技术优化运放电路系统传递函数中的零极点位置,以增加相位裕度,并提升系统的稳定性。实验结果表明,所设计运放的直流增益为127.8dB ,单位增益带宽为 906.7MHz ,功耗为 20.2μW ,其相位裕度可达 108.7° ,并在 315MHz 工作频率处具有 37dB 增益,可满足 400MHz 频率以下声表面波延迟线型传感系统振荡环路的设计需求。该设计不仅为声学传感系统的集成化与高性能提供关键技术支撑,还可拓展应用于无线传感网络、生物医学检测和工业物联网终端等高频率及低功耗场景,具有显著的工程应用价值。
摘要:红外诱饵技术的不断发展增加了场景复杂度,对抗干扰算法设计提出了更高的要求。为了弥补人工定义规则的传统图像处理算法对复杂场景描述能力不足的劣势,文中引入智能图像识别算法,完成了基于改进YOLOv5的人工智能算法网络搭建、训练及测试。结合传统算法场景划分明确、可解释性强,以及智能算法对特征的挖掘、学习能力强的特点,基于置信度概念,在像素级、特征级、决策级进行算法融合,提出一种传统与智能融合的目标检测算法。通过3072条图像序列仿真验证,融合算法相较传统算法的目标检测成功概率提升 12.99% ,证明了融合算法的有效性,对于提升红外空空导弹目标检测能力具有重要意义。
摘要:已有的超声三维重建方法中,频域基础成像具有效率高的优势,然而在成像分辨率和质量方面普遍低于时域基础成像。因此,文中提出一种利用一维相控阵扫描的角谱带宽扩展的傅里叶超声三维成像方法。通过角谱带宽扩展,有效避免了频谱重叠问题,进一步提升了三维成像的分辨率。应用快速傅里叶变换计算相干加权因子,以此降低成像中的伪影和噪声,得到更加精确和清晰的成像结果,准确地还原实际缺陷的尺寸形状。实验结果表明,所提方法获得了更接近真实缺陷轮廓的成像结果,在成像质量和分辨率方面优于现有的超声成像方法。该方法为频域三维成像更广泛地应用在工程无损检测领域提供了一种新思路,同时为未来工程领域中的精密检测提供了一种更加高效、准确的技术工具。
摘要:为了减少对风速测量装置的依赖,提高风力发电系统的发电效率,文中提出一种基于BP神经网络进行风速估算的风机最大功率跟踪算法。针对传统BP神经网络初始权值和阈值是随机选取的缺点,使用基于改进的鹦鹉优化算法优化BP神经网络,提高了风速估算的准确性。随后,为了保证最大功率跟踪的快速性和稳定性,采用将叶尖速比法和爬山搜索法相结合的复合最大功率跟踪算法。由于当叶尖速比设置不合适时,该算法会出现无法追踪到最大功率的情况,因此在计算中引入了自适应变化的叶尖速比。实验结果表明:在无需提前得到准确的最佳叶尖速比值的情况下,风力机依然可以稳定准确地跟踪到最大功率点并减小了功率波动,验证了该方法对最大功率跟踪的有效性和稳定性。