【摘 要】本文以安徽省广播电视局组织实施的“皖美呈现——百村记录计划”为样本,采用文本分析与视觉修辞等研究方法,系统考察乡村振兴纪录片中乡镇干部媒介形象的建构过程及其传播效能。本文认为,“百村记录计划”塑造的乡镇干部“贴心人”“当家人”“领路人”的媒介形象,不仅揭示了乡镇干部在乡村振兴战略中的重要作用,而且形塑了公众对于基层治理的认知图式,同时也为今后乡村振兴纪录片创作提供理论参照与实践范式。
【摘 要】在媒体转型与媒介生态演进过程中,地方传播主体面临渠道泛化与受众分化的双重压力。为建构差异化传播优势,地方媒体通过文化基因解码推进特色化发展。方言作为地域文化的表征,兼具集体记忆存储与情感纽带缔结的双重属性。本文基于文化传播学理论框架,深度解析玉林市融媒体中心的方言创新实践,凝练出方言资源媒介转化的三维范式:文化认同再生产、传播场景在地化与情感能量激活,进而构建“价值挖掘—技术赋能—产
【摘 要】智媒时代,在大量的新闻叙事模式中,场景化已然成为一股不可忽视的潮流。2024年央视推出的《未来已来》天气预报节目别出心裁地采用了场景化叙事策略,在网络平台引起了强烈反响。本文通过分析该节目的场景化叙事路径,发现场景化叙事具有听得懂、吸引人、影响深、传播广等优势,然而在运用时也有其需注意的规避方向。只有找准规避方向,才能推动气象新闻叙事在智媒时代迈上更高的台阶。 【关键词】智媒时代;
【摘 要】在媒体融合发展的时代背景下,随着新媒体平台尤其是短视频的异军突起,纸媒等传统媒体的传播优势受到了极大冲击,纸媒行业面临着前所未有的挑战。短视频作为一种重要的、新兴的新闻传播形式,具有信息密度高、传播速度快、可视性强、接收便捷、互动性好、受众群体广泛等特点,当前发展势头强劲,受到了广大用户的青睐。因此,传统纸媒为了抢抓新媒体时代的发展机遇,就需要借力新媒体,尤其要利用短视频的传播优势,
【摘 要】随着信息技术的快速发展,新媒体已成为信息传播的重要渠道。视觉传达艺术设计在新媒体中的应用,不仅丰富了信息的表现形式,还提升了信息的传播效果。本文旨在探讨视觉传达艺术设计在新媒体中的应用现状、创新策略及发展趋势,分析新媒体环境下视觉传达艺术设计的特征、优势与挑战,提出在新媒体中创新应用视觉传达艺术设计的方法与路径。 【关键词】视觉传达艺术设计;新媒体;应用;创新 新媒体艺术是一种能
【摘 要】随着信息技术的飞速发展,人工智能(AI)已深度融入新媒体领域的诸多方面,尤其在图片处理与生成技术上的应用愈发成熟。AI生成图像技术凭借其自动化与智能化的特性,极大地拓展了新媒体内容的表现形式,显著提升了信息传播的效率与质量。同时,它还为新媒体从业者提供了全新的工具与方法,使其能够更好地适应不断变化的市场需求和用户偏好。本文主要研究AI生成图像对新媒体内容生产的影响,并对其如何赋能新媒
【摘 要】随着信息技术的飞速发展和媒体融合的加速推进,政务新媒体平台在提升政府服务效率、增强政府与民众互动方面的作用尤为凸显。本文结合媒体融合背景,探讨政务新媒体平台的建设现状及其发展策略,旨在优化政务新媒体的内容生产与传播,加强平台管理与维护,提升政务信息的传播效率和公共服务质量。 【关键词】媒体融合;政务新媒体;建设现状;发展策略 鉴于数字技术的迅猛发展和媒体形态的日益多样化,媒体融合
【摘 要】2025年,江苏省城市足球联赛火热进行,媒体通过对球赛的创意宣传带来了流量,带火了城市,带动了消费经济。本文分析了江苏各城市主流媒体对于“苏超”进行花样式报道的做法,和城市如何借力引流转化为经济效益、塑造城市形象的举措,认为这样的方式是媒体改进文风的一次成功尝试,也是对流量经济传播的重要实践,有助于推动城市的经济社会发展。 【关键词】“苏超”;创新传播;流量经济;文旅消费 202
【摘 要】全媒体视域下,地方体育赛事作为兼具文化性与社会动员功能的媒介事件,其舆论引导与价值传递机制亟待深化。以“苏超”(江苏省城市足球联赛)为例,该赛事依托多平台协同传播与跨媒介叙事策略,实现体育IP与城市形象的联动建构。赛事不仅激活了地方认同与集体记忆,更通过情感化表达推动主流意识形态在基层场域的柔性嵌入,形成“赛事出圈—城市出名—产业出彩”的传播闭环,为地方性体育赛事的可持续发展提供了实
【摘 要】随着人工智能等媒介技术的发展,媒介对网络舆论空间的渗透日益增强,推动了网络舆论生态的结构性重塑。媒介化治理作为深度媒介化概念在治理领域的延伸,强调多元治理共同体在治理中发挥媒介重要作用的长期过程,是实现网络舆论生态“善治”的新范式。本文在探讨媒介逻辑与治理逻辑互嵌共融的基础上,分析网络舆论生态的现状及问题,认为媒介化治理是当前网络舆论生态治理的有效范式,并提出从治理结构、技术、文化和
【摘 要】随着以AI、VR、大数据、区块链等为代表的数字化、智能化技术的普及和广泛应用,新媒体向智媒体的转变已经悄然实现。媒介生态格局的改变推动着信息传递和人类生活方式的深刻变革。Z世代青年作为网络社会的“移动原生代”与互联网媒介相伴而生,其价值观和生活方式也最容易被媒介形塑与重构,本研究通过描绘智媒时代下Z世代青年的媒介化生存图景,探究其媒介化生存面临的挑战,从重塑时空序列、重塑主体意识、重
【摘 要】随着城市化进程的加快,青年群体的“脱单”困境日益凸显。主打高学历青年社交的青藤之恋App,成为解决“脱单”这一痛点的技术尝试。本文以想象可供性为研究视角,通过对10名用户的深度访谈,结合App漫游法,围绕物质性、中介体验及情感三个层面展开可供性分析,并结合用户对于平台的期待与想象,探讨青藤之恋App与用户间的双向互动实践。 【关键词】想象可供性;陌生人社交软件;青藤之恋 在媒介化
【摘 要】本文以中国矿业报2024年、2025年全国两会报道实践为研究对象,系统考察其在内容整合、议题聚焦和技术创新三个维度的突破性探索。中国矿业报依托行业资源禀赋构建“政策—行业—民生”三角叙事框架,将地矿政策深度链接社会关切;以轻量化、交互化技术赋能重塑专业内容传播形态,实现严肃议题的公共转译;打造“行业资源—媒体生产—公众参与”闭环生态,贯通基层诉求与政策反馈链条。中国矿业报的创新实践表
【摘 要】随着数字化、移动化、网络化和社交化的发展,媒体形态和传播模式出现颠覆性变革,试图走出困境、谋求新发展的国内都市类报纸纷纷转型。本文从都市报转型面临的困境和机遇、都市报在转型实践中的成功案例和失败教训等方面,对都市报在融媒体时代转型发展过程中的认知与对策进行深入阐述。通过调查研究认为,都市报转型发展必须坚持优质内容是基石、技术创新是利器、“醒脑”破藩是保障、善谋策划是“硬核”、经营创新
【摘 要】在当今社交媒体飞速发展的背景下,广大受众被丰富多样的融媒体内容及形式深深吸引并沉浸其中,这导致报纸遭遇了读者流失、发行量锐减、广告收入下滑、纸质版相继停刊等严峻挑战。要在融媒体环境下求得生存与发展,报纸亟须探索出一条符合自身特色的转型与突围之路。 【关键词】报纸;融媒体;困境;突围 随着互联网信息技术的快速进步,融媒体凭借其显著优势迅速占据信息传播的主导地位,给以报纸为代表的传统
【摘 要】确保新闻舆论工作始终沿着正确方向前进,是新闻工作者肩负的职责和使命。当AI大大方方介入新闻媒体时,党媒编辑对其既有爱、乐、信的首肯,又有怕、怯、疑的担心,实属阶段性的普遍现象。在“渐行渐进”之中,党媒编辑应当保持戒备之心、敬畏之心、进取之心,牢牢把握正确政治方向、舆论导向和价值取向。 【关键词】AI时代;党媒编辑;戒备之心;敬畏之心;进取之心 近年来,加快推进媒体融合发展,加强全
【摘 要】随着媒介技术的不断发展,网络信息更加冗杂、真伪难辨,主流媒体在应对突发灾难事件时的舆论引导策略显得极为重要。本文以《人民日报》对西藏定日县地震报道为例,分析主流媒体在灾难报道中的舆论引导策略,提出主流媒体灾难报道的优化建议,为主流媒体灾难报道提供一定借鉴。 【关键词】灾难报道;主流媒体;舆论引导;人文关怀 一、地震发生后的信息传播特点 2025年1月7日,西藏日喀则市定日县发生
【摘 要】推动绿色发展,促进人与自然和谐共生,是建设美丽中国的重要环节。本文基于框架理论视角,以纪录片《绿色答卷》为研究对象,将纪录片框架与呈现方式梳理并提炼为宏观、中观、微观三个层次,认为纪录片在呈现过程中将生态文明建设整体形象表达为宏观上的“协同担当”,中观上的“创新实干”,微观上的“自觉认同”,并从动态与静态两个方面整体表现出生态文明治理实践的“共治共享”主旨,展现出多层次多维度的新时代
【摘 要】在纪录片日益成为传播文化、记录历史、反映现实的重要载体的今天,纪录片片头作为观众接触影片的第一印象,其重要性不言而喻。一个精心设计的片头不仅能够迅速吸引观众的眼球,还能通过巧妙的视觉语言和音乐氛围,为整部纪录片定下基调,引导观众进入特定的情感与思维状态。然而,如何在有限的时间内,通过片头有效传达纪录片的主题、风格与情感,是每一位纪录片创作者都需要深入思考的问题。本文从创作实践出发,结
【摘 要】融媒体时代,开展新闻舆论监督报道,虽然手段更多更丰富,但作为地方主流媒体,面临的压力更大、困难更多、监督更难。那么主流媒体舆论监督报道如何有效发力?笔者以《问政含山》节目为例,同时引用了《问政山东》等节目中部分经典问政素材,提出从优化队伍建设,构建舆论监督新格局;强化制度保障,常态化开设新闻舆论监督专栏;发挥融合合力,构建良性机制,提升舆论监督新效能等方面入手,建立多种传播平台和多种
【摘 要】媒体融合语境下,地方主流媒体须应势而动,积极求变,传统媒体和新媒体深度融合,满足受众的多元化需求。本文以宁波广播电视集团广交会报道为例,分析媒体融合语境下的大小屏新闻生产路径,通过“一支队伍两个平台”开启一体化运作模式、大小屏分别完成组合包装、创新出镜记者语态等多个方式,提升地方主流媒体的影响力。 【关键词】地方主流媒体;大小屏融合;新闻生产;广交会 党的十八大以来,以习近平同志
【摘 要】大型活动的成功举办使得杭州火爆“出圈”,而隐藏于城市表层之下,城市轨道交通正与城共生。研究发现,作为城市“毛细血管”的地铁以轨道呈现出城市最初印象,又以其空间媒介属性再度刻画城市形象。然而,隐晦的符号设计、悬浮的文化故事、单向的传播机制又使其在城市形象建构中面临困境。本文将运用问卷调查法及深度访谈法,尝试分析当前杭州地铁在建构城市形象中的作用、存在的困境,以寻找将城市服务与城市形象建
【摘 要】数字经济时代,短视频成为文旅宣传的重要渠道。本文以2024年山西省文化和旅游厅官方抖音账号“山西文旅”为研究对象,采用文本分析和LDA主题分析法,归纳出“山西文旅”通过高频更新、展示地域特色、跨区域合作、融合热点等传播策略,在文旅品牌传播上成效显著,但也存在封面杂乱、IP辨识度低、创新不足、互动差等问题。在此基础上,基于SIPS模型提出了优化内容分类、挖掘文化内涵、设计趣味互动、与K
【摘 要】以大数据、人工智能为代表的信息技术造就了城市形象对外传播的数智化转型,突出体现为技术革命下的传播形态变革、去中心化格局下的参与式生产以及以用户为中心的传播叙事转换。数智技术从数据驱动内容生产与受众触达、赛博空间重塑城市沉浸式体验、基于“共创”的广泛情感连接以及动态传播与效果的持续优化等方面,有效提升了城市形象对外传播的效能。然而,由于数据跨国流动、平台算法差异、数字鸿沟等问题的客观存
【摘 要】在现代生产条件占主要地位的社会环境中,整个社会生活显示为一种巨大的景观积聚,居伊·德波将当代社会存在的主导性本质概括为“被展现的图景性”。随着新一代人工智能的发展,技术驱动使庞大的数字景观进一步虚拟化与智能化,人工智能优化内容创作、建构影像真实、延伸传播边界,完成影像的“景观再生”。但社会中“被展现的图景性”变得更加复杂,景观与社会现实的关系也更加模糊,引发的技术风险需要审思。 【
【摘 要】科普短视频内容的优化,对于提升中华优秀传统文化在短视频平台上的科普效果至关重要。本研究依托媒介丰富度理论,以抖音科普账号“国翠儿”为例,从信息内容丰富度、表达方式丰富度及信息质量丰富度三个维度出发,深入剖析中华优秀传统文化科普短视频的内容生产困境并提出优化策略,以提升中华优秀传统文化的科普传播实效。 【关键词】中华优秀传统文化;内容生产;科普短视频;媒介丰富度 中华优秀传统文化是
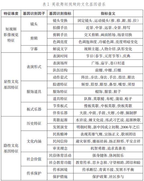
【摘 要】文化基因理论对我国非物质文化遗产的活态传承具有重要启示。英歌舞作为一项国家级非遗,在各大短视频平台不断出圈破阵,运用文化基因理论对英歌舞短视频中的文化基因进行解码研究,对于保护、传承和传播英歌舞具有重要的理论价值和实践意义。本文通过梳理英歌舞短视频的文化基因谱系,对其中蕴含的文化基因进行解码破译,针对英歌舞的外在表现形式及内在价值理念,探讨英歌舞与短视频融合发展的优化策略,为非遗的传
【摘 要】比较和分析编辑初审和同行评议在稿件处理中的价值和问题,提倡充分发挥编辑工作的主体能动性,采用以编辑或编委的稿件初审或初筛为基础的多重评审形式。编辑初审可以高效地选取目标文章,及时退回大量的无效来稿。编辑部的筛选及初审影响杂志的办刊定位、特色和方向,也决定杂志的稿源、效率和成本,能够及时纠正同行评议带来的审稿偏倚、蓄意拖延,减少审稿争议。同行评议理论上可保障评议质量与效率,如果杂志社对
【摘 要】当前学术期刊新媒体建设方兴未艾,但大部分期刊没有将新媒体平台作为一种新的办刊模式去经营,内容简单复制,平台数据没有充分利用,移动平台特性不够凸显,凝聚学术共同体力量不够强。利用数据深度挖掘技术,可以进行用户需求分析、信息反馈收集利用、学术论文后期评价、有针对性的用户激励等,有利于激活新媒体平台数据资源,延伸期刊工作链条,对接平台应用场景,提升知识服务水平,促进学术信息精准传播、学术共
【摘 要】本文分析了新形势下农家书屋的读者阅读需求,提出有声阅读作为一种新的阅读方式,能够为传统阅读模式提供内容、场景、生理、情感补偿,探讨如何利用有声阅读技术推动农家书屋的发展,突出遵循政策导向、完善基础设施、挖掘读者需求以及加强多方合作的重要性。这些措施的实施旨在提升农家书屋的吸引力,进而更有效地服务于乡村振兴战略的深入实施。 【关键词】农家书屋;有声阅读;乡村振兴;数字阅读 实施乡村
【摘 要】在听觉回归的背景下,播客再一次兴起,小宇宙App应运而生,出版机构也积极寻求转型。在此背景下,本文采用App漫游法对小宇宙的书业播客进行了研究分析,共选择了6个头部书业播客作为案例,阐述其从选题、制作和发布三个方面进行的节目空间建构,并且通过播客节目声音、听众所处环境和听众之间的互动过程,描述在听众内心呈现的一个区别于其他类型播客的以知识传播为主要特点的声音景观。最后根据书业播客的现
【摘 要】中国新闻史课程的教学目标是将历史知识转化为价值认同,将专业教育升华为立德树人,为培养新时代新闻人才提供支撑。该课程思政的核心价值在于通过马克思主义新闻观教育落实立德树人根本任务,帮助学生建立对职业价值的深层体认,建构扎根于中国大地的专业认同,回应媒体融合与全球传播的时代命题。 【关键词】中国新闻史;课程思政;立德树人;专业认同 【基金项目】2024年安徽省教育厅人文社会科学研究重
【摘 要】新闻评论教学本质上是一种思维品质的训练。作为一种被实践证明的、行之有效的思维训练方法,“头脑风暴法”可以实现与评论教学的“无缝对接”:无限制的自由联想和讨论可以最大限度地挖掘评论对象所蕴含的意义,激发全新的视角和观点,并且在观点的交锋中洞察新闻事件或社会现象的本质,最终促成学生思维水平“爆破式”提升,为良好的口头和书面表达夯实内在基础。 【关键词】新闻评论;头脑风暴法;思维训练
【摘 要】在生成式人工智能(AIGC)技术深度渗透教育领域的背景下,高校新闻评论课程面临观点生产逻辑与技术赋能需求的结构性矛盾。本文以AIGC驱动为核心,聚焦新闻评论课程的本质——观点生产,通过分析传统教学范式的现实困境、AIGC对观点生产的重构逻辑,结合以往高校的教学改革实践,提出“理念-流程-评价”三维协同的教学创新路径。 【关键词】AIGC;新闻评论课程;观点生产范式;教学创新 20