摘要:“五育融合”是当前及未来基础教育改革最重要的发展方向之一,是新时代教育的鲜明特色,更是基础教育高质量发展的基石。本文以校园植物园资源开发为基础,以跨学科项目化学习活动为载体,结合办学特色和育人目标,设计“和植物合作”校本课程,打破传统教学模式,促进学生全面发展,实现立德树人根本目标,旨在为义务教育学校“五育融合”校本课程的设计与实施提供有益参考和借鉴。 关键词:五育融合 校本课程 跨学
摘要: 本文以“皖教云”平台中的一节生活数学优质课为例,运用改进型弗兰德斯互动分析系统(IFIAS),从课堂结构、教师风格、课堂情感气氛、教师提问技能和学生言语行为特征五个方面,对课例视频进行定量和定性分析,总结并讨论了新培智课程标准下小学阶段生活数学课堂的互动特征,以期为后续培智生活数学课堂互动研究提供参考。 关键词:IFIAS 课堂互动 培智数学 一、引言 课堂师生言语互动是指课堂
摘要:新课程改革倡导通过议题式教学创造和学生平等对话的课堂。设置进阶性议题,构建必备知识体系,将思政课讲深;构建真实情境,将思政课讲透;通过活动型任务,将思政课讲活。教师可通过讲深、讲透、讲活思政课来培育学生的核心素养。 关键词:议题式教学 思政课 重要路径 核心素养 2022年4月25日,习近平总书记在中国人民大学考察时指出:“思政课的本质是讲道理,要注重方式方法,把道理讲深、讲透、讲
摘要:职业院校“课程思政”育人模式的转变,带动了各专业课程教育中育人元素的挖掘与梳理。本文旨在探讨如何在学前教育英语课程中融入思政教育,并提出相应的改革策略。当前,学前教育英语教学往往重视实用性,缺乏对学生思想道德素养的培养,且教学方法陈旧,无法满足新时代的教育要求。本文以学前教育英语课程思政教学改革为研究对象,目标为将思政教育有效融入学前教育英语教学,以提高教学质量和学生综合素质。首先,将学前教
摘要: 针对汽车运用与维修专业育人过程中普遍存在的重技轻德、德技双馨培养目标“实现难”,人才培养与实际生产“衔接难”,教与学“融合难”,课堂教学、技能大赛、职业资格等级考试“各自割裂”等突出难题。本文基于现代学徒制、省教育质量提升工程和教师教学团队建设等项目,通过搭建校企共同参与的德技并修育人平台、组建产教融合企业学院、开发“教师培训+编写教材+横向课题”师资能力提升路径、重构课证融通课程体系等
摘要:职业教育在现代社会中的重要性日益突显,其在培养实际技能、增加就业机会、推动经济发展以及提高工作满意度等方面具有重要作用。职业教育不仅为学生提供了职业发展机会,也为社会提供了所需的各种技能人才,成为现代社会不可或缺的一部分,对个人和社会的发展都具有重要意义。作为中等职业学校,我们应该围绕职业教育的培养目标来开展教学活动。中职数学作为中职阶段的一门重要基础课,应与产业相融合。本文首先分析了中职数
摘要:近年来,随着社会需求的改变和国家的高度重视,中职院校越来越重视加强学生的思想政治教育,为此进行了相应的教学改革,并取得了一定成效。但由于受到历史和现实因素的制约,中职院校学生的思政素养仍然有待提高。“坚持立德树人,发挥语文课程独特的育人功能”是中职学校语文课程标准的核心指导思想,课程思政必将立“德”与树“人”相结合。本研究基于新课标的指导和引领,围绕中职院校语文课程思政教学问题展开,通过调查
摘要:随着课程改革的不断推进,以人为本的教学理念在新课程改革中不断深入,政治教学的地位在课程教学当中不断提高。政治教学实践中坚持以人为本的策略可以有效推动政治教学创新,并且提升学生的综合素养。以人为本的教学理念,有利于促进学生个性的发展,帮助学生培养批判性思维,提高学生独立判断和解决问题的能力。本文主要分析政治教学实践中坚持以人为本的策略方式。 关键词:政治教学 实践 以人为本 策略 以
摘要: 本文以“1+X”证书制度下机电技术与应用专业书证融通为研究对象,分析了当前中职院校在实施该制度过程中面临的问题和挑战,探索了一条适合机电技术与应用专业的课证融通路径,旨在提高学生的综合素质和就业竞争力。本文首先介绍了“1+X”证书制度的背景和意义,接着从专业特点和需求、课程体系的构建、教学模式的改革、考核评价体系等方面提出了具体的实施策略,并结合实践案例进行了分析和评价。最后,本文总结了
摘要:中职学校情感教育是实现人的自由而全面发展的本质需求,是体现教师职业要求的内在规定,是满足学生情感心理的迫切需要,是增强职业教育适应性的必要条件。当前,中职学校情感教育面临情感教育理念淡薄、情感教育主体“在而不在”、情感教育内容窄化浅化、情感教育载体缺乏活力等现实困境。解决当前中职学校情感教育的现实难题,需要理念先行,强化情感教育的理念意识;以人为本,培养教师的情感人文素养;内容为王,深化情感
摘要: 新课标的出台为体育教学指明了一个新的方向,不仅为学校的体育工作拓展了更广阔的发展空间,同时也对广大体育教师的工作提出了要求,体育教师面临着培养学生终身体育意识、奠定终身体育锻炼基础的重要任务。基于此,本文对新课标下中学体育教学中存在的问题进行分析,并就如何在新课标指导下更好地实施教学提出可行性建议。 关键词:新课标 体育教学 探索 反思 一、新课标下中学体育教学的变革 (一)
摘要:高中阶段数学教师在单元教学设计的过程中,通过更为系统的数学教学方式,为学生学科核心素养的培养提供了良好的基础支撑,也为新时代教育教学改革工作的全面推进提供了基础支撑。受到传统教学观念的影响,教师应该不断革新自身的教学理念。基于此,本文有针对性地从高中数学学科核心素养与单元教学模式的概念、基于学科核心素养的高中数学单元教学原则、基于学科核心素养的高中数学单元教学模式的意义、基于学科核心素养的高
摘要:我国传统课堂教学普遍存在教学内容表层化、碎片化现象。在备课时,教师要依据新课程标准,立足整个单元,以主题意义为核心,以话题为导向,对整个单元进行整体教学设计。以具体语篇为依托,设计出具有综合性、关联性和实践性的英语学习活动,建立一条完整的学习活动链,培养学生的核心素养。本文以人教版高中英语必修三第四单元为例,阐述如何基于英语学习活动观进行单元整体教学设计。 关键词:英语学习活动观 单元整
摘要:备课是教师教学实践的重要环节。深度备课,是促使学生深度学习的重要前提,是提高教师专业成长的必要路径。本文以统编版历史教材《两宋的政治和军事》为例,从课魂统领、目标导向、史料建境、任务驱动、评价赋能五个维度探讨如何落实深度备课。 关键词:高中历史 深度学习 深度备课 大单元教学 在“三新”背景下,高中历史课程改革向纵深方向发展。培育学生核心素养,促使学生“深度学习”,是高中历史教师始
摘要:文化理解素养是高中美术新课标中提出的五大核心素养之一,也是新课标下高中美术教学的重点及难点。本文解析文化理解素养在高中美术教学中的养成教育现状,透析建筑鉴赏教学中培养高中生文化理解素养的可行性,并以中外建筑鉴赏为切入点,提出基于文化理解素养,设计单元教学目标;立足文化理解素养,重组单元教学内容;做好素养培养引领,设计高效引领方案;落实文化理解素养培养,优设单元教学评价等策略建议。 关键词:
摘要:美术鉴赏是中学美术教学中的一个重要环节,有利于培养学生的欣赏能力,提升其审美情趣,提高其综合素养。在目前的高中美术鉴赏教学中,如何充分利用美术鉴赏课程的功能,有效地提升学生的综合素养,是广大美术教师亟待解决的问题。在新一轮课改的背景下,如何打造高质量、高品质的中学美术鉴赏课,是目前中学美术教学工作的一个重要课题。本文深入研讨了构建高效的高中美术鉴赏课堂的策略与方法,希望能促进高中美术鉴赏教学
摘要:在新质生产力快速发展的背景下,如何让通用技术学科核心素养在教学实践中落地,如何完成培养有理念、会设计、能动手、善创造的社会主义建设者和接班人的课程目标成为广大通用技术教师面临的重要挑战。本文分析了当前普通高中通用技术课程实施存在的主要问题和新质生产力视角下通用技术课程的新内涵,在此基础上对课程实施路径进行思考,以期实现新质生产力视角下通用技术课程高质量发展。 关键词:新质生产力 通用技术
摘要:情境教学法能够提高学习者的学习效率,发展学习者的心理机能,在“三新”背景和大单元教学的趋势下,展现出学习者的应用潜力。结合教学实践,笔者提出了高中信息技术教师创设教学情境时应当遵循的四项原则,并进一步提出了“三新”背景下教学情境的创设方法和四种创设思路,展示了情境化教学案例,并在此基础上开展教学观察与反思,提出了高中信息技术教学情境创设的建议。 关键词:“三新”背景 高中信息技术 情境
摘要: 本文以教科版高中信息技术教材必修1《数据与计算》第2单元项目式学习“计算存款总额”为例,把运用计算思维解决问题的过程融入创设情境、分析问题、设计算法并解决问题、实施反馈、项目迁移和分享总结六个教学流程中,从而对基于计算思维培养的Python语言教学流程进行新的探索。 关键词:计算思维 项目式学习 教学流程 计算思维的概念自2006年提出以来,一直受到国际社会广泛关注,尤其在教育领
摘要:传统教学模式倾向于传授理论知识,而忽视了实践操作和学生能力的培养。要想培养现代社会所需的信息人才,高中信息技术教学仍需探索新的教学方法和模式。微项目模式作为一种新兴的教学模式,具有趣味性强、化整为零等诸多优势,同时在提高教学效率方面效果显著。鉴于此,本文重点探析了高中信息技术教学中微项目模式的应用,旨在增强教学趣味性,提高教学质量,促进学生全面发展。 关键词:高中信息技术 微项目 多元
摘要:为了促进高中生全面而有个性的发展,落实和贯彻新课程标准的精神、理念和要求,学校对体育教师及其教学方式提出了更高的要求。高中体育教师应对传统教学模式和教学方法进行创新,更加重视体育课堂教学的有效性。高中体育课堂教学的有效性一方面指学生通过体育课堂教学,其运动参与、身心健康和社会适应方面获得实实在在的发展;另一方面指教师在教学活动中,采用各种方法和手段,用最少的时间、最小的精力投入,取得尽可能好
摘要:对于初中生而言,说明文的学习难度较大,主要是由于说明文内容更为严密,条理性更强,对语言的准确性要求更高,要求学生掌握的知识点更多,例如把握说明对象,筛选和概括说明的内容,理解说明文语言的特点、中心、说明顺序以及文章的结构层次,掌握说明方法等等。教师需要在教学中采用更加适宜的方法,以便于学生更好地掌握说明文。本文以大单元整体教学为研究重点,分析了初中语文说明文板块大单元整体教学的重要意义,在此
摘要: 培智教学在推行个别化教育的过程中,能够通过评估表精细课程架构,根据学生的实际情况及独特性制定定制化的课堂指导,以迎合学生个性化成长的需要,符合培智新教育大纲的要求,进而提高对学生的服务品质,打造更具伸缩性的教学方案,增强课程体系的适配度。在实际教学过程中,教师能够实时地掌握学生在课内的表现和知识吸收水平,对教学目的和方法进行即时的动态评估、调整并优化,以期在适当时机调节教育策略,激发学生
摘要:在教育数字化转型背景下,信息化改革在教育研究领域不断深入,随着人工智能技术的快速迭代和“数字中国”战略的持续推进,数字化转型已成为新时代职业教育改革、发展与实践的核心部分。本文主要分析中职物联网专业教学数字化转型的现状与提升策略,聚焦中职物联网专业教学中存在的突出问题,着重从教学理念转变、师生数字素养提升、智慧校园平台建设、建立“三级”培训系统、创新评价模式等方面探讨了创新物联网专业教学、提
摘要:抖音作为创意社交软件,深受广大学生推崇。其虽然满足了大学生对信息汲取和丰富精彩的精神生活的需求,但不正确的使用也带来了一系列如“网络炫富”“不良作息”“碎片娱乐”等消极影响。新型的视频传播方式,给心理育人工作带来了新的思考和方向启示。高校应遵循融媒体发展的客观规律,健全价值引导,深化内容改革,创新教育载体,精准技术传播,全覆盖监管体系,转变抖音使其成为紧扣媒体育人的新高地、新赛道。 关键词
摘要: 中职教学强调“岗课赛证”融通,2023年更新的短视频制作国赛,是短视频制作课程教学的导向标,而短视频制作竞赛中新增的AI软件及技术的使用,则体现了短视频制作行业的转型与发展。本文以AI赋能短视频制作为切入点,探索和分析了短视频制作教学实践中AI技术对短视频制作的重大影响以及如何将AI技术融入传统教学,以期提升短视频制作课程的教学质量。 关键词:国赛导向 AI技术 短视频制作 教学
摘要:大数据时代,企业对大数据管理与应用人才的需求日益凸显,对人才的多元化能力也提出了更高要求。西安思源学院作为一个具有鲜明特色的高等教育机构,积极响应市场需求,致力于构建基于企业需求的大数据管理与应用专业多元化人才培养体系。本文深入分析当前大数据领域的企业需求,结合西安思源学院的教学实际,探讨多元化人才培养体系的内涵、构建原则及具体措施,以期为学校的大数据人才培养工作提供有益的参考和借鉴。 关
摘要:微课,主要以教学视频为呈现方式,是一种新型的教学方式,不仅可以为传统的课堂教学提供补充,而且在学生自主合作探究的创新实践活动中占有特别的优势。微课用视频作为载体,提炼课程中的知识要点,针对性较强。在聋校的作文教学中应用微课,可以帮助聋生克服写作困难,提升习作能力。将微课引入聋校的语文课堂教学中是一种必然的趋势。 关键词:微视频 聋校 学习兴趣 作文教学 引言 微课,主要以教学视频
摘要: 数字技术强有力地推动了城乡优质资源的共享,为乡村美育的高质量发展提供了契机。本文在数字技术赋能乡村美育价值意蕴分析的基础上,总结发现地方政府对数字技术赋能乡村美育的内涵缺乏认知、乡村美育中多元主体数字素养不高、乡土特色数字化资源形式单一且表现力不足、数字技术赋能乡村美育的社会认知度低成为制约数字技术赋能乡村美育的现实困境,并在此基础上提出了强化地方政府在数字技术赋能乡村美育中的引领和推动
摘要:党的二十大报告指出,新时代十年的伟大变革,在党史、新中国史、改革开放史、社会主义发展史、中华民族发展史上具有里程碑意义。本文对如何让高职学生有清晰的思想认知,树立正确的历史观,坚定“四个自信”,做到“两个维护”展开研究,让思政课从历史观角度发挥立德树人作用。 关键词:历史观 思政教育 评价 在当前的高职教育实践中,学生的历史学习存在一定的不足。在思政课教学过程中,涉及时间、人物等问题
摘要: 主题班会在德育中起着至关重要、不可替代的作用。本文以课程思政视域下序列化主题班会为研究基础,更新德育理念,改变传统主题班会活动中失序的、割裂的形式,挖掘主题班会中的思想政治教育元素,从而形成阶梯化的活动序列模型,推动中等职业教育阶段主题班会梯度化育人目标、体系化思政元素、模块化主题设计三大空间相融合,提升立德树人的实效。这种形式的主题班会,可以有效引导学生树立正确的世界观、人生观和价值观
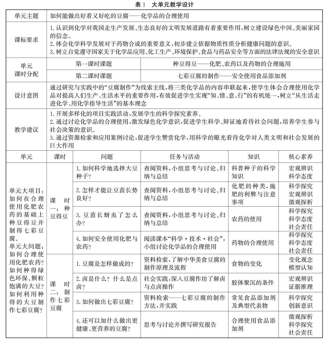
摘要: 项目式学习和大单元教学风靡教坛,前者注重任务驱动和项目实践,后者侧重结构化知识建构和单元整合,将项目式学习的实践性和大单元教学的系统性有机融合应用于教学,将会更好地提升学生的知识建构能力和学科综合能力,发展学生的化学核心素养。以豆腐的制作实践活动为例,在教学过程中以种豆、吃豆和做豆腐等真实情境,解决生活中的一系列问题,构建系统化的化学品安全使用知识体系,提升学生自主学习的认知能力、分析和
摘要:随着我国经济水平的提升,人们对生活品质的追求也在提升。食品制作与加工的方式在变化,人们的饮食习惯也在变化,食品安全、身体健康问题受到人们的关注。青少年正处于身心成长的关键时期,学生的健康状况备受人们关注,科学的饮食与规律的生活方式有助于学生健康成长。营养健康教育在高中生物教学中的渗透有助于学生形成良好的健康意识,培养学生健康的饮食习惯。本文以高中生物教材为依托,提出几种在教学中渗透营养健康教
摘要:随着信息技术的快速发展,在特殊教育领域中,其应用也越来越广泛。特殊教育学校的智力障碍学生行动力较差、劳动能力较弱,而信息技术的产生则为智力障碍学生的劳动教育带来了教学效果优化的新机遇。本文围绕信息技术在智力障碍学生劳动教育中的应用展开探究。通过开展信息技术在劳动教育中的应用现状调研分析,结合教学实践,探究现代信息技术在劳动教育中运用存在的问题,从巧用信息技术、实用信息技术、活用信息技术、开展
摘要: 经过几年疫情的冲击,教育界面临了前所未有的挑战。为了培养更多、更好的职业技能人才,中职学校如何在疫情结束后实现教学的进一步发展成为一个重要的问题。混合式教学作为一种新的教学模式,结合了线上和线下教学的优势,将传统的面对面教学与在线教学相结合,通过利用互联网技术和在线教育平台,实现师生之间的互动和知识传递。 关键词: 混合式教学 时代要求 线上教学 线下教学 教学效果 中职学
摘要:“教学做合一”思想与思想政治课新课标的众多理念不谋而合。将“教学做合一”思想应用于思想政治课中能够实现教学方式的创新、提高教学质量、优化教学效果,能够促进学生核心素养的形成和发展,加快构建新型师生关系,凸显立德树人的重要使命。但其在当前的实际应用中,存在着教师的教学观念与学生的学习方式未转变、教学禁锢于课堂之中、活动设计单调机械、教学评一体化落实不到位、教学反思粗浅片面等诸多问题,可从教师变
摘要:本文围绕高职内科学精品在线开放课程的建设与应用,以教育教学基本规律为基石,秉承岗课赛证融通理念,精心设计课程体系。在课程建设上,既注重优质教学资源的开发,又加强师资力量的建设;既构建完善的课程内容框架,又精心选编教材,形成了一系列富有创新性的教学资源。在课程应用上,注重线上线下精细组织教学实施,创新教学方法与模式,进行多元评价与反馈。经过实践改革,取得了明显的建设与应用效果,旨在为高职医学课
摘要: 本文通过高中英语读后续写教学现状调研分析和课堂实践,研究了协同性教学策略在提升学生综合语言运用能力和思维能力方面的成效,展示了读后续写协同性教学策略在各个环节中的运用,包括续写前的文本分析、续写中的具体操作和续写后的反思评价。教学实践证明,协同性教学策略不仅可以迅速提高学生的英语写作水平,还为高中英语教学提供了新的思路和实践路径,为推进高中英语新教材教学改革作出了积极而有益的尝试。 关
摘要: 阅读教学中对文本意义的解读,要从文本意义解读的自身稳定性和现实主体性两个基本维度,建立起学生与作者、文本的联系。在文本意义解读过程中,要观照阅读方法的渗透、语文知识的内化和阅读经验的积累,以统一文本意义解读的两个基本维度,使解读无限接近文本的本真意义。 关键词:文本意义解读 阅读方法 语文知识 在当前强调大情境、大任务、大概念、大主题等整体阅读观的课堂教学改革背景下,如何正确对待
摘要:新课程新教材背景下,新理念纷至沓来,各种新方法层出不穷,老师们应接不暇,应用上也产生了许多问题。特别是部分老师教学古典诗词时热衷于播放短片、播放歌曲,看似热闹,实则虚空。为此,本文从传承发展、现实问题、实践探索三个层面对当代流行歌曲与古典诗词教学的结合进行探析,以期进一步推进语文学科素养多路径培育。 关键词:新课程 传承发展 现实问题 实践探索 古典诗词是最美的汉语组合形式,其有着