摘要:职业高中英语口语教学是提高学生职业能力和国际竞争力的重要途径,但在实际操作中普遍存在学生基础不牢固、学习动机不够、教学情境不贴合实际以及评价方式单一等问题。本研究依托建构主义理论、社会文化理论和情境学习理论,对中职生的特点和教学难点进行了深入分析,提出并验证了六个核心教学策略,目标是打造一种"学生为中心、职业为导向、能力为基础"的口语教学模式,从而为提高中职英语口语教学质量提供一套系统化的解决方案。
摘要:英语写作直接反映考生综合运用语言的能力。本研究从安徽工商职业学院分别选取2023年和 2024年自考英语终结性考试作文分排名前45的考生,构成23对照组和24实验组。实证研究表明,写作教学内容的框架搭建与细节完善,能够对考生的英语写作能力产生积极影响。
摘要:思政课是落实立德树人根本教育任务的关键途径。在全新的时代背景下,高中政治学科教师基于大中小学思政课一体化探究课程建设路径,对于全面提高高中思政课教育实效,促进高中生获得多方素养发展具有现实意义。文章立足大中小学思政课一体化相关理念,首先阐述探究大中小学思政课一体化建设路径的必要性;其次分析高中思政在大中小学思政课一体化建设中的关注要点;最后从教学目标内容、教师队伍素质、教学方式方法以及评价机制体系四个方面与相邻学段有效衔接角度对其具体建设路径展开讨论。
摘要:为了进一步了解红色故事融入中职思政课教学可能出现的问题,笔者实地走访蚌埠市两所中职学校,通过对学生发放问卷、对教师进行访谈的方式开展调研,经过整理数据和分析,阐述红色故事融入中职思政课教学运用现状。调研发现当前红色故事在中职思政课中运用取得一定成效,但在融入教学过程中依然存在问题。深入剖析问题,归纳原因如下:一是中职学校思政课教师队伍建设有待加强;二是中职思政课教师学科教学能力欠缺;三是中职学生学习兴趣和积极性不高;四是实践活动难以有效组织开展;五是红色故事资源库建设条件不足。针对以上问题及原因,本文提出红色故事融入中职思政课的实现路径。
摘要:PBL教学法注重问题驱动,以学生为核心,基于课程内容,充分应对中职生心理健康教育中多样化的实践教学要求,与心理健康教育革新、课程改进及学生发展的目标相吻合。本文分析了中职心理课程面临的挑战,介绍了PBL教学法的特色,据此提出了PBL教学法在中职心理课程中的实践策略,展示了PBL教学法如何在教学各阶段增强学生互动性、参与积极性和问题解决能力,强调了过程评价的必要性。
摘要:随着高等教育的改革发展和新时代学生需求的转变,高校老旧学生宿舍问题日益凸显。本文主要探讨高校老旧学生宿舍维修改造面临的现状和问题,聚焦高校老旧学生宿舍维修改造管理,结合实际案例,深入分析学生宿舍空间布局、设施老化、改造标准、项目管理、需求协调等方面的问题现状,提出建立运行机制、优化空间布局、加强设施更新、强化项目管理、全面协调沟通等启示,旨在为高校老旧学生宿舍维修改造管理提供相对系统的路径参考,推进高校建设发展和人才培养。
摘要:随着信息技术的不断发展,教育教学也逐渐向信息化方向发展。本文以中职校音乐班视唱练耳课程为例,探讨了信息化教学在视唱练耳教学中的应用和挑战。通过分析实际教学情况和学生需求,本文提出了一些在信息化背景下提高视唱练耳课程教学效果的策略和建议。
摘要:在高中语文教学实践中,教师积极探索与规划情感教育教学活动,激活学生情感,这有助于提升学生的语文综合学习效果,高效培养学生的语文核心素养与情感探究能力。本文聚焦于高中语文教学,着重针对语文教学活动中的情感教育教学实践措施展开深度探究,并就如何更有效地开展情感教育教学活动提出全面且深入的建议,旨在全方位提升学生的语文学习素养,推动学生对语文课程知识的学习向更深入、更全面的方向发展。
摘要:中华传统文化专题研讨课程普遍存在学生参与度不高、教学互动性不足的问题。本文提出基于学习任务群的课程设计方案,构建以学生为核心的教学模式,对各教学环节进行精细化设计,依托学习任务群提升学生参与度与互动效能,激活课堂互动场景,强化学生学习积极性,助力其深度理解中华传统文化,培育学生文化素养与学习能力,为破解此类课程教学困境提供实践路径。
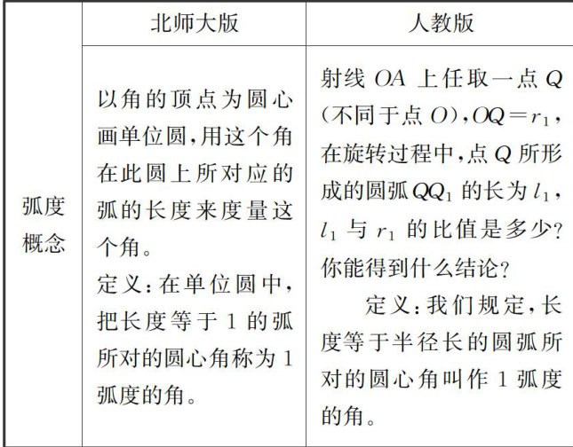
摘要:高中数学概念是学生数学学习的基石,是理解数学知识的源头。然而,许多教师常忽视概念教学,不重视概念的生成过程,单纯采用概念同化的方式组织教学,这易使学生对数学概念仅停留在表面认知。本文以“弧度概念”为例,探索如何运用“五何”教学法,借助数学史,将"由何”“是何”“如何”“为何”“若何”五个教学环节融入教学,突破传统教学的局限,实现概念的深度学习,提升学生的核心素养。
摘要:数学文化不仅是重要的教学素材,更是提升高中数学教学成效的关键要素。在高中数学教学过程中,渗透融合数学文化,能够凸显数学课程的独特魅力,直观呈现数学知识的形成与演变历程,使学生深刻领悟数学在应用、审美、文化等层面的育人功能。基于此,本文聚焦高中数学教学中数学文化的渗透策略,展开深入剖析与探究。
摘要:本文以人教版高中英语第二册Unit 2“Wildlifeprotection”单元为研究范例,以培育学生英语学科核心素养为导向,聚焦新教材的大单元教学模式。基于“人与自然”这一主题语境,从文本整合、阅读迁移、主题任务设定、语篇意识培养及创新思维激发等多个维度,深入探究英语读写一体化的课堂教学策略与实践路径。
摘要:“学源于思,思源于疑。”本文聚焦基于“问题驱动法”的高中数学教学,阐述“问题驱动法”的内涵与特征,探讨其在高中数学课堂中的价值,包括激发思维、聚焦要点、活跃氛围和培养能力等,进而提出教学策略,如精心设疑导入、分层提问、串联问题、追问引导和鼓励反向质疑并评价。该方法以问题为导向引导学生主动探究数学知识,有助于提高教学质量,满足不同层次学生需求,提升学生数学素养。
摘要:本文着重探讨了文化自信视域下高中历史教学中学生人文素养培养的问题。首先,本文对高中历史教学培养学生人文素养的意义进行说明,并指出它对学生全面发展和文化传承具有关键性作用。其次,本文对目前高中历史教学中学生人文素养培养的三个主要问题进行了分析,分别是学校和教师重视不够、教学方式简单且人文性不强以及历史教学脱离现实。最后,本文针对上述问题提出文化自信视域的优化策略,主要有深挖文化自信内涵扩大教学资源、灵活应用情境教学法提升学生历史体验感、创设浓郁的人文环境和开展历史文化活动以及引入多元评价方式等综合评价人文素养的效果。这些应对措施意在推动高中历史教学,帮助学生树立文化自信。
摘要:随着我国高考制度的不断改革,新高考模式已在全国范围内逐步实施。新高考模式强调综合素质评价,注重学生的个性发展和创新能力的培养。物理学科作为高中阶段的基础学科,其教学模式的变革在新高考背景下面临着前所未有的挑战。为此,本文探讨了新高考背景下高中物理教学模式的变革,分析了当前教学模式存在的问题,提出了相应的变革策略,并通过实际案例进行了验证,旨在为提高高中物理教学质量提供参考。
摘要:在高中阶段的化学教学实践中,教师若以核心素养理念为指引,关注对学生高阶思维的训练,便可形成良好的化学课堂教学模式。这有助于推动学生开展高效的化学探究与深度学习,进而强化其化学学习能力和问题解决能力,为学生深入探究化学知识和原理奠定坚实基础。本文从高中化学课堂教学改革入手,深入探究在化学教学实践中有效培养学生高阶思维的方式,旨在为学生更深入系统地学习化学知识创造条件。
摘要:随着经济社会和教育事业的共同发展,社会各界对高中学科课程教学提出了新的要求。现阶段的高中学科课程教学,应着重培养学生的创新思维,为社会提供创造型人才。其中,高中生物学科重理解、重科学思维、重科学探究,培养学生的创新思维,不仅可以拓宽学生视野,还能发展学生的生物核心素养。然而,高中传统生物教学中,教师过于关注学生成绩,以及学生对生物知识的掌握程度,往往忽略学生创新思维的培养,阻碍了学生的全面发展。基于此,高中生物教师应认识到创新思维培养的重要性,积极探索和优化教学课堂。本文基于新课改背景,深入分析创新思维的概念及基本特点,阐述在高中生物学课堂中培养学生创新思维的必要性和优化策略。
摘要:高中音乐鉴赏教学对培养学生审美与情感表达能力至关重要。在体验式教学中,教师可结合内容营造生动情境,引领学生沉浸式感受音乐魅力,深化对作品的理解。本文先简析体验式教学在高中音乐鉴赏中的实践原则,再详细探讨实践路径,为教学提供参考。
摘要:本文重点分析在“大语文"观念背景下,大单元教学对于构建语文教学新生态的关键作用。通过分析对比,阐述创新大单元教学路径的必要性,从整合课程目标、重组教学内容、创新教学方法以及完善教学评价体系等方面进行探索,并结合实际教学案例展示实践成果,旨在为一线老师提供切实可行的教学新思路,推动语文教学的发展。
摘要:课程思政与初中语文教学的融合,能够有效引导学生树立正确的世界观、人生观和价值观,有助于提升语文教学的质量,对于培养适应时代发展需求的高素质人才具有重要意义。课程思政的实施,要求教师具备敏锐的思政意识,善于发现和挖掘学科知识背后的思政价值,注重教学方法的创新,开展多元评价,合理拓展教材内容,促进深度融合。
摘要:阅读教学是语文学科教学的重要环节,也是促进学生语文核心素养全面提升的重要举措。在新课标背景下初中语文学科教学过程中,教师需要明确语文阅读的重要性,巧妙灵活应用多元化语篇文本阅读教学方法,规划设计形式多元、生动有趣的阅读教学活动,构建具有针对性、系统性的语文阅读教学体系,指导学生多维度、多方位地对语篇文本进行阅读,逐步提升学生语文阅读质量,培养学生语文阅读感知能力、文本研读能力。基于此,本文对新课标背景下初中语文阅读教学方法进行深入分析与研究。
摘要:在初中语文写作教学活动中,教师围绕写作教学主题思想,积极探索情景教学活动的设计和应用,能激发学生对语文写作知识的学习兴趣,促进学生对语文课程知识深度探索,使学生语文写作思想、写作能力不断提升。鉴于此,本文从初中语文写作教学入手,重点针对写作教学中情境教学的设计和应用进行了深度探究,全面引导学生对课程知识进行高效化探索,使学生语文写作能力得到进一步提升。
摘要:随着新课程标准的逐步实施,语文教学正经历一场由传统碎片化文本教学向大单元教学的历史性转变,大单元教学以其对语文要素的全面覆盖和对教学资源的广泛整合,成为培育学生语文素养的新路径。基于此,本文深入探讨了初中语文大单元教学的实施策略,旨在通过教学实践中的有效连接,满足新课标对语文教学的要求,致力于提升学生的学习效果,进一步促进其全面发展。本文将为大单元教学在初中语文课堂上的落实提供具体的策略指导。
摘要:“教一学一评”一致性是新课标对初中数学教学提出的明确要求,也是推进课程教学高效开展,培养学生素养的重要途径。这就要求教师对课程教学及学生学习的情况做出及时有效的评价,根据评价反馈调整教学策略,确保学生能够全面、深入地掌握数学知识,为学生的学习发展打下坚实的基础。由此,本文对初中数学“教一学一评”一致性策略进行研究,从明确教学目标、创新教学模式、规划评价标准等方面提出了相应的教学策略,以推进课程教学整体高效开展,为学生的学习发展奠基。
摘要:跨学科学习是我国义务教育新课标所倡导的一种极为重要的学习方式,已经成为学校教育改革和发展的新趋势和新热点,为学生综合能力的提升提供了一条新路径。在新课标的引领下,本文在分析跨学科学习的内涵和类型、理论依据和意义的基础上,简单构建了跨学科学习的实施思路,并呈现了基于此思路的跨学科学习活动案例加以说明,旨在提升学生的综合素养和综合能力,也为跨学科学习活动的设计与实施提供参考。
摘要:新课改背景下,道德与法治课堂更为关注学生成长需要,重视学生学习能力提升与核心素养培养。这与项目式学习提倡的真实任务、合作探究、个性评价的“做中学"学习方式不谋而合。本文将研究项目式学习模式在初中道德与法治课堂中的应用策略。文章分析了项目式学习的概念与特点,深入研究了初中道德与法治项目式学习模式应用价值,并结合实际案例提出具体应用策略,旨在通过引入项目式学习,促进学生高阶思维培养。
摘要:随着教育改革的不断深入,情感教育作为培养学生全面发展的重要组成部分,日益受到教育界的重视。初中道德与法治课程作为培养学生道德品质、法律意识和公民素养的关键学科,其教学内容与方法亟须创新,以适应新时代背景下学生发展的需求。情感教育渗透于道德与法治教学中,有助于丰富课程内容,增强教学效果,促进学生全面发展。但在实际教学中,情感教育的渗透效果不佳,影响学生积极情感的发展。基于此,本文分析了初中道德与法治教学中的情感教育渗透意义以及存在的问题,并提出了几点策略,以期为后期的教育实践活动提供参考。
摘要:历史解释素养的培育是初中历史教学的重要目标之一。这一素养具有主体性、价值性、叙述性等特点。结合初中学生整体的认知水平与思维特征,在对初中生开展历史解释素养培养时应坚持唯物史观的指导,突出学生主体地位,统筹其与历史学科其他素养间的关联,注重初高中教学衔接。历史解释素养培育策略探讨意在助力学生形成并清晰表达自己对历史的看法,切实提高学科素养,最终实现全面且持续的发展。
摘要:在物理学的教学过程中,深度学习与深刻理解对于学生迅速掌握物理知识、领会抽象概念至关重要。然而,仅仅依赖于外部表征的学习方法往往过于肤浅,无法引导学生构建起深入的知识结构。因此,在初中阶段的物理教学中,教师应当采用多样化的教学策略,以激发学生对物理知识的深入探究,并帮助他们建立起系统化、结构化的知识框架。
摘要:趣味化学实验宛如一把神奇的钥匙,能够开启初中学生探索化学奥秘的大门,在初中化学教学的广阔天地中占据着举足轻重的地位。它绝非仅仅是化学实验教学的点缀,而是切实有效地提升教学质量、激发学生学习兴趣的重要方式。本文展开趣味化学实验探究,为提升初中化学教学质量提供参考。
摘要:随着“双减"政策的深入实施,中学音乐教育作为素质教育的重要组成部分,面临新的发展机遇与挑战。本文旨在探讨在“双减"背景下,如何通过创新教学方法提升中学音乐教学质量,促进学生全面发展。本文首先分析了“双减"政策对中学音乐教学的影响,进而从教学理念、教学内容、教学方法、评价体系以及家校合作等方面提出了具体的创新策略,以期为中学音乐教学提供理论支持与实践指导。
摘要:在信息技术持续进步的当下,微课已广泛融入课堂教学。针对中职化学教学,合理运用微课构建翻转课堂模式,教师可在生动呈现化学知识点的同时,精准聚焦知识难点,强化教学互动环节,通过持续评价机制提升学生学习成效。本文先对中职化学教学中基于微课的翻转课堂实施价值展开简要分析,再深入探讨依托微课的翻转课堂在中职化学教学中的实践路径,以供参考。
摘要:在信息技术飞速发展的当下,数字化教学已成为教育领域变革的重要力量。中职英语教学面临着培养学生实用英语能力和职业素养的任务,数字化教学的有效运用为其带来了新的机遇和挑战。本文深入探讨了中职英语数字化教学的现状,分析了数字化教学在中职英语中的优势,如丰富教学资源、提升学习兴趣等,并结合实际案例阐述了其在课堂教学、课外学习等方面的应用策略,同时提出了实施过程中存在的问题及解决对策,旨在为中职英语教学的高质量发展提供有益的参考与借鉴,更好地满足新时代英语教学的要求。
摘要:本文以“球的体积与表面积探究”一课为例,研究基于问题驱动的“启发式十探究式”的教学方法,探讨信息技术与数学教学深度融合的教学模式。本课使用GeoGebra软件助力数学建模活动,构建充满活力的智慧课堂,为研究信息技术与数学教学深度融合提供了实证支持。
摘要:随着信息技术的快速发展,数字化技术已经深入教育领域的各个角落,开启了教育创新与转型的新篇章。初中语文作为培养学生语言文字运用能力和人文素养的重要学科,其写作教学在培养学生创新思维、提高综合素质方面具有不可替代的作用。然而,传统的写作教学往往局限于单一的语文学科,缺乏跨学科整合,难以满足新时代对人才培养的需求。本文探讨基于数字化技术的初中语文跨学科写作教学模式的构建,旨在通过融合不同学科的知识与方法,提升学生的写作能力和综合素养。文章首先分析了数字化技术与跨学科写作教学的融合背景及现状;其次,构建了基于数字化技术的初中语文跨学科写作教学模式,并提出了具体的实施策略与方法;再次,结合实践案例,探讨了该模式的应用效果;最后,对教学模式的效果进行了评估,并提出了改进建议。
摘要:为实现教育强省目标,贯彻落实省市“扩优提质"相关要求,含山一中成立管理团队,对口支援皖北宿州市灵壁第一初中。含山一中通过前期调研,明确目标,制定规划,以课题研究为抓手,通过教研团队共建、优质师资引领、教育理念同构等一系列具体措施,开展了大量细致的教育教学教研工作,推动对口帮扶初见成效。
摘要:在信息技术蓬勃发展的当下,初中语文整本书阅读教学的设计策略需深度探究。信息技术手段丰富多元,可成为优化教学的有力支撑。本文聚焦信息技术环境下初中语文整本书阅读教学策略。教师可借多媒体呈现精美图片、精彩视频,营造极具吸引力的阅读情境,激发学生阅读兴趣,助力构建阅读经验,多维度提升阅读鉴赏力;同时,依托信息技术搭建完善评价体系,弥补传统阅读评价短板,全方位夯实学生语文学科核心素养根基,推动初中语文阅读教学进阶升级。
摘要:智慧课堂是数字技术推动教育改革深入发展的主阵地,数字技术在教学中的常态化应用必须成为课堂变革的主旋律。智慧课堂主要是利用数字技术手段,通过建构智慧化、数字化的教学环境,实现教学资源共享、师生交流互动、个性化学习。传统课堂中教师无法及时了解学生的预习、学习、复习情况。本文研究如何利用智慧课堂十数字技术开展高中物理课堂教学实践,对学生课前、课中、课后学习情况进行实时分析和精准评估,探索高中物理教学应用智慧课堂的范式。
摘要:随着全球航空业的快速发展,中国对航空创新人才的需求日益增加。普通高中作为人才培养的基础阶段,承担着激发学生兴趣、培养学生基本技能和素养的重任。然而,航空创新人才的培养仅凭学校教育远远不够,家庭教育的配合至关重要。本文旨在探讨普通高中航空创新人才培养中家校合作的模式、策略及效果,以期为相关教育实践提供参考。通过文献综述、案例分析等方法,本文构建了家校合作培养航空创新人才的理论框架,并提出了具体实施策略。研究表明,家校合作能够显著提升学生的航空科学素养、创新能力和团队协作能力,对航空创新人才的培养具有积极意义。
摘要:教师要通过不断探索和创新来提升教学质量,努力为社会培养出优秀的技术人才。“双减”是国策,事关教育,影响着莘莘学子,也影响千万家庭。教师应开拓教学思维,创新教学方法,构建以学生为主的新型教学模式。测试的创新性讲评,是新型教学内容的一个重要环节,是衡量教师教学水准的一个重要指标,更是教师与家长交流的一个基础条件。在高质量完成测试讲评的同时,教师也不能忽视考试结果的连锁反应,要综合分析学生的连续测试结果,了解学生阶段学习状况,找到问题的症结,与家长形成合力,共同促进学生发展。