摘要:幼儿园师幼互动是幼儿教育中至关重要的一环,作为一种特殊的人际互动,其质量直接影响幼儿的学习、发展,以及幼儿园教育质量。本研究从教师评价视角出发,旨在探讨幼儿园师幼互动质量的自我评估现状。通过问卷调查、访谈、现场观察、作品分析等方法,收集教师对师幼互动质量的自我评估数据,并进行数据分析和讨论。研究发现,教师对师幼互动质量的自我评估分值普遍较高,存在一些问题和局限性。
摘要:基于项目化学习,创新小学语文创意写作教学,需要将“文学阅读与创意表达”任务群作为落实路径,使得项目化学习具有的激趣等作用充分发挥出来。本文以培养学生核心素养、促进学生创意表达为两大目标,探讨了项目化学习在小学语文创意写作教学当中具有的积极作用;结合部编版小学语文教材内容,认为“指向问题解决”"落实素材整合”“重视审美提升"是创意写作教学最为核心的三个要求;最后整合自身教学经验,形成了包括“关联学生实情,瞄准习作项目重点"等在内的具体教学策略。
摘要:弘扬雷锋精神是新时代加强社会主义精神文明建设的必然要求,对于培养德智体美劳全面发展的社会主义建设者和接班人具有重要意义。本文以小学德育工作为切入点,分析了传承雷锋精神对于培养小学生爱国主义情怀、集体主义观念和奉献精神的积极作用,并从课堂教学、实践活动、校园文化建设和构建长期激励机制四个方面,探讨了小学德育工作中传承雷锋精神的实践路径。小学阶段是学生道德品质形成的关键时期,把雷锋精神融入小学德育工作,对于引导学生树立正确的世界观、人生观、价值观,促进学生全面发展、健康成长意义重大。
摘要:随着《义务教育数学课程标准(2022年版)》将数学阅读能力纳入核心素养体系,数学教育逐渐从“解题训练"向“阅读赋能”转型。本研究以书香校园建设为背景,通过分析小学生数学阅读能力的现状与困境,结合新课标核心素养要求,提出通过环境浸润、资源整合、思维催化等策略构建数学阅读支持系统。研究发现,数学语言表达能力薄弱、阅读素养断层及教学体系不完善是当前主要问题,需通过数学阅读空间构建、跨学科整合训练及过程性评价体系优化加以突破。本研究为小学数学阅读教学改革提供了理论与实践参考。
摘要:随着新时代教育改革的不断深入,小学语文教学不仅承担着传授语言文字知识的职责,更肩负着培养学生社会主义核心价值观的重要使命。本研究围绕小学语文课程与思政教育的融合路径进行探讨,旨在构建一种有效的教学模式,以促进学生德智体美劳全面发展。通过文献综述和实证分析,本研究首先阐述了小学语文课程与思政教育融合的必要性和可行性,随后分析了当前小学语文教学中思政元素融入的现状和问题,最后提出了具体的融合策略和实施路径。研究发现,通过教材内容、教学方法和评价机制等方面的综合改革,可以有效地实现小学语文课程与思政教育的有机结合。
摘要:跨学科学习任务群是《义务教育语文课程标准(2022年版)》中的拓展型学习任务群,旨在引导学生在具体的语文实践活动中,结合多学科知识,发现并解决问题。在落实这一任务群教学时,要坚持语文本位,加强学科融合,注重评价渗透,真正提高学生的语言文字运用能力,发展学生的语文核心素养。
摘要:随着教育改革的不断深化,家校合作作为提升教育质量、促进学生全面发展的有效途径,日益受到社会各界的广泛关注。小学低年级作为学生识字习惯养成的关键时期,重要性不言而喻。本文旨在探讨家校合作模式下,如何有效培养小学低年级学生的识字习惯,通过理论分析与实践调研,揭示家校合作在识字教学中的融合现状,剖析存在的问题,并提出针对性的建议。研究表明,需发挥家长作用、建立有效沟通机制、创新教学方法,并强化合作意识,从而共同促进学生识字习惯养成,为其终身学习奠定基础。
摘要:部编版小学低年级语文教材具有插图丰富的特点,很好地迎合了低年级小学生想象力丰富、情感细腻这一现实学情。不过在低年级语文教学中,仅依靠教材当中插图阐释文字内容,还无法帮助小学生形成较为连贯的画面感,不利于他们形象思维的发展。因此,有必要引入绘本,将其与课文阅读融合起来。本文在这种背景下,讨论了低年级语文阅读与绘本融合的价值意蕴,分析了当前低年级小学语文绘本融合阅读开展的现实情况,并结合自身教学经验给出了包括图文结合、角色表演、读写结合、过程反馈在内的具体策略。
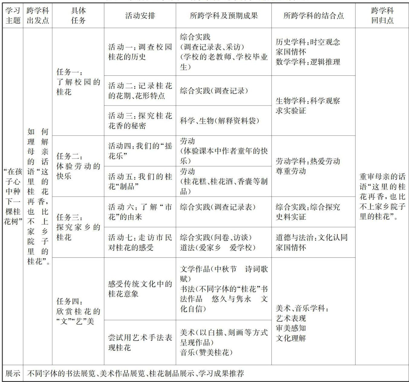
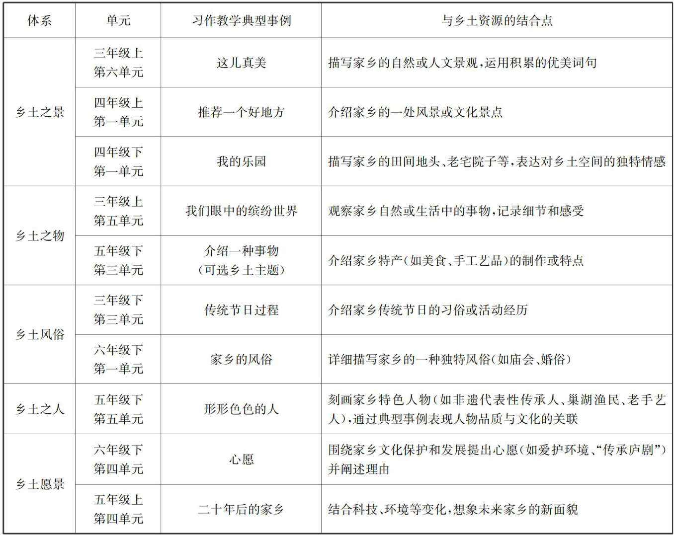
摘要:《义务教育语文课程标准(2022年版)》指出,语文课程要调动多元主体,丰富课程资源类型。乡土文化是习作教学的重要资源库,既能为学生提供真实可感的写作素材,还可以增强学生对乡土文化的认同感、自豪感,进一步推动中华优秀传统文化的传承与发展。本文遵循《义务教育语文课程标准(2022年版)》指导要求,在系统梳理乡土文化的基础上,探索将其融入小学语文习作教学的具体实践。
摘要:为了探寻文学阅读与创意表达任务群在小学语文读写结合教学当中的具体应用路径,本文简要介绍了文学阅读与创意表达任务群在小学语文读写结合教学中的应用价值;讨论了文学阅读与创意表达任务群在小学语文读写结合教学中应用的基础要点;结合部编版小学语文教材内容,形成了创设趣味读写情境、组织多元读写活动、设置分层读写任务、转变读写评价机制在内的具体实践方案。最终目的是让文学阅读与创意表达任务群服务于小学语文读写结合教学,为小学生文化自信、语言运用、逻辑思维、审美创造等能力与品质的提升作出卓越贡献。
摘要:本文探讨任务驱动策略在小学数学教学中应用的重要性,阐述了任务驱动策略在契合新课标要求、培养学生学科核心素养及拓展教与学方式等方面的重要作用,详细分析了任务驱动策略在小学数学教学中的具体应用:创设情境,提出任务;趣味任务,激发兴趣;小组合作,自主探索;探究任务,深度学习。任务驱动策略不仅能有效激发学生的学习兴趣,还能培养他们的自主探究能力和团队合作精神。
摘要:数学建模是培养学生数学素养、提高学生数学能力的重要途径。但目前在小学数学课堂教学中,数学建模的应用还存在一些问题,如教师对数学建模认识不足、数学建模活动设计局限性大、评价体系有待完善等。为了促进数学建模在小学数学课堂教学中的有效落实,需要遵循问题情境原则、自主探究原则和交流合作原则,并从加强教师数学建模教学能力培养、优化数学建模活动设计、构建多元化评价体系等方面入手,切实提高小学数学课堂教学质量。
摘要:本文立足于促进学生数学核心素养的全面发展,以北师大版小学数学“平移与平行”一课为例,剖析当前小学数学课堂教学中提问存在的普遍问题,结合具体情况,提出课堂提问的原则,并详细阐述基于上述原则的提问策略,包括巧设疑问、创设情境、加强课前准备等,促使课堂提问成为激活学生思维、深化知识理解、促进能力发展的有效手段,为小学数学教学的优化提供实践参考。
摘要:数学实验是学生开展深度探究学习、建构数学知识体系、发展数学核心素养的有效方式。教学中,教师可通过优化数学教学形式、精心设置课堂提问、重视数学探究体验、培养独立思考习惯、加强实际操作练习、注重教学反思评价等策略,引领学生深度学习,推动其数学认知向深层次迈进,助力学生数学学习能力及核心素质全面提升。
摘要:《义务教育英语课程标准(2022年版)》(以下简称《课标》)指出,要提升学生思维品质,就要逐步发展学生的逻辑思维、辩证思维、批判性思维和创新思维。发展学生思维能力在学生核心素养培养过程中处于核心地位。本文以沪教版牛津小学英语故事A toothlesstiger为例,探讨如何在小学英语故事教学中发展学生的思维能力,多方面促进学生逻辑思维、批判性思维和创新思维能力提升,帮助他们培养终身的学习兴趣和自主学习能力。
摘要:在小学英语教学中,绘本阅读是简单有效的教学资源。单元主题学习与绘本阅读教学相结合,有助于教师帮助学生更好地掌握单元主题中的有关知识,巩固和拓展单元学习。本文结合小学英语绘本阅读教学的具体案例,探讨了在课堂上如何开展绘本阅读教学活动,促进学生的英语学习,巩固提高阅读教学成效,从而实现培养学生核心素养的目标。
摘要:随着英语教学改革的全面推进,传统英语教学中的作业设计面临诸多挑战,不能满足教学改革的要求。传统小学英语作业单调且枯燥,缺乏互动性,导致小学生很难对英语学习产生浓厚的兴趣,英语基础能力得不到锻炼。本文根据以上问题,结合人教版三年级起点的英语教材,探讨了小学英语作业设计的创新措施,并分析了如何提高学生的学习兴趣。
摘要:科学课程旨在培养学生核心素养,重点在于帮助学生逐步形成适应个人终身发展和社会发展所需要的正确价值观、必备品格和关键能力。科学核心素养是科学课程育人价值的集中体现,包括科学观念、科学思维、探究实践、态度责任等方面。开展探究式教学,可以融合多个学科,引导学生以多元化的思维认识世界,以自己所掌握的科学知识来充分思考研究问题,并借助实验来解决问题,实现科学核心素养的培养目标。
摘要:在体育教学中引入体育游戏,是一种新颖创新的教学模式。本研究基于建构主义理论和游戏化学习理念,探讨体育游戏在小学阶段促进学生运动参与、提升教学质量的实施路径。希望能够以此实现对学生学习积极性的进一步提升,促使学生的体育技能、身体素质等方面都能够在课堂学习中得到更好的锻炼。
摘要:近年来,幼儿教育日益受到人们的重视。但是,在我国农村地区,幼儿园教育小学化现象尤为严重,引起了社会的关注。幼儿教育小学化不仅违背了幼儿身心发展规律,更影响了幼儿教育的健康发展。本文首先分析了农村幼儿园教育小学化倾向的现状及原因,然后提出了相应的解决策略,以期促进农村幼儿教育的健康发展。
摘要:户外游戏作为新兴教学手段,契合幼儿亲近自然的天性与游戏需要,激发了幼儿自主探索的愿望。本文以全域教育理念为指导,借鉴陶行知“做中学”,突出亲身体验和直接经验,对幼小衔接中户外游戏的重要性进行了深度发掘,分析了现阶段存在的种种问题。为此,本文提出了一系列利用户外游戏助力幼小衔接的策略,旨在帮助教师让幼儿更加顺利地从幼儿园过渡到小学。
摘要:科学区材料投放对于大班幼儿能力的培养和提升具有重要的意义。本文分析了班级科学区材料投放的现状和问题,探索了以“儿童的视角”为基本理念的科学区材料投放策略,并总结了“儿童的视角”下大班科学区材料投放的实践经验。教师应鼓励幼儿自主参与材料投放活动,针对材料投放提出自己的问题和设想,并根据自已的立场和需要,自主规划、投放、使用材料,从而激发幼儿的好奇心和探究欲望,培养幼儿自主探究能力,促进幼儿深度学习。
摘要:民间体育游戏在幼儿体能训练中具有重要的应用意义。通过参与民间体育游戏,幼儿可以在锻炼身体的同时培养团队合作意识、提升心肺功能和协调能力。这些游戏不仅能够促进幼儿的身体素质全面提升,还有助于激发他们对体育运动的兴趣,为健康生活打下良好基础。因此,民间体育游戏在幼儿体能训练中发挥着积极而不可或缺的作用。
摘要:充分运用优秀的红色文化教育资源开展爱国主义红色思想教育活动,可以使学龄前孩子学习并继承红色基因,对孩子的健康成长有着积极意义。我们应在幼儿园中积极创设红色教育环境,加强红色家园共育,让红色精神的种子深深地植根于幼儿的幼小心灵,促进其成长成才。
摘要:在当前新课改背景下,小学英语对话教学面临着提升学生核心素养与构建高效课堂的双重挑战,而智慧课堂作为信息技术与学科教学深度融合的新型课堂形态,为小学英语对话教学提供了新路径。智慧课堂可以创设生动真实的对话环境,满足多样化教学需求,以及开展个性化的学习与评估,对小学英语对话教学具有重要意义。基于智慧课堂的小学英语对话教学策略包括:创设生动情境,激发对话兴趣;实现个性教学,突破学习难点;搭建互动平台,提升交流能力;及时反馈评价,促进教学相长。
摘要:微课主要是由视频、文字、图片和动画等构成的教学短视频。将微课有机地融入小学数学课堂教学,根据实际教学需求和目标,引导学生进行学习,能取得良好的效果。微课的设计和使用能够提升教学的多样性和灵活性,使学生更主动、积极地参与学习。
摘要:在教育数字化的浪潮席卷下,人工智能技术在学前教育领域的应用逐步深入,成为一股不可忽视的力量。本文从数字化的视角,深入挖掘了人工智能技术在学前教育中的巨大应用价值,并据此提出了切实可行的应用策略,以期推动人工智能技术在学前教育领域实现更广泛的发展与应用,从而为幼儿带来极为丰富和个性化的学习体验。
摘要:跨学科学习作为《义务教育语文课程标准(2022年版)》拓展型学习任务群之一,旨在通过学科融合促进学生全面发展。然而,在实践中面临教师理解不深、内容整合难、评价体系不完善等挑战。为解决这些问题,本文建议优化教学内容、创新教学方法、构建多元化评价体系。未来,将持续深化研究与实践,探索更高效的教学模式,携手教育工作者共促小学语文跨学科学习发展,为学生成长铺就宽广道路。
摘要:根据《义务教育数学课程标准(2022年版)》的要求,教师要聚焦学科核心素养,从单元整体的视角出发,实施结构化教学,促进学生深入理解数学核心概念的本质。“周长”属于小学数学“图形与几何”领域“图形的认识与测量”部分的重要概念。本文以“认识周长”一课为例,教学中突出学生实践操作,积累活动经验,帮助学生理解周长概念的本质,培养学生的量感和空间观念。
摘要:在新时代教育背景下,学生科学素养的培育已成为学校教育的重要目标之一。在小学各科教学中,挖掘教学内容中的科学元素,设计学科融合型的项目式作业,能有效提升学生的科学素养和创新能力。通过梳理教材设计作业、联系生活进行学科融合、实施项目积累科学经验、辨析方案培育科学思维、展示交流多元评价等五个维度,构建融合型项目式作业设计新路径,能激发他们的科学兴趣和参与热情,有效培养学生的科学思维,提升学生的科学素养。
摘要:本文探讨了小学数学主题图书馆角落的设计与实践,分析了其对学生数学兴趣、思维能力和自主学习的促进作用,并提出了相应的优化策略,旨在探讨通过数学主题图书馆角落的有效设计,激发学生的学习动力,促进个性化与协作学习。
摘要:创新是人类进步的动力和源泉。自制教具是教师在数学教学中培养学生创新意识和能力的有效策略。文章分析了自制教具对培养小学生数学创新能力的促进作用,提出以“具”促“创"理念,详细阐述了运用自制教具来培养学生创新能力的具体策略,以及在小学数学课堂中的实施方法与建议。通过案例研究和行动总结,探索了用自制教具来培养和提升小学生数学创新能力的具体方式,为小学教师更好地落实素质教育目标、提升学生的自主学习及创新能力提供了方向指引和策略支持。
摘要:本研究基于“五育融合"的教育理念,探讨了幼儿园劳动教育在“四园协同”(幼儿园、家园、社园、田园)机制下的实践路径与成效,旨在培养幼儿的劳动观念、技能、习惯及创新精神,实现德智体美劳全面发展。本研究采用行动研究法,结合实地考察、专家引领、家园合作等多种策略,对劳动教育的实施进行了深入探索,构建了一套适用于幼儿园的劳动教育体系,以期为幼儿劳动教育的深化改革提供参考。
摘要:本文通过分析小学语文教材中革命文化主题文本,深入探讨革命文化在小学语文教学中的重要性,并提出结合多媒体技术、抓住关键语句、跨学科知识整合、思辨交流及开展实践活动等创新教学策略,旨在实现学生掌握基础知识、获得情感价值体验和提升实践能力的教学目标,进一步强调革命文化在培养学生爱国情怀、历史责任感和民族精神方面的独特价值。
摘要:《中国教育现代化2035》明确提出加快信息化时代教育变革的战略任务。建设智能化校园,统筹建设一体化智能化教学、管理与服务平台,利用现代技术加快推动人才培养模式改革,建立数字教育资源共建共享机制,是现代化教育发展的趋势和要求。建设高效共享的幼儿园数字资源库与幼儿园教师专业水平、园所质量和幼儿发展紧密相关,也是顺应时代发展的需求。本研究以合肥幼儿师范教育中心(原合肥幼教集团)为例,基于课题研究去探讨幼儿园数字资源库的构建与应用。
摘要:推进幼儿园与小学科学衔接,需遵循儿童身心发展规律和教育规律,深化基础教育课程改革,建立幼儿园与小学科学衔接的长效机制,全面提高教育质量,促进儿童德智体美劳全面发展和身心健康成长。近年来,庐江县幼儿教育集团与庐江县城区小学双向联动,聚焦“幼小衔接”,精准把脉,研制策略,深入实践,积极推动幼儿园与小学双向、科学、有效衔接,取得了良好的育人成效。
摘要:胥坝,作为安徽省举重之乡和传统举重学校所在地,其“胥坝小小举重队”历经十五年磨砺,成果斐然。在当前国家大力推动体育与教育融合的背景下,可借鉴胥坝小小举重队的发展经验。本文深入探讨了举重项目在小学课后服务教育中的实施策略及其成效。研究发现,举重项目不仅为小学生提供了科学有效的身体锻炼途径,显著提升了他们的身体素质,而且锻炼了其自信心和团队合作精神。从教育学角度而言,举重项目的融入进一步培养了学生们面对困难时的坚韧与毅力,并通过比赛和评比的形式,激发了他们积极向上的竞争意识和批判性思维能力,从而促进了小学生的全面发展。
摘要:已有研究表明社会情感能力的提升对儿童的数学思维、认知能力和语言表达都有正向影响,在教学实践中却发现每个班总有部分幼儿的社会情感能力较差,如何有效提升幼儿的社会情感能力是值得深思的问题。教育戏剧是一种运用戏剧表演实现教育目标的情境体验式学习方式,其符合儿童在游戏中学习的身心特点。本文通过运用教育戏剧提升幼儿社会情感能力的行动研究,在实践反思中总结提炼出在幼儿园中实施教育戏剧五步走的策略,以期为一线幼儿教师开展教育戏剧教学提供实践参考。
摘要:小学低年级新生入学适应不良,感统失调,其产生原因与成长环境、家庭教育及缺少规范的学前教育有很大关系,而家校之间联合共育,共同实施感统训练,搭建良好的成长环境,运用认知行为疗法等,能较好地解决学生的入学适应不良问题。
摘要:本文深入探讨了绘画艺术在小学生命教育中的实践应用。通过分析绘画艺术作为情感表达媒介的特质,阐述其在促进情感抒发、增强生命感悟等方面的独特价值和潜力。结合具体实践案例,讲述了绘画活动如何帮助学生建立积极的生命观,提升自我认知与情感管理能力,进而促进他们全面发展。