摘要:危险化学品火灾具有突发性强、破坏性大、救援难度高等特点,对人民群众生命财产安全和社会稳定构成严重威胁。本文从危险化学品火灾的特点出发,分析其危害性,探讨消防安全管理措施与应急救援策略,并结合国内外典型案例,提出优化防护措施的建议,以提高危险化学品火灾的预防和处置能力。
摘要:随着民宿酒店迅速兴起,其消防安全问题也日益突出。部分民宿酒店位于居民区或混合用途区域,建筑条件复杂,常存在消防设施不足、布局不规范等隐患。加之其经营模式多样、规模不一,传统的消防管理手段难以适配实际需求。在此背景下,亟须构建与民宿酒店特点相契合的安全管控体系。本文围绕民宿酒店消防安全与建筑改造的协同管理展开探讨,旨在为行业实践与监管优化提供理论支撑与改进路径。
摘要:高原高寒地区的火灾行为具有环境条件与可燃物特性高度耦合的特殊性。本文系统分析了该区域火场的温度分布与火灾蔓延路径特征,剖析了现有防控模式中存在的主要问题,并据此提出了有针对性的优化方案,以期为高原高寒地区的火灾防灾减灾工作提供理论依据。
摘要:随着城市更新战略的深入推进,老旧小区的消防改造升级已成为筑牢城市安全韧性、保障社会和谐稳定的必然选择。本文基于城市更新背景,系统分析老旧小区消防安全现状,深入剖析其存在的消防规划不足、设施设备老化、管理责任缺位及居民安全素养薄弱等突出问题,并提出强化规划引领、创新投入机制、推进科技赋能、完善管理体系、培育安全文化等对策,以期为推动老旧小区消防改造、推进城市安全与高质量发展提供理论参考。
摘要:非煤矿山消防安全事故易触发连锁性灾难,严重威胁人员生命安全与生产系统稳定运行。本文聚焦作业环境、设备设施、管理体系、人员行为及应急准备五个核心维度,系统解析火灾隐患成因及其防控关键难点。针对地下开采空间中可燃气体积聚、露天矿区高温与静电引火、设备异常能量释放、制度执行漏洞以及人员操作失误等突出问题,提出环境参数动态干预、设备本质安全设计、管理体系数字化闭环、行为规范引导与应急能力强化等系列策略。在此基础上,构建“识别-评估-控制-保障”四位一体的技术与管理融合体系,为非煤矿山消防安全治理提供系统性的解决方案,助力企业实现对火险隐患的精准防控与安全管理效能的全面提升。
摘要:消防安全管理是博物馆管理的重要内容,事关文物安全和人员安全。受建筑结构复杂、展陈空间封闭、人员密集等因素的影响,博物馆消防安全管理面临诸多难题。探索科学的管理策略,对提升博物馆消防安全管理水平至关重要。本文在梳理博物馆消防安全管理内容的基础上,明确了消防安全管理的难点,提出相应的消防安全管理策略,旨在为博物馆消防安全管理工作的开展提供参考。
摘要:森林资源是维护生态平衡、实现可持续发展的关键自然资产,当前正面临日益严峻的火灾威胁。传统资源配置模式因存在结构性失衡与动态响应能力不足等问题,难以适应新时代森林火灾的复杂性与不确定性。因此,森林防火部门亟须将人工智能预测、遥感监测、物联网等智能技术融入防火工作,推动防火体系向智能化方向转型。这一转型不仅是技术层面的升级,还是防火理念与工作模式的深刻变革,将为生态文明建设提供坚实支撑。本文系统地探讨数据分析技术支持下的森林防火资源配置核心问题,并对优化策略与实施路径展开初步分析,以期为森林防火部门的相关工作提供参考。
摘要:消防安全管理是维护社会和谐稳定、保障人民群众生命财产安全的重要基础性工作。近年来,电气火灾已成为各类火灾中发生频率最高的类型,加强对用电行为与电力设备的实时监测和系统管理,可有效遏制火灾事故发生,提升消防安全管理的整体效能。本文系统分析了智能用电监测在消防安全管理中的关键作用,并从监测系统架构设计、数据治理与模型构建、运维闭环机制建设等方面,深入探讨了其在消防安全管理中的具体应用路径,以期为消防安全管理工作提供新思路,增强用电数据在实际场景中的应用效果。
摘要:在国家应急管理体系改革背景下,消防救援能力提升作为应急救援力量建设的核心内容,已成为提升灾害应对效能的关键议题。本文基于应急救援力量建设规划的顶层设计,分析消防救援能力建设的现状与面临的挑战,构建“需求导向-资源整合-能力评估-动态优化"的闭环优化模型。研究表明,通过灾害风险图谱构建、装备智能配置、多主体协同机制创新及数字化指挥系统建设等路径,可有效提升消防救援的精准性与高效性,从而为“全灾种、大应急”背景下的消防救援能力系统性提升提供了理论框架与实践路径。
摘要:消防员在紧急救援任务中面临的高风险环境易引发显著的心理应激反应,这种反应对灭火效率具有双重影响。本文分析消防员应激心理的概念与分类,明确积极应激心理(如高度警觉、快速决策)与消极应激心理(如过度焦虑、行动迟缓)的差异。深入探讨紧急情况下心理应激行为的成因,包括环境复杂性(高温、浓烟、有毒气体)、救援时间压力及潜在爆炸风险等。研究表明,积极心理应激行为可提升灭火效率,而消极反应会阻碍救援进程,甚至导致操作失误。同时,强调应系统提升消防员的心理适应与抗压能力,通过加强应激行为科学认知、强化心理韧性训练、增加实景化模拟演练频次等策略,全面提高消防员心理素质,为高效完成灭火救援任务奠定坚实的心理基础。
摘要:随着社会经济的迅猛发展与城市化进程的加速推进,各类灾害事故呈现复杂性、多样性和高发性特征,而基层消防站作为灭火救援的一线力量,其作战训练效能直接关乎人民群众生命财产安全和社会稳定大局。然而,基层消防站灭火救援作战训练效能受到人员、装备、管理、训练环境等因素的影响。因此,本文提出多维度的效能提升策略,旨在提高基层消防站应对灾害的能力,为保障社会安全、稳定提供有力支撑。
摘要:高校作为人员高度密集、空间结构复杂、功能多元的特殊场所,一旦发生火灾,极易引发重大安全事故。微型消防站作为高校消防安全体系中的前沿处置力量,在火灾初期的快速扑救与应急响应中具有不可替代的作用。然而,当前高校微型消防站普遍面临专业队伍不稳定、装备配置不完善、响应机制不顺畅等现实挑战。本文围绕队伍建设、装备升级、训练机制与制度保障四个核心维度,系统探索其应急处置能力的提升路径与多部门协同机制,以期为构建高效、专业的高校消防应急体系提供理论参考与实践指引。
摘要:为有效破解基层消防灭火救援战斗力的现实困境,全面提升应对复杂灾害事故的实战能力,本文系统剖析当前基层消防队伍存在的关键问题,并提出一套科学化、系统化的改进路径。研究立足于基层消防实战需求,深入挖掘制约战斗力生成的核心因素,以理论指导实践,明确能力建设方向。通过文献分析与基层运行逻辑推演相结合的研究方法,从装备配置、人员培训、指挥体系及协同机制四个维度,梳理出普遍存在的结构性短板。在此基础上,有针对性地提出装备全周期管理、模块化与实战化训练体系构建、智能化指挥平台升级和多部门标准化联动机制四项关键对策。研究表明,系统推进上述举措能够显著提升资源利用效率与应急响应效能,重塑基层灭火救援核心能力,推动灭火救援体系向专业化、高效化方向持续发展。
摘要:消防救援技术专业作为培养消防领域应用型技术人才的重要平台,是我国消防力量体系发展的关键支撑,也是国家综合性消防救援队伍与应急管理体系建设的核心组成部分,直接服务于各类突发事件的防范与处置工作。为推进该专业的建设与人才培养,满足社会对高素质消防救援技术人才的迫切需求,有必要深入理解该专业的学科性质与实践价值,客观分析当前人才供需现状及存在的问题,并提出应对策略。具体可通过开发实战导向的专业教材、建设高水平实训基地、促进跨部门协同与资源共享、加强师资队伍建设等途径,全面提升人才培养质量,为新时代消防救援事业提供坚实的人才保障。
摘要:随着自动化控制水平的不断提高,电动阀在消防系统中的应用越来越广泛。在消防系统中,电动阀主要作用是将清水和泡沫及时、准确地输送到指定位置,确保能快速完成消防灭火处置,其运行稳定性直接影响整个消防系统的可靠性。本文结合消防电动阀在实际运行中发生的典型故障问题,从结构原理出发,分析其产生原因,并提出可行的排查及预防对策,为类似设备的运行管理提供参考。
摘要:智能化消防装备集智能感知、信息处理与自主行动于一体,正推动灭火救援模式发生深刻变革。本文系统地梳理了智能化消防装备的技术特征与主要类型,重点分析其在提升火情侦察精度与时效性、增强指挥决策科学性、优化救援资源调配以及提升复杂环境下的作业能力等方面对灭火救援效能的整体影响。实践表明,通过多光谱传感器实时捕捉火场温度梯度分布,并依托5G网络实现装备间高带宽协同通信,可显著缩短灾情响应与处置周期。针对当前装备升级过程中存在的技术瓶颈突出、指挥系统融合困难、跨部门协同机制不畅及技术标准体系不完善等现实挑战,提出具有针对性的解决路径,以期为我国智能化消防装备的体系化建设与实战化应用提供理论参考与实践指引。
摘要:高层建筑火灾救援长期面临作业空间局促、装备效能难以充分发挥等现实挑战。本文聚焦关键救援装备的性能优化路径,从材料技术革新、智能化系统集成、动力系统升级与模块化结构设计四个维度提出改进对策。具体措施包括采用碳纤维复合材料以降低装备自重、引入多源传感器融合技术以增强环境感知与适应性以及集成新能源技术以提升持续作业能力。本文旨在系统性提升救援装备的轻量化水平、复杂环境适应性及长时间作业续航能力,以期为消防装备的技术创新提供理论支撑,并为构建与高层建筑火灾救援需求相匹配的现代化装备体系提供实践参考。
摘要:随着电力行业的飞速发展,变电站作为电力系统的关键枢纽,其设备的消防安全至关重要。传统灭火材料在应对变电站复杂的火灾场景时存在一定的局限性,新型灭火材料的研发与应用成为提升变电站消防安全水平的重要途径。本文深入探讨了多种新型灭火材料在变电站设备消防中的应用,分析了其灭火原理、性能优势以及实际应用案例,旨在为变电站消防安全问题提供更有效的解决方案,保障电力系统稳定运行。
摘要:在城市化进程中,各类建筑数量日益增多,建筑面临的消防安全挑战日益凸显。在建筑电气设计中,合理运用消防配电和火灾自动报警系统,对于保障建筑消防安全、提高建筑运行的稳定性具有重要作用。本文从实际情况出发,阐述了常见的消防配电方式,分析了建筑电气设计存在的消防配电问题,并提出了建筑电气设计中消防配电和火灾自动报警系统的具体运用策略,为相关实践提供参考。
摘要:消防车登高操作场地作为建筑火灾扑救中的核心救援设施,是举高消防车开展灭火作业与人员疏散的关键依托。其设计质量直接影响火灾救援效率与人员生命安全。本文从设计规范基础、关键技术参数、常见问题与优化路径三方面展开分析,旨在为建筑消防设计提供实践参考。
摘要:消防安全是保障人民群众生命财产安全的基础与前提,而消防水系统的可靠运行是消防安全的关键环节。确保消防水系统安全,核心在于维持消防水箱(水池)的水量充足、消防管网压力稳定,以满足对消火栓有效射程和自动喷淋系统覆盖范围的要求。智慧消防管网监测系统基于传感器、物联网等现代信息技术,能够对消防水箱水位、管网压力、信号阀状态等关键参数进行实时采集与监控,从而为消防安全提供动态、精准的数据支撑与预警保障。本文围绕智慧消防管网监控系统在高校运维环境下的标准化实践展开研究,系统闸述该体系的整体架构与核心功能,并结合实际案例,对系统建设、数据互通与运维管理等方面的标准化路径进行深入探讨,以期为同类场景下的智慧消防系统建设提供参考。
摘要:煤矿采空区防灭火是保障煤矿安全生产的关键环节。钻孔灌浆技术作为已广泛应用在煤矿采空区防灭火中的手段,可通过覆盖隔氧、降温散热、填充堵漏、化学抑制等防灭火原理实现防灭火的目的。本文简要介绍钻孔灌浆技术防灭火的原理,阐述不同灌浆材料的性能特点,并结合其钻孔布置、参数设计、施工工艺等内容,探究该技术在煤矿采空区防灭火中的具体应用,为煤矿安全生产提供实践与理论支撑。
摘要:随着城市化进程的加快与建筑密度的增加,火灾事故的频发对人民群众生命财产安全构成严重威胁。传统的消防预警手段在响应速度、覆盖广度和信息集成等方面存在明显不足,难以满足现代城市公共安全需求。物联网技术的兴起为消防预警系统的智能化升级提供了新契机。本文围绕智能消防预警系统的构建,探讨了基于物联网技术的系统架构设计、关键功能模块、通信方式以及数据处理流程。在系统实现方面,提出了集成多种传感器节点的预警终端,通过无线传输与云平台实时交互,实现对火灾隐患的早发现、实时报警、远程监控与联动控制。该系统具备响应迅速、信息精确、管理高效等优势,在提升城市消防管理智能化水平、降低火灾风险方面具有广阔的应用前景。
摘要:随着城市化进程的不断加快,超高层建筑数量持续增长,其防火安全问题日益受到社会关注。防火工程的施工质量直接决定了建筑的整体安全性能与火灾应急能力,是保障超高层建筑安全运营的关键环节。本文聚焦超高层建筑防火施工的关键环节,系统剖析当前存在的常见问题与质量控制难点,重点探究防火分隔构造、材料合规选用、安装工艺精度等核心控制技术,并结合典型工程案例,提出有效的质量管理措施,以期为提升超高层建筑防火工程施工质量提供有益参考与实践借鉴。
摘要:随着我国经济的持续发展,各行业对煤炭资源的需求保持稳定增长。沿空留巷技术作为煤矿开采的重要工艺,在提升资源回收率、降低巷道掘进成本方面具有显著优势。然而,该技术应用过程中工作面火灾风险不容忽视,一旦发生火情,不仅会造成严重的设备损坏与生产中断,还直接威胁井下作业人员的生命安全。本文系统分析煤矿井下火灾的形成机制,梳理工作面防火关键技术,剖析当前防灭火工作中存在的突出问题,并展望未来的技术发展方向,旨在为提升沿空留巷工作面火灾防控水平、实现安全与效益的统一提供理论参考。
摘要:随着全球对清洁能源需求的持续增长,风力发电产业呈现迅猛发展态势,风力发电机组的数量不断攀升。在风力发电检修维护技改过程中,消防安全问题逐渐成为制约行业安全、稳定发展的关键因素。本文聚焦风力发电检修维护技改中的消防技术创新,探讨传统消防技术在该领域存在的局限性。在此基础上,有针对性地提出一系列消防技术创新措施,涵盖新型火灾探测器的应用、智能灭火系统的研发以及消防应急预案的优化等。同时,对未来风力发电检修维护技改中的消防技术发展趋势进行展望,旨在为提升风力发电产业的消防安全水平、推动其可持续发展提供理论支持与实践参考。
摘要:厚煤层是煤矿开采中的常见煤层类型,其开采作业常面临复杂的地质与生产环境,在多种致灾因素耦合作用下易诱发火灾事故。因此,煤矿企业需高度重视防灭火工作,并依据实际条件合理选用适用的防灭火技术,以保障煤炭开采安全。本文针对复杂环境下厚煤层开采的特点,系统地提出了包括自然发火预测、阻化剂防治、惰性气体防灭火等在内的多项技术措施,旨在有效控制厚煤层开采过程中的火灾风险,提升矿井安全保障水平。
摘要:在当前城市轨道交通体系日趋复杂、运行负载持续增长的背景下,地铁隧道火灾的防控问题日益凸显。特别是在火灾发生的初期阶段,如何有效调控烟气扩散并保障人员安全疏散,已成为提升应急消防响应效能的关键所在。本文聚焦地铁隧道火灾场景下的消防排烟应急调控问题,从火灾蔓延路径的不确定性、人工响应的滞后性等难点出发,系统分析了人工智能技术在火灾识别、动态控制与风险评估等方面的响应逻辑与作用机制,同时围绕系统推广过程中面临的标准化设计、平台集成、评估体系构建及实战演练等核心环节,提出了具有可行性的实施路径。
摘要:本文以某火电厂典型消防区域为研究对象,采用BIM三维建模与CFD/FDS耦合仿真相结合的方法,系统开展了火焰蔓延速度、烟气浓度、最高温度及烟气扩散半径四项关键指标的风险评估与防控技术研究。在方法设计上,构建了网格精度达 0.5m 的BIM精细化模型,并设置五种典型火灾工况进行模拟分析。仿真结果表明,火焰蔓延速度为0.38m/s-0.60m/s ,烟气浓度为 8.0%-18.1% ,最高温度介于 760°C-950°C 之间,烟气扩散半径为 2.6m-4.1m 。基于上述结果,在现场实施了有针对性的防控措施,包括加装耐火隔离板、可调风速挡板、细水雾喷淋系统及多级排烟装置。经 20min 实际监测,四项指标分别平均降低 31%53%.15% 和 35% ,测量误差均控制在 ±5% 范围内。研究表明,所建立的BIM-CFD/FDS耦合模型与配套施工措施准确、可行,可为火电类企业消防区域的动态风险评估与精准防控提供科学依据与实践参考。
摘要:随着城市更新和建筑功能调整的不断推进,既有建筑在使用功能、空间布局及安全要求方面面临新的挑战。防火分区作为建筑防火体系的重要组成,其合理调整对保障建筑安全、优化空间利用及满足法规要求具有重要意义。本文结合既有建筑改造实践,系统分析防火分区的设计原则、调整依据及可行性设计方法,提出了分区划分优化、隔断与疏散通道布置策略,并通过具体改造案例验证了调整方案的可行性与效果。研究表明,科学的防火分区调整不仅提升了建筑整体防火性能,还优化了空间功能布局,为既有建筑改造提供了技术参考和实施路径。
摘要:建筑工程施工阶段的火灾隐患呈现高频发、多样化、隐蔽性强的特征。本文通过对典型施工现场火灾事故的原因剖析,明确了易燃材料堆放不规范、临时用电布置杂乱、动火作业管理缺失以及人员消防意识薄弱等关键隐患点,在此基础上构建了融合风险分级、动态巡查与信息化监控的排查方法体系,结合移动终端巡检、视频监控联动和火情预警机制,有效地提升了隐患排查的精准度和响应效率,为施工防火管理提供了有力的技术支持。
摘要:本文重点分析高层建筑消防安全问题如何通过破坏疏散路径的完整性、削弱消防设施效能、降低组织响应能力等途径,导致可用安全疏散时间(ASET)缩短、所需安全疏散时间(RSET)延长,进而加剧疏散风险。在此基础上,从“环境优化-动态管控-能力提升-场景适配”四个维度,提出系统性疏散策略,具体包括通过优化防火分隔与部署智能疏散引导系统以延长ASET;实施分级预警与动态路径调控以缩短RSET;强化责任落实与情景化演练以提升组织效能;针对特殊使用场景制定差异化疏散方案,以全面提升高层建筑的人员疏散安全保障能力。
摘要:针对高层建筑火灾风险高、人员疏散难度大等突出问题,本文旨在从设计、材料、施工及管理等环节系统提升建筑防火性能。在设计中,应优化防火分区与疏散路径布局,合理选用耐火性能优良的新型建筑材料,并对关键连接节点进行专项防火处理。在施工阶段,可引入智能监测技术,对动火作业区、电气线路敷设区等重点部位实施实时监控与隐患预警,有效减少人为操作失误。同时,应加强对施工人员的防火安全技能培训,严格执行标准化作业流程,全面提升施工质量与现场安全管理水平。通过上述多维度措施的协同实施,可显著降低高层建筑火灾发生概率,切实保障建筑结构安全与人员生命财产安全。
摘要:高层住宅建筑因体量庞大、人口密集等特点,防火安全设计面临火灾荷载大、烟气蔓延快、疏散救援难等挑战。本文分析其共性问题,如防火分隔漏洞、疏散设施不足、消防车通道设置不合理等,并从场地布局、防火分隔、疏散救援设施、灭火系统等方面提出优化措施,旨在通过有针对性的设计提升建筑本质安全水平。
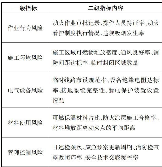
摘要:在风道施工期间,由于作业空间处于封闭状态、所使用材料的可燃性较高且动火作业频繁,极易引发火灾事故。这类事故具有隐蔽性突出、蔓延速度快、扑救难度大等特点,传统的风险管理模式多依靠经验判断与静态巡查,难以实现对火灾的动态监测和精准管控。本文结合风道施工的作业环境特点,构建多维度指标体系,运用层次分析与模糊综合评估方法,对火灾风险展开量化识别与等级划分,可为施工阶段的火灾预防控制提供科学的技术支撑。
摘要:随着城市化进程的加速,地铁作为城市公共交通的重要组成部分,其消防安全问题日益凸显。本文通过对双重预防管理机制的理论框架进行深入分析,结合地铁消防安全的实际情况,提出了风险识别与评估体系的完善、隐患排查与治理机制的创新等优化策略。同时,为确保双重预防管理措施的有效实施,还从组织架构与职责明确、培训与教育强化等方面提出了相应的保障措施,旨在为地铁消防安全提供科学、有效的管理路径,降低火灾事故发生概率,保障人民群众生命财产安全。
摘要:为实现对超高层建筑智慧消防给排水系统的优化,本文结合具体工程案例,从智慧消防水泵设计、消防水箱设计、智慧灭火系统设计及感知组件设计四个方面展开论述。研究表明,合理的消防给排水系统设计方案能够有效提升火灾防控效率、水资源利用率并降低运维成本。
摘要:本文根据苯泄漏事故的特点,构建方案优选评价指标体系,利用集值统计法确定评价指标值,采用集对分析法量化方案评价指标,确定方案评价等级,得出最佳救援方案,并将该方法应用到安庆市苯泄漏事故方案优选的具体案例中。结果表明,优选结果与现场决策结果一致,证明此方法合理、可靠,可为指挥人员决策提供借鉴。
摘要:古建筑群因独特的建筑结构与材料特性,面临严峻的火灾风险,其火灾蔓延过程呈现能量释放剧烈、传播路径复杂等特征。本文通过解析木质构架燃烧动力学机制与建筑组群空间耦合效应,揭示火势在密集布局中的立体蔓延规律,阐明烟气扩散不可控性对传统消防战术构成的挑战。基于文化遗产保护的特殊要求,提出兼顾控火效能与文物安全的保护性扑救原则,构建覆盖预防预警、初期响应、全面处置的多层次战术体系。通过智能化监测技术升级与多部门协同机制优化,形成适应古建筑复杂场景的消防解决方案,为平衡火灾扑救效率与文化遗产保护提供理论支撑。
摘要:在火灾事故调查实践中,电气火灾的起因判定与责任划分因技术门槛高、证据链复杂而长期面临挑战。电气系统作为高频故障源,其运行状态与痕迹特征直接关联事故成因的认定依据。本文从电气火灾关键痕迹的识别技术出发,分析其在起火点确认、故障机制溯源及多方主体责任认定中的实际作用,进而探讨提升技术判断准确性与证据协同完整性的实现路径,旨在为提升电气火灾调查的专业化与司法采信力提供技术支撑。
摘要:山洪灾害作为一种突发性强、破坏力大的自然灾害,其救援工作往往面临环境复杂、时效要求高等特殊挑战。森林消防队伍凭借其丰富的山区作战经验和专业的野外救援能力,在应对此类灾害中具有独特的优势。本文系统地分析了森林消防队伍的专业特长与山洪灾害救援需求之间的契合度,深入探讨了队伍在实战中的作用发挥情况及存在的短板,并据此提出具有针对性的能力提升路径与发展建议,以期为增强森林消防队伍在山洪灾害救援中的效能提供理论参考和实践指引。
摘要:消防通信作为救援指挥与协同作战的核心支撑,其通信质量直接关系救援行动的成效。本文以高层建筑火灾救援为研究场景,在阐述消防通信稳定性保障的必要性基础上,系统分析了当前面临的建筑结构阻隔、现场复杂电磁干扰、设备适配性不足、通信机制不完善以及人员操作能力不均等关键挑战,并从信号覆盖优化、抗干扰技术增强、标准化建设、机制完善与人员培训等维度提出对策,以期为提升高层建筑火灾救援中的通信保障能力提供理论参考与实践借鉴。
摘要:森林火灾危害性极大,不仅严重威胁林区周边居民的生命财产安全,还直接危及一线灭火人员的生命安全。系统探究森林火灾扑救过程中的安全防护与紧急避险措施,对提升灭火作战效率、保障救援人员安全具有重要意义。本文深入地分析了森林火灾扑救过程中面临的主要危险因素,阐述了加强安全防护与应急避险的必要性,进而从个人防护装备、火场行为规范、紧急避险方法等多个层面,详细论述了灭火人员可采取的安全防护措施与应急避险策略,以期为森林火灾扑救实战提供科学参考,最大程度地降低救援风险,切实保障灭火人员的生命安全。
摘要:本文聚焦机场火灾事故应急救援的实际需求,系统探讨了关键救援技术的有效性与实施路径。首先,对近年来全球典型机场火灾案例进行梳理,识别出此类事故中的共性风险因素与救援难点。其次,重点分析了当前广泛应用的机场应急救援技术体系,包括可实现火情早期识别的智能报警系统、能够快速响应并抑制火势的自动灭火装置以及基于动态路径规划的应急疏散技术。研究表明,上述技术的集成应用可显著提升机场应急响应速度与救援行动效率。最后,进一步从管理优化与能力建设角度提出若干建议,如应定期组织多场景、实战化的综合应急演练、加强面向各类人员的火灾防控教育培训、持续推进救援技术装备的迭代升级等,旨在为提升机场火灾应急救援整体能力提供理论依据与实践参考。
摘要:大型商业综合体集购物、餐饮、娱乐、办公等多种功能于一体,人员密集,消防安全风险高。加强对大型商业综合体的消防安全监督,是保障公共安全、维护社会稳定的重要举措。本文分析了当前大型商业综合体消防监督工作面临的建筑结构复杂、人员密集、流动性大、消防设施管理维护不到位等挑战,并从排查隐患、健全管理体系、运用科技手段等方面提出了完善大型商业综合体消防监督的对策,以期为相关工作提供参考。
摘要:随着城市化进程的加速和建筑结构的日益复杂,传统消防监督管理模式面临诸多挑战。智慧消防系统作为新兴技术融合的产物,凭借其高效、精准、智能的特点,为消防监督管理提供了创新解决方案。本文深入剖析智慧消防系统的关键技术,包括无线传感技术、物联网技术和大数据技术,并探讨其在消防监督管理中的应用机遇与面临的挑战。通过构建智慧化数据集成平台、优化系统架构设计、建设智慧互联消防系统、健全协同机制以及打造管理闭环,智慧消防系统能够全方位提升防火监督成效,为城市消防安全提供坚实保障。
摘要:建筑消防设施是防范建筑火灾、保障人员生命财产安全的关键屏障,其维修保养质量直接决定设施在火灾发生时的启用效果。当前,我国建筑消防设施维修保养领域存在责任主体履职缺位、监管机制不健全、技术手段滞后等问题,导致部分设施“带病运行”,埋下重大安全隐患。本文基于消防安全监管实际,结合现有政策体系与行业实践,从问题剖析、根源探究、对策构建、保障落实四个维度,系统分析当前建筑消防设施维修保养监管短板,提出可落地的监管对策,包括构建责任追溯机制、应用智能化监管技术、完善质量评级制度等,旨在为提升建筑消防设施维保监管效能、筑牢消防安全防线提供实践参考。
摘要:化工行业作为我国重要的基础产业,因其化学品种类繁杂、生产流程复杂的特点,成为火灾爆炸事故的高发领域。一旦发生事故,极易造成重大人员伤亡和财产损失。因此,我国高度重视化工行业的消防安全工作,陆续出台了一系列法律法规,明确企业消防责任范围,加大消防监督执法力度。自《中华人民共和国消防法》实施以来,各地积极落实企业消防安全主体责任,创新监管模式,推进防火检查工作,取得了一定成效。然而,当前化工企业消防安全形势依然严峻,监管和隐患排查工作仍存在不足,亟须探索和应用消防监督防火检查的关键技术。
摘要:随着高层建筑的快速发展,传统防火监督方式的局限性日益凸显。本文系统研究了基于智能算法的风险预警模型在高层建筑防火监督中的应用。通过整合物联网感知数据、建筑信息模型和火灾案例库,构建了多源数据融合的智能预警系统;重点分析了数据采集、处理及建模等关键技术,并结合典型案例,验证了智能预警系统的实际效果。结果表明,新一代预警系统可实现秒级响应,并能提供精准的风险定位和蔓延预测。同时,探讨了风险预警模型面临的挑战及未来发展方向,为提升高层建筑消防安全水平提供了理论依据和技术参考。
摘要:在当前“数字中国”战略与“智慧消防”建设的双轮驱动下,消防监督管理工作正处于从“经验驱动”向“数据驱动”转型的关键阶段。然而,数字化转型在推进过程中也逐步暴露出诸多问题,制约了转型的广度与深度。本文系统梳理了当前消防监督管理数字化转型所面临的结构性困境,并从机制构建、技术支撑与人员能力等多维度,探讨了数字化转型路径的优化框架,以持续推进消防监督管理工作的数字化升级,为实现消防工作的整体效能提升提供支撑。
摘要:高校修缮工程对保障校园正常运转意义重大,其消防管理水平直接关系师生生命安全与校园稳定。本文在梳理修缮工程特点的基础上,深入剖析了当前高校后勤修缮工程中存在的消防设计缺陷、设施不足、监管漏洞及人员安全意识薄弱等问题,并有针对性地提出完善制度体系、强化全流程监管、加强设施维护、提升培训实效等优化策略,旨在为高校消防管理实践提供参考,助力平安校园建设。
摘要:市政道路工程作为城市基础设施建设的核心环节,其施工环境具有开放性强、作业面复杂、人员设备流动频繁等特点。施工现场大量存放的易燃易爆材料、密集分布的临时用电设备以及多工种交叉作业等现实情况,均对消防安全管理构成严峻挑战。本文基于对近年来典型市政道路工程火灾事故案例的系统分析,深入剖析施工现场火灾的主要诱因与发生机制,结合多项实地调研数据,识别出现场人员安全意识薄弱、消防监管体系不完善、应急处置能力不足等关键问题,并从制度完善、技术提升和人员培训三个维度提出系统性防范措施,旨在有效提升市政道路工程施工消防管理的整体水平,最大限度地降低火灾事故发生风险,为城市基础设施建设的安全推进提供可靠保障。
摘要:随着经济社会的持续发展,各行业对电力供应的需求日益增长,35kV输电线路作为电力传输网络的重要组成部分,其安全、稳定运行至关重要。山区地理环境复杂、气候条件多变,输电线路在运维过程中面临山火等自然灾害的严重威胁,直接影响供电的可靠性与系统安全。本文系统分析 35kV 输电线路在山区环境下面临的防火挑战,结合现场运维实践与技术发展趋势,提出具有针对性、可操作性的运维检修策略,旨在提升山区输电线路的防火抗灾能力,保障电力系统持续、可靠运行,为经济社会发展和居民生活用电提供坚实支撑。
摘要:针对消防工程施工过程中质量问题频发的现状,本文系统地梳理了设计、施工、材料、监理及验收等关键环节存在的典型问题,深入分析了各类问题对工程安全性能造成的影响,并提出了相应的质量控制优化策略。通过实际问题导向的分析与方法探讨,研究构建了覆盖消防工程全过程的质控路径,着重强调了施工组织设计、技术交底执行、材料进场验收、工序过程监督及系统功能验收等环节的标准化管理要求。研究表明,通过实施系统化、规范化的质量控制措施,可显著提升消防工程整体质量水平与安全可靠性。
摘要:随着建筑行业对安全性能与经济效益的双重需求日益提升,防火材料作为建筑构造中的关键组成部分,其选型决策直接影响工程整体造价与建筑安全性能之间的平衡。本文系统梳理了建筑防火材料的分类体系、性能特点及其在不同结构类型中的应用场景,重点探讨材料选型与成本投入之间的内在关联。通过分析常用防火材料的价格构成与结构适配特性,进一步阐明科学选型在控制工程预算与提升结构耐火性能方面的重要作用,旨在为建筑设计及施工单位提供兼具技术合理性与经济可行性的防火材料选型参考。
摘要:随着城市化进程的不断推进,高层建筑与大型综合体建筑日益增多,其火灾风险也相应攀升。消防设施作为预防与控制火灾的关键屏障,其运行可靠性直接关乎人民群众生命财产安全和社会稳定。因此,有必要深入探讨提升建筑消防设施检测有效性的关键问题及应对策略,以期为提高建筑整体消防安全水平提供参考依据。
摘要:装修工程作为建筑项目的重要组成部分,在丰富建筑功能、满足使用者对空间美学与实用需求方面具有关键作用。随着社会对建筑品质要求的不断提高,装修工程中使用的装饰材料日益多样,施工工艺也日趋复杂,这在提升整体施工难度的同时,也显著地增加了施工现场的火灾风险。因此,在推动建筑内部装修工程高质量发展进程中,必须强化消防安全管理,有效预防装修阶段火灾事故的发生,避免由此造成的人员伤亡与财产损失。本文通过分析建筑内部装修工程中火灾蔓延迅速、规模易扩大的特点,阐述消防设计在防火控制方面的重要价值,并在此基础上提出具有针对性的消防设计防火策略。