10月30日,一汽-大众第3000万辆整车下线,成为国内首家达成这一成就的乘用车企业。这不只是一个产量数字,而是体现了中国对外开放、合资共赢、市场活力、产业升级与绿色转型的“综合成绩单”,也是改革开放以来,中国汽车工业从“跟随”到“并跑”再到“领跑”的跨越式发展的缩影,是国家战略在汽车产业落地生根结出的硕果。 以一汽-大众为典型代表的众多优秀合资企业在中国市场所取得的成就,是对国家坚持高水平
2025年前十个月,我国汽车整体销量目标完成率已达 85% 。随着2025年步入收官阶段,各大车企的目标达成情况却呈现分化态势——小鹏、零跑等品牌已提前“撞线”,而部分传统品牌仍在奋力追赶。 9月12日,工业和信息化部等八部门联合印发《汽车行业稳增长工作方案(2025-2026年)》,为2025年设定了汽车总销量约3230万辆、新能源汽车销量约1550万辆的年度目标。而在这一政策指引的推动下,中
纵观整个新能源汽车发展史,像小鹏汽车这样两度身陷危机,却仍能于逆境中积蓄力量并实现强势反弹的案例,并不多见。 11月21日,小鹏汽车迎来第100万辆整车下线,成为继理想汽车和零跑汽车等之后,又一家达成这一规模的国内造车新势力。从前不久发布的三季度财报,到100万辆整车下线,可以说,小鹏汽车再一次渡过了“危险期”。 作为我国汽车行业的新生力量,造车新势力自诞生之初就注定不平凡。它们中有的凭借领先
一场场密集的人事变动,绝非偶然的管理层洗牌,而是中国汽车业在新能源深化、智能化竞速、全球化攻坚三重变局下,企业主动调整战略、适配行业新生态的必然选择。 2025年,中国汽车产业站在电动化、智能化转型的深水区,叠加存量竞争与全球化布局的双重压力,一场覆盖央企、国企、民企的“人事飓风”骤然兴起。从高层掌舵者的更迭到核心业务板块的换帅,从內部人才梯队的优化到外部跨界精英的引入,车企的每一次人事调整都绝
从“产品出口”到“技术共享”,中国车企正以多元反向合资模式,重塑全球汽车产业的协作逻辑,也标志着自身从追随者向规则参与者的进阶。 11月18日,巴西库里提巴的埃尔顿·塞纳工业园区内,雷诺与吉利共同宣布成立合资公司“雷诺吉利巴西公司”,并敲定51亿元人民币投资计划。此次双方的合作并非偶然,而是三年来从试探到深度绑定的必然结果,其合作内容已形成“技术-资本-市场”的三维架构。 雷诺与吉利的合作“三
为加快推动产业核心零部件,特别是汽车芯片的自主化与安全性,我国亟需建立一套完整的认证体系,加速国产芯片从“可用”到“可靠”的转变。 在汽车越来越智能化的今天,芯片的重要性日益凸显。但在国际形势复杂多变、地缘政治变局仍存的当下,全球供应链的不稳定性和不确定性持续增加,为加快推动产业核心零部件,特别是汽车芯片的自主化与安全性,我国亟需建立一套完整的认证体系,加速国产芯片从“可用”到“可靠”的转变。1
保时捷业绩崩塌的背后是“豪华车利润王”在电动化浪潮中的战略迷航、中国市场的全面放缓,以及全球格局变动带来的持续冲击。 铁打的营盘流水的兵!车展,可谓是车市的晴雨表,见证着汽车品牌的兴衰更替。11月30日,2025(第二十三届)广州车展正式落幕。公开信息显示,2024年广州车展已有捷豹路虎、劳斯莱斯、极星等14家乘用车品牌缺席,而2025年的缺席名单进一步拉长,除北京现代、江铃福特、哪吒等合资与自
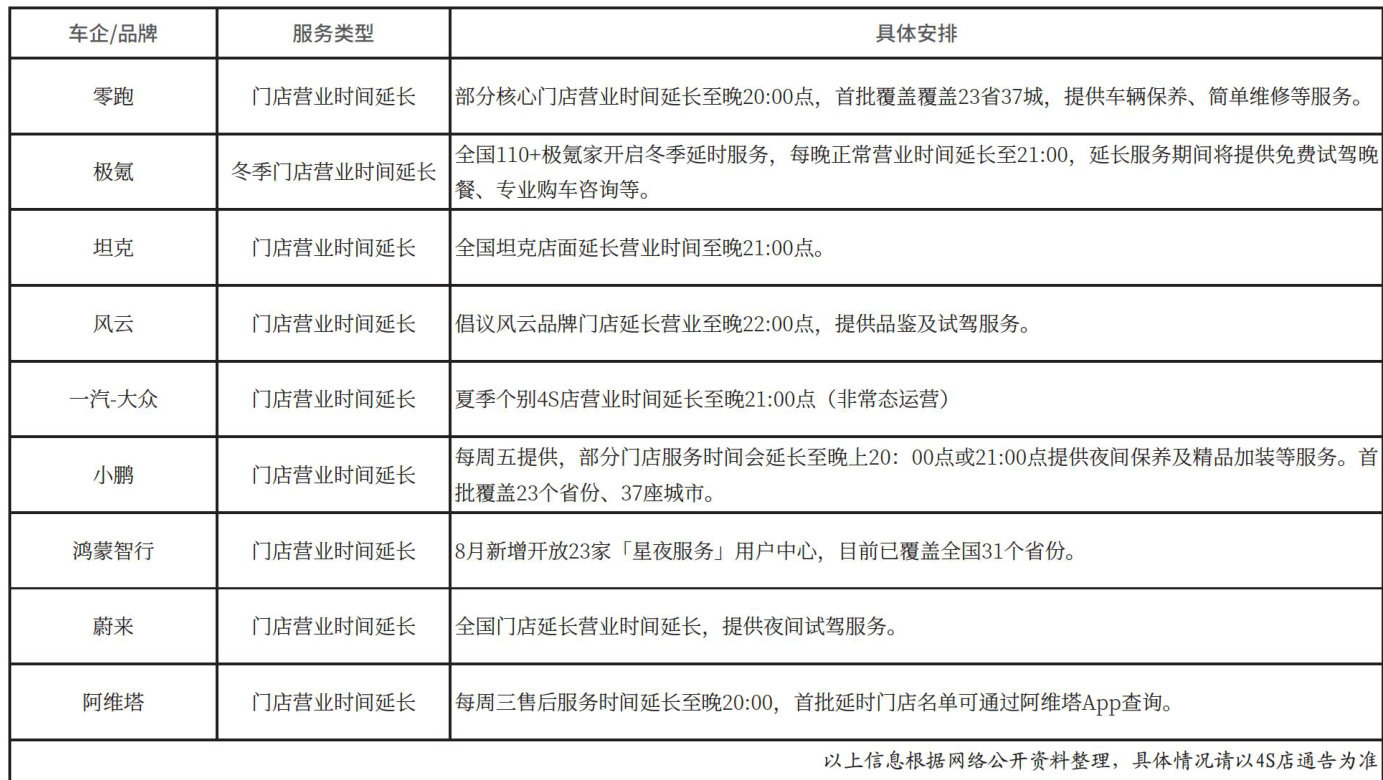
眼下,时间已成为上班族车主最稀缺的资源。当与日俱增的汽车增量,与有限的服务网点正面碰撞,传统的“朝九晚五”式服务,已无法匹配现代都市的快节奏生活一—此时,服务侧的改革,便愈发迫在眉睫。 工作日没时间,周末约不上一这曾是无数车主面临的现实烦恼。 为了给爱车做一次常规保养,不少职场人不得不掐着周末系统放号的节点抢约,甚至还要动用宝贵的年假。而今,随着我国汽车保有量的不断扩大,这种“保养难”的窘境,
编者按:纵横财经栏目由《汽车纵横》与知名财经媒体《财经》杂志联合推出,敬请关注。 广汽集团组织、流程与技术体系同步重构,多品牌布局加速成型,管理层首次系统回应产品、渠道与生态的转型路径。 2025年广州车展开幕当日上午,广汽集团总经理閤先庆现身媒体采访间。这既是他升任总经理后首次亮相,同时,恰逢广汽集团“蕃禺行动”启动一周年,也是其集中回应行业与市场关切的关键窗口。 一年前的广州车展,广汽正
随着新一轮科技革命和产业变革加速突破,我国汽车产业走出了一条昂扬向上的发展路线,构建了全球最完整、最具韧性的新能源汽车产业链和供应链体系。 产业链、供应链的协同创新,是驱动汽车产业迈向高质量发展的核心要素之一。正值“十四五”收官、“十五五”即将开启之时,11月24日 ~26 日,“2025中国汽车供应链大会”在安徽芜湖盛大举行,大会就汽车供应链创新转型与国际化发展等共同关切的热点,集各方之力
中国汽车产业已进入合资合作2.0时代。在新汽车时代,“归位”是合资外资企业的一个时代新命题。从“技术输入”到“融合共创”,从“在中国,为中国”到“在中国,为世界”,这是其从站位转换到体系升级的深度自我变革轨迹。在开放包容的汽车产业生态中,抢抓转型升级窗口期时不我待。
中国汽车市场格局和竞争态势出现新变化,中外品牌同台竞技甚至中国品牌局部领先,外资合资品牌转型压力倍增。该怎么透视外资合资品牌的现实处境? 近年来,中国汽车行业外资合资企业成为备受关注的一群市场主体。2025年10月30日,中国汽车工业协会在长春举行了“汽车行业外资及合资企业高端闭门研讨会”。与会者来自合资车企、外资车企、外资供应链企业和国内整车企业集团等代表,共谋在合资合作2.0时代外资合资企业
一汽-大众用 3000万辆的成就证明开放合作是产业进步的必由之路,品质坚守是企业长青的根本保障。 当中国汽车产业面临技术变革和竞争加剧带来的机遇与挑战,进一步拓展与外资车企的合作空间,共同构建开放包容、创新驱动的高质量发展新格局,成为了我国汽车产业发展新阶段的一大重要任务。10月30日,恰逢一汽-大众第3000万辆整车下线的重要时刻,由中国汽车工业协会主办、中国一汽支持的汽车行业外资及合资企业高
一汽-大众是中国汽车产业进化的参与者、见证者和贡献者。它秉持长期主义和利他主义,以体系制胜,通过与客户共情、与股东共振、与伙伴共创、与员工共进、与社会共荣“一起出众”。 11月1日,一汽-大众发布了10月份销量业绩:实现整车销售138,850辆(含进口车),燃油车市场份额同比提升 2.5%. 。其中,大众品牌销售84,084辆,燃油车市场份额同比提升 1.5% 奥迪品牌销售42,760辆(含进口
现代汽车在中国市场经历了从高速增长到高质量转型过程,是中国汽车工业发展的一个缩影。怎么跟上电动化、智能化发展节奏是一大课题,但不能自乱阵脚,稳健发展不能轻视。 在11月10日结束的第八届中国国际进口博览会(下称“进博会”)上,现代汽车展出了其在电动化、氢能、进口车和高性能领域等的最新成果,比如展出了纯电SUV羿欧(EO)、XCIENT氢燃料电池牵引车、进口车新一代帕里斯帝和N品牌等。现代汽车已连
随着新平台、新架构及新产品矩阵的加速落地,广汽丰田的“聚变2030”战略当下正在接受市场检验。这条从“技术引进”到“体系赋能”的转型之路,或将为整个合资车企阵营的转型提供参考。 回顾中国汽车工业发展历程,合资企业作为产业体系的重要组成部分,在技术引进、产业链构建、管理提升与人才培养方面发挥了不可替代的作用。然而,面对以“新四化”为标志的产业深度变革,合资车企普遍遭遇严峻挑战。 10月30日,吉
从生产合作到协同创新,从制造标准到价值共识,北京奔驰的成长轨迹,映照出中国汽车产业在全球体系中的再定位,也揭示了“全球化”与“本土化”之间新的平衡方式。 2025年,北京奔驰迎来了成立二十周年的重要节点。 500万辆整车下线、梅赛德斯-奔驰全球最大生产基地等等标签,不仅代表着其在规模与产能上的卓越成就,更彰显了其所代表的合资模式在中国市场的深度成熟。 从最初的生产制造工厂到如今涵盖研发、制造
在纷乱的市场中,长安福特坚定成为一个“守界者”——守住品质的底线,守住自己的优势阵地。但“守”是为了更精准地“破”:破恶性竞争的局,破短期主义的局。 当科技变革的浪潮涵涌向前,汽车市场的竞争越来越激烈,几乎所有车企都开始思考同样的问题我是谁,我在哪,往哪走? 特别是对于当下的合资车企来说,在走过了一段辉煌而又不平凡的岁月后,中国汽车市场发生巨变,合资品牌正面临着前所未有的巨大挑战。但越是喧嚣,
当电动化与智能化重塑竞争规则,外资零部件厂商正从“执行者”转向“创新合伙人”。依托本地研发与多中心协同,它们正在中国市场寻找新的位势,并重新定义全球竞争力。 过去几年,中国汽车产业的叙事像是按下了快进键:技术跃迁、市场重构、竞争浓度上升,每个季度都像一个新的赛季,但“衡量”胜利的标准与维度却时时变化。 在此进程中,外资与合资品牌感受尤为明显新能源时代的变量层出不穷,规则在变、节奏在变,而它们必
共谋新发展,扬帆启新程。10月30日,在一汽-大众迎来第3000万辆整车下线的重要里程碑时刻,由主办、支持的汽车行业外资及合资企业高端闭门研讨会在举行。 来自合资整车企业、外资整车企业、外资供应链企业、国内整车企业集团的高管代表,国家相关主管部门领导、重点行业机构代表、知名行业专家等80余人参会。副省长王子联,领导班子成员邱现东、梁贵友、陈彬出席会议,常务副会长兼秘书长付炳锋主持会议。 在当前
让全世界“看见中国汽车之美”,看见现代与传统交融、科技与人文共舞的东方新形象。 当奇瑞风云T11的前灯设计灵感来源于徽派建筑中轻盈动感的屋檐,当奇瑞新QQ将中国传统文化中的“天圆地方”概念转化为现代工业设计,世界汽车设计的潮流图景上,正兴起一股不可忽视的中国力量。曾经多年跟随西方的中国汽车,如今正尝试以设计为笔,用独特的东方哲学与文化元素书写属于中国品牌的全球化新故事。 中国汽车造型设计正迎来
大众正经历全球战略重塑:在欧洲降本求变、新兴市场务实转型、中国市场多元并行中,打造“开放、合作、本地创新”体系,力求突破变革堑壕,实现全球再出发。 如果把过去三年的大众汽车比作一台正处于热启动的大型系统,那么2024一2025年无疑是它重新分配算力、修正算法、重绘边界的关键区间。全球市场第一次呈现出高度撕裂的技术与消费轨迹:欧洲法规将电动化推向“小型化与低成本”的极限,中国把智能化变成新的主战场
外有保时捷,内有爱马仕,在星途ET5的座舱内,每一个细节都在诉说着东方美学的当代故事。 当足以容纳千人的会场座无虚席,当“新型汽车美学必将在中国诞生”的宣言响彻整个会场,一个行业共识已然达成:当前,新能源市场的竞争已不再拘泥于参数维度,而是转向设计美学、品牌文化与用户情感连接等多元维度的较量。 在不久前举办的“2025中国汽车论坛一汽车造型设计专场”上,全球设计精英围绕“看见中国汽车之美”激辩
稳定供应链不只是关乎高端技术与大项目,更关乎基础件、基础工艺、基础逻辑。未来,在追求先进制程、AI芯片、算力革命的脚步之外,也必须将成熟制程与基础器件的供应安全纳入战略高度。 在全球半导体产业不断追逐先进制程与高性能芯片的浪潮中,极少有人会注意到那些看似“微不足道”的基础器件。然而,自2025年9月底愈演愈烈的安世半导体事件,却让整个汽车产业链感受到了这些基础元件的“生命线”意义。 要理解安世
在全球汽车电动化、智能化转型浪潮中,一批中国科技公司正以前瞻视野、技术实力、落地能力等一系列优势,在全球市场积极求索,成为引领智能驾驶领域变革的战略共创者、重塑全球竞争格局的重要力量。 在第八届中国国际进口博览会(以下简称“进博会”)上,汽车展区汇聚了特斯拉、奥迪、保时捷、捷豹路虎等众多全球知名品牌,不仅集中呈现转型新成果与未来出行的新图景,更带来了具备量产能力的产品与解决方案。其中,上市10天
欧盟在 2035年禁售内燃机车辆的决心曾被视为绿色转型的坚定信号,却因产业现实和成员国分歧而频频遇阻。如今,争议的焦点已从技术路线转向“节奏权”。 在文艺作品中,“吃书”常被用来调侃作者推翻此前设定,仿佛一切从未发生。 如今,这个轻松的比喻却也意外映照出欧盟“禁燃令”所面临的困局:在理想与现实之间,规则被悬置,承诺正搁浅。 “吃,还是不吃?”对欧盟而言,这已不仅是一句调侃。 2023年,欧
得益于“两新”政策对汽车市场的拉动作用,今年前10个月汽车产业增速超出行业预期。基于目前的发展态势,中国汽车工业协会预计,2025年全年汽车产销有望达到3400万辆,将创历史新高。 2025年11月11日,中国汽车工业协会发布了2025年10月份及1-10月我国汽车产销数据及经济运行情况。从整体汽车市场来看,10月,车企抢抓年底政策切换窗口期,生产供给保持较快节奏,同时企业新品继续密集上市,行业
乘用车作为市场主力,呈现出“内销稳增、出口强劲”的特点。其中,中国自主品牌乘用车表现尤为亮眼,市场份额节节攀升,已经稳定在七成附近,充分反映出中国车企的竞争力正在持续增强。 2025年11月11日,发布了2025年10月份及1-10月我国汽车产销数据及经济运行情况。其中,在乘用车方面,10月,乘用车共销售296.1万辆,环比、同比双增长。从市场环境来看,企业新品继续密集上市,行业综合治理工作稳步
在“双碳”目标的顶层驱动与技术创新的持续突破下,一场深刻的新能源变革正以前所未有的力度重塑商用车行业。目前,新能源商用车已从补充性角色跃升为行业复苏的核心引擎与增量市场。 2025年11月11日,中国汽车工业协会发布了2025年10月份及1-10月我国汽车产销数据及经济运行情况。其中,在商用车方面,今年前10个月,我国商用车产销量均超过340万辆,同比分别增长 10.9% 和 9% 。其中重卡市
在政策、技术、市场的三重共振下,新能源汽车正在深度重构我国汽车市场格局。其中,自主品牌凭借新能源转型占据绝对主导地位,新能源汽车出口则成为行业增长的“第二曲线”,展现出强大的全球竞争力。 2025年11月11日,中国汽车工业协会发布了2025年10月份及1-10月我国汽车产销数据及经济运行情况。其中,在新能源汽车方面,10月份以171.5万辆的销量再次刷新了近几年来的月度最高记录,而前10个月的
中国汽车正从“产品出海”迈向“生态出海”的全新阶段,并以超出市场预期的速度重塑全球汽车产业格局。 其中,新能源技术的突破与普及,成为全球汽车产业变革的核心驱动力。 2025年11月11日,中国汽车工业协会发布了2025年10月份及1-10月我国汽车产销数据及经济运行情况。其中,在汽车出口方面,10月份汽车出口量为66.6万辆,连创月度新高。值得关注的是,1-10月我国新能源汽车出口首次超过20
近年来,我国动力电池产业在材料、性能、结构、制造与应用等方面全面进步,大力推动了新能源汽车产业的快速发展。从高速度到高质量,从局部突破到全域增量,产业将迎来一个更广阔、更系统的增长时代。 2025年11月12日,中国汽车动力电池产业创新联盟发布了2025年10月份及1-10月我国动力和其他电池产量、销量、出口量和装车量数据。 10月动力和其他电池产量170.6GWh 产量数据显示,2025年
充电基础设施将由追求速度与规模,加快转向高质量发展新阶段。在政策的引导下,国内充电基础设施有望迎来新一轮加速建设周期,同时政策聚焦于大功率充电设施建设,大功率超充有望在政策驱动下加速推广。 2025年11月19日,中国电动汽车充电基础设施促进联盟发布了截至2025年10月我国充电基础设施保有量数据。数据显示,截至2025年10月,全国充电基础设施累计数量为1864.5万个,同比增长 54.0%
全球主要汽车市场发布的销量数据显示,2025年10月,美国市场因政策变动出现下滑,欧洲市场则保持稳定复苏。 美国:新车销量127.2万辆,同比下降 5.2% 根据MarkLines的数据显示,2025年10月,美国汽车销量为1,272,043辆,同比下降 5.2% 2025年10月,分车型看,轻卡销量为1,060,967辆,同比下降 2.5% ;乘用车销量为211,076辆,同比下降 16.