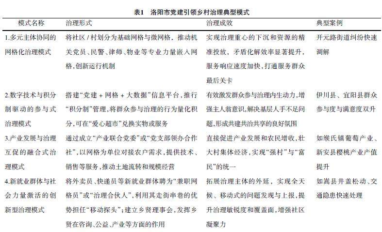
摘要:乡村振兴背景下依托党建引领乡村治理是将党的政治优势、组织优势充分转化为乡村治理效能的重要工作,在乡村治理工作开展中,必然要体现出党建的政治引领、组织引领、能力引领和服务引领。文章以洛阳市部分县区党建引领乡村治理案例为基础,从前提、过程和结果三维逻辑出发,初步探析党建引领乡村治理的运行机制,并结合乡村振兴战略要求,探索党建引领乡村振兴三维逻辑内在机理,提出党建引领乡村治理现代化的实践路径,以此
摘要:作为旅游发展新范式,农旅融合已然成为实现乡村振兴战略的重要举措,对激活乡村内生动力具有关键意义。文章聚焦于广东省湛江市徐闻县,从农旅资源禀赋、支撑体系基础、产业融合成效三方面系统分析了该地区农旅融合高质量发展的现实基础。与此同时,还指出了徐闻县面临的农旅融合程度有限、基础设施尚不完善等瓶颈。最后,从加强产业融合、完善基础设施、深挖文化内涵、重构营销体系、强化人才培育五个方面提出对策。 关键
摘要:随着我国乡村振兴战略的全面推进,传统生产模式已不足以满足乡村全面振兴的多元需求。新质生产力以科技创新为核心驱动力,融合新要素、新产业、新模式、新业态的先进生产力形态,为乡村振兴提供了创新性的实践路径,二者之间存在着重要的现实耦合机理。基于此,将从产业、文化、人才、生态四个维度,系统剖析新质生产力赋能乡村振兴的实现机制,同时结合目前乡村振兴在技术人才、生产要素、创新能力等方面存在的现实困境,提
摘要:保险素养是金融素养的重要组成部分,开展保险教育、提升农村居民保险素养是推进我国普惠保险高质量发展,提高人民群众幸福感和安全感的有效措施。根据职业身份和专业化程度,将农村保险教育对象划分为普通农村家庭成员、待就业人群和农村险企员工三类人群,并依照其群体特征与学习需求,构建分层式教育模式,从保险知识、保险技能和保险意识入手,全面提升农村居民保险素养。在实施策略上,对三类人群分别采用个性化普及教育
摘要:随着数字技术在农业领域的深度应用及乡村振兴战略的持续推进,智慧农业已成为农业现代化的关键方向。数字普惠金融是攻克其资金约束和效率瓶颈的关键支撑力。明确数字普惠金融在缓解智慧农业经营主体资金压力、提升生产运营效能、拓展服务覆盖范畴的价值,分析当前产品供应不足、风控机制滞后、基建覆盖不均、主体认知偏差及政策协同性欠缺等问题,提出针对性对策,为金融机构、农业经营主体以及政策制定者提供参考,助力智慧
摘要:在“双碳”目标与乡村振兴战略协同推进的背景下,绿色低碳成为乡村经济高质量发展的新引擎。文章以浙江省“千万工程”在环境治理、城乡统筹与产业转型中的实践经验,结合商洛市绿色发展基础及其所面临的现实挑战,挖掘“千万工程”的精神内核、典型案例、体制机制、工作方法等,探索“千万工程”经验融入乡村绿色发展的实践路径,推动商洛市实现绿色发展与乡村振兴的互促共进。 关键词:绿色发展;“千万工程”;商洛市;
摘要:聚焦乡村振兴战略背景下乡村旅游质效提升问题,阐述乡村振兴战略多维度内涵与乡村旅游的发展现状,分析二者相互促进的关系。研究发现,当前乡村旅游质效提升受政策支持不足、管理体制不完善、资源开发不当、市场定位模糊、专业人才短缺等因素制约。基于此,从强化政策支持与管理创新、优化资源开发与利用、拓展市场与提升经营水平、加强人才培养与技术应用四个维度,提出针对性提升策略,为实现乡村旅游高质量发展、助力乡村
摘要:本文在梳理数字经济、现代职业教育与乡村振兴互动关系的基础上,对数字经济背景下现代职业教育赋能乡村振兴的逻辑进行了系统性解构。从时代逻辑上,职业教育的赋能角色正在由“工具化应用”迈向“数字经济重构”;从政策演变逻辑上,乡村振兴已经从“提出乡村振兴战略”转向“五个振兴”协同推进的“全面乡村振兴”;从教育发展逻辑上,职业教育的定位正在由“层次教育”走向“类型教育”,现代职业教育角色从补位转向引领。
摘要:嘉兴人口结构发展呈现稳态增长、教育水平提升、城镇化加快、老龄化程度加深及中心城区集聚效应增强等特征。但同时,人口增速放缓、人才结构不优、城乡发展不均、老龄化压力上升及首位度不足,也成为制约其城市能级跃升和经济高质量发展的关键因素。为破解上述瓶颈,嘉兴需从五个方面发力,即精准引育人才,释放人口增长潜力;优化教育生态,推动人口红利向质量红利转型;推进新型城镇化,提升县域承载能力,促进城乡融合发展
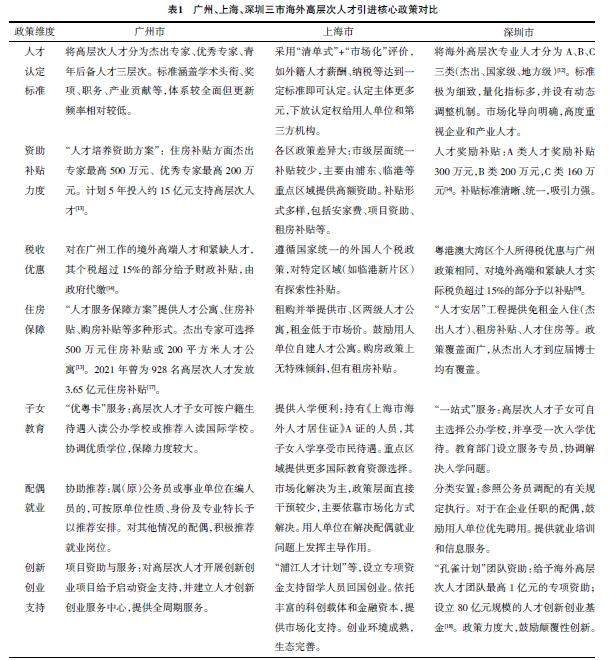
摘要:在全球人才竞争日趋激烈的背景下,海外高层次人才是推动城市创新发展和产业升级的核心战略资源。以政策文本分析为主要研究方法,聚焦2016—2025年上海、深圳、广州三个中国一线城市发布的海外高层次人才引进的相关政策,通过对人才认定标准、资助补贴、税收优惠、住房保障、子女教育、配偶就业以及创新创业支持等七个维度的系统性对比分析,深入剖析广州市现行政策的优势与不足,并提出一系列政策优化建议,以期为广
摘要:文章立足乡村全面振兴与全民健身战略问题,聚焦数字技术赋能陕西省乡村公共体育服务的现实需求,针对陕西省乡村公共体育服务存在的设施供需错配、数字鸿沟显著、服务可持续性不足等问题,运用文献研究、问卷调查、深度访谈分析等方式,对陕西省乡村公共体育服务进行研究。通过剖析科技促进全民健身服务的时空演化特征,进而从意识、技术、制度三个维度解构“长效机制+构建困境”,最终提出区域差异化构建路径、责任协同制度
摘要:在互联网经济的推动下,数字技术的普及和用户消费行为发生深刻变化。企业传统的市场营销渠道已难以满足多元化需求和高效资源配置的要求,促使企业必须重新审视和优化其营销渠道整合策略,以适应快速变化的市场环境和竞争格局。鉴于此,本研究对数字化时代背景下市场营销渠道整合与优化进行了探究,通过阐述市场营销渠道整合的必要性,分析数字化时代市场营销渠道整合现状,最后提出了市场营销渠道整合的优化路径,为企业提供
摘要:黑龙江省中医药健康养生文化体系以“天人相应”为哲学基础,融合多民族医药智慧,形成具有寒地黑土特色的养生理念与实践体系,涵盖道地药材、特色饮食、自然疗愈及民间技法等资源。其在健康领域提供地域性“治未病”方案,在经济层面驱动产业升级与业态创新,在文化领域增强地域认同,在社会层面促进乡村全面振兴与社区和谐。因此,针对当前面临的传承危机、产业链薄弱及创新不足等挑战,提出推动养生理念与现代生活融合、深
摘要:文章围绕科技创新推动制造业转型升级展开探究,分析技术赋能、体系支撑、价值转化三大内在逻辑机制。以陕煤集团为案例,分析其转型动因、核心实践与实施成效,提出构建科创落地体系、完善创新支撑网络、实施全要素升级、坚持价值转化机制四大策略路径。研究表明,科技创新可破解制造业“低效高耗”难题,为传统制造业转型提供可行方向,对推动制造业高质量发展具有参考意义。 关键词:科技创新;制造业;发展转型;创新路
摘要:碳足迹不明确和数字化协同机制不完善是当前中药材全产业链研究的薄弱环节,亟须厘清各环节的碳排放、减排点和数字化协同机制。以云南省为例,基于全产业链视角分析结果表明:在上游,不同的药源和采集加工方式的碳足迹存在显著差异,主要的减排点包括土地利用变化、化肥农药使用、节能技术和资源再生利用;在中游,加工工艺是碳足迹差异最大和能源消耗最密集的环节,主要的减排点包括提高能耗效率和余热、废气、包装材料回收
摘要:面对全球性的气候风险,2020年我国向国际社会提出了“双碳”的庄严承诺。当前,实现“双碳”目标对我国社会各个领域变革提出了更高的要求,其中食物浪费是碳排放的重要来源之一。食物银行作为创新性的食物资源分配模式,旨在减少食物浪费和碳排放,为高校践行“双碳”目标、促进绿色发展提供创新路径。因此,立足我国“双碳”战略目标,探索高校食物银行的创新发展路径,通过总结国内外研究成果,发掘国内高校食物银行所
摘要:科研投入是关系未来科技发展的关键性投资,是我国鼓励科技创新最直接的体现,是建设科技强国的燃料动力费。在科研投入大幅增长的背景下,如何守护好国家资源、确保科研诚信,对科研经费管理提出了更高要求。树立好科研经费的“防火墙”,必须要求从科研项目各阶段做好经费的计划和管理,让科研经费管理成为释放科研人员创新潜能的“催化剂”。因此,从“源头管控”视角出发,分析如何在科研项目立项阶段合理地设定经费预算编
摘要:本研究基于2023—2024年公开数据,以公共价值理论、资源依赖理论为支撑,采用AHP-熵权法(偏好系数 ),并结合赋权与模糊综合评价法,对西部六省(陕西、四川、甘肃、云南、新疆、青海)六所典型高校(W1-U至W6-U)2018—2023年面板数据开展实证分析。通过“权重替换+样本替换+Bootstrap检验”三重稳健性检验(P<0.01)、ROST CM6.0文本编码分析,以及对2
摘要:随着财政管理改革的深入推进,基层行政事业单位预算管理面临新要求,预算管理一体化系统应运而生。因此,文章围绕基层行政事业单位预算管理一体化系统的应用展开深入探讨,先阐述其应用的意义,并指出应用中存在的基层人员操作能力不足、系统适配性较差等问题。针对这些问题,提出了加强人员培训、优化系统适配性、强化数据管控、健全监督考核机制及完善协同衔接机制等优化策略,旨在助力基层单位高效运用该系统,提升基层单
摘要:文章聚焦口腔医院高值耗材成本管控与财务效益优化,结合行业特性与实践痛点展开研究。在分析口腔医疗行业发展背景与政策环境的基础上,明确高值耗材在医院成本中的核心地位及管控必要性。通过文献研究梳理当前口腔医院在高值耗材管理中存在的问题:采购流程不规范导致盲目采购、库存积压占用过多资金、临床使用存在浪费、成本核算体系不完善等,针对问题提出相关的对策。 关键词:口腔医院;高值耗材;成本管控 中图分
摘要:在企业管理数字化转型浪潮下,业财融合成为企业竞争力提升的重要手段,财务共享中心建设也愈发关键。基于此,聚焦业财融合下财务共享中心建设展开深入探讨,先对相关概念及建设意义做出简单阐述,并剖析建设中面临的架构不明晰、流程整合难、人员技能适配不足等问题,进而提出明晰架构、优化流程、加强人员培训等优化策略,旨在助力企业高效推进财务共享中心建设,实现业财深度融合与数字化转型。 关键词:企业;业财融合
摘要:实行新收入准则,需要企业对会计处理与财务管理任务进行及时的调整。企业财务管理相关团队人员要熟练掌握并明确新收入准则的应用要点,结合企业现状对会计处理与财务管理的内容进行改进,帮助企业在富有竞争力的市场环境中占有一席之地。详细分析新收入准则的概念,分析新收入准则对会计处理与财务管理方面产生的影响,同时以新收入准则为基础,对会计核算与财务管理进行优化,为提高企业的发展水平奠定稳固的基础。 关键
摘要:在数字化转型的浪潮中,全面预算体系作为企业管理的关键组成部分其重构意义重大。基于资源基础理论与数字化治理理论,聚焦数字化转型对企业全面预算体系的变革需求,系统剖析传统全面预算体系现存问题,构建三级数字化重构框架。研究为传统企业借助数字化手段优化预算管理、推动战略落地提供可复制的实践范式,也为数字化治理理论在管理会计领域的应用提供了丰富的实践依据。 关键词:数字化转型;企业;全面预算体系;重
摘要:基于2011—2022年沪深A股数据的实证研究,高管环保认知对可持续发展绩效具有显著的提升作用,但该过程伴随着短期财务绩效与环境绩效的权衡。在经过一系列稳健性检验后,该结论依然成立。机制分析表明,绿色技术创新是重要的中介渠道,而媒体关注则对上述关系存在正向调节效应。文章从认知驱动与行为传导的双重视角出发,揭示企业环保决策的内在机制,为促进企业绿色转型提供理论依据与政策启示。 关键词:媒体关
摘要:在健康中国理念指引下,医疗健康事业加快发展,智慧医院受到更加广泛关注,正愈发深刻影响社会大众生命健康。智慧医院实现大数据技术、物联网技术、计算机技术、云计算技术等的深层次融合,构建起决策智能、互通互联、协同高效的信息生态系统,依托该生态系统实现了流程自动化和信息数字化,动态且深刻的“博弈”机制嵌入内部。这种类型博弈并不是零和竞争,而是设计精妙的互动结构,有助于医院内部实现精益化管理,以社会大
摘要:随着高等教育深化改革与全面预算绩效管理推进,高校绩效评价对提升教育质量、优化资源配置的重要性日益凸显。然而,在地方本科院校的绩效评价中,若其现有体系在与战略目标结合、指标设置、评价措施方面存在不足,将阻碍高校的高质量发展。以地方综合本科H高校为例,将发展战略与绩效评价相结合;同时基于平衡计分卡理论,遵循战略导向原则,从服务对象、社会责任、内部控制、财务、学习与成长等维度形成评价框架,运用层次
摘要:随着电力施工行业的快速发展,税务风险管理成为企业稳健运营的关键环节。聚焦电力施工企业税务风险管理展开深入探讨,首先简要概述其重要性并指出当前存在税收政策更新跟进不及时、税务人员专业能力不足等问题,进而提出了相应的优化策略,涵盖建立政策动态跟踪机制、加强税务人员专业培训、优化税务管理全流程、强化项目涉税风险排查、构建税务风险预警体系等方面,以提升企业税务风险管理水平。 关键词:电力施工;企业
摘要:在医保支付方式深化改革背景下,DIP(Diagnosis-Intervention Packet)支付是一种以疾病诊断及干预操作为分值核算依据的医保支付方式,其核心特征为以分值计价、以点值结算和限定费用上限。该支付制度被纳入公立医院绩效考核体系,引发了行业对病种成本控制机制的系统性关注。文章研究了公立医院病种成本核算的管理逻辑,分析了DIP支付在成本上限设定、收入结构变动与费用标准化中的约束
摘要:在数字经济高速发展的时代,大数据与智能化技术的深度融合正重构企业会计工作的核心逻辑。文章聚焦大数据背景下智能化技术在企业会计领域的应用实践,系统分析当前会计工作面临的数据处理、效率提升与风险防控等核心挑战,阐述会计智能化转型的必要性与现实价值。通过梳理数据处理能力变革与核心功能升级的关键路径,深入探讨智能化技术在自动化核算、财务报告生成、预测分析及风险管理方面的具体应用,并针对性剖析转型过程
摘要:随着我国农村地区生育率持续下降,生育意愿影响因素研究成为人口学领域重要议题。本研究基于收集到的农村夫妻生育意愿的500份有效样本,通过逐步回归稳健性检验研究农村夫妻教育匹配对生育意愿影响。研究发现,教育匹配对农村夫妻生育意愿具有显著正向影响,主要通过降低夫妻间沟通成本、增强价值观念一致性、提高家庭决策效率等机制发挥作用;教育匹配效应在不同群体间存在显著差异,低收入家庭教育匹配效应最为突出,年
摘要:随着新一代信息技术在基层治理领域的快速渗透,其应用效果呈现出显著差异。部分数字化项目在提升治理效率、优化公共服务和塑造治理形象方面成效突出,但存在功能局限,呈现出展示导向或功能不足的特征。文章基于制度逻辑理论,从技术角色的象征性价值与实用性价值双重维度,构建了“示范型技术—展示型项目—支撑型技术—低效型技术”的分类模型,揭示了不同技术效用差异的结构性成因。通过案例比较发现,制度逻辑取向、技术
摘要:随着我国城镇化与人口流动进程加快,流动人口的异地就医问题日益成为医疗卫生体系面临的重大挑战。研究基于2018年全国流动人口动态监测调查数据(CMDS),依据安德森医疗服务利用模型,从倾向特征、使能资源、需求因素及支持体系四个维度,探讨影响流动人口异地就医行为的关键因素。研究运用二元Logistic回归模型对有效样本进行分析,发现年龄、参保地点和家庭收入是显著影响因素:老年流动人口异地就医概率
摘要:高质量发展是中国式现代化的本质要求和必由之路,发展新质生产力是推动高质量发展的内在要求和重要着力点。要实现高质量发展的目标必须依靠新质生产力这一核心驱动力。在构建新发展格局的战略背景下,我国新质生产力的发展越来越重视长效影响、战略眼光与全面推进,并向体系化、法治化的方向运行。在高质量发展进程中,要充分发挥法治保障的作用,为新质生产力发展创造良好的发展环境和条件。 关键词:新质生产力;发展;
摘要:随着全球人口老龄化趋势的加剧,养老问题已成为一个重要的全球性挑战。传统的社区居家养老服务模式面临着人力资源不足、成本上升、服务质量下降等问题,数字化技术的应用,为居家老人提供了完善的养老服务和技术支持,能够在很大程度上改善老年人的生活质量,但是也面临着数字鸿沟、隐私保护以及技术服务与需求不匹配等问题,文章期望通过增强老年人数字素养、加强政策支持、提升技术水平等方式破解当下难题,为未来的养老服
摘要:区域经济梯度差异深刻影响养老服务供应链发展形态,引发资源供需错配、主体协同不足与产业融合度低等问题。研究基于区域经济协调发展与服务供应链管理理论,构建差异化优化策略:东部地区推进“高端化 + 多元化”资源整合,形成医养康全链条服务体系;中西部地区建立“政府引导 + 社会参与”补短板机制,完善基础设施与人才培养;在城乡接合部打造“梯度转移 + 精准对接”资源流动路径。通过组建区域联盟与数字信息