政治制度是调整公共权力的社会规范。当人类社会发展到国家形态后,政治制度主要是调整国家权力的社会规范,当然也包括调整与国家权力相关的其他公共权力的社会规范。国家是人类社会进入文明时期后出现的社会共同体。目前为止国家是社会共同体的最高形式,社会共同体的其他形式,或属于国家,或受制于国家。国家会在一个相当漫长的历史时期内存在,每个人都离不开国家,只能由生入其中并因死出其外,可以流动于国家间却不能游离于国
日前,江苏省人大常委会召开省市人大常委会负责同志座谈会,部署推进人大代表报告履职情况工作,并研究通过相关具体实施方案,明确本届内实现各级人大代表报告履职情况“全覆盖”,将报告情况作为人大代表履职评价的重要内容,作为换届时推荐连任人大代表候选人的重要依据。 人大代表由人民选举产生,对人民负责,受人民监督。2022年修改后的地方组织法首次从法律上将人大代表报告履职情况的范围从“选民直接选举的代表"扩
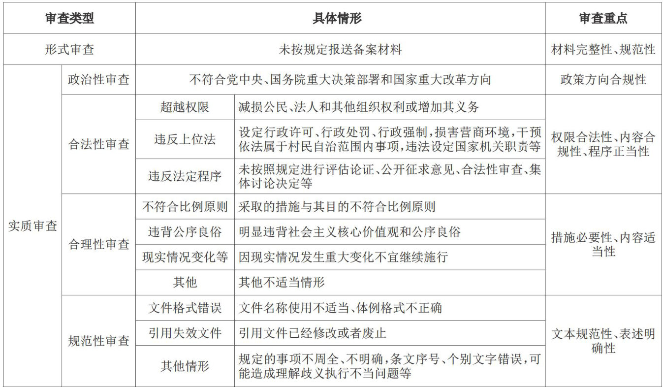
内容摘要:全国人大常委会通过的《法规、司法解释备案审查工作办法》在规范性文件审查标准上有一些重大突破,但其指导思想的模糊性导致现有审查标准出现逻辑不一致现象。现有审查标准不仅在很多方面落后于全国人大常委会自身的规范性文件审查实践,而且有些内容在法律上也存在缺陷。未来全国人大常委会在制定适用于所有审查机关的统一的规范性文件审查标准时,应正确看待若干概念的选择问题、“政治性标准”安置问题以及可能出现的逻辑重复问题,并在充分总结规范性文件审查实践案例的基础上实现对现有审查标准进一步细化和优化的目标。
内容摘要:备案审查的宪法监督功能的发挥要求合宪性审查在备案审查中的常态化运作。备案审查中合宪性审查基准表征审查科学性和制度成熟性,对宪法实施具有正向效应,具有鲜明的实践转译性、发现性、对话性和稳定性,应当得到提倡。审查基准是审查准则、操作规则与技术装置的综合,可以从审查依据择取、对象分层、范围限缩、程序规范、结论表述与处理机制方面展开构建。依据层面,注重宪法规范、原则和精神联用的功能互补;对象层面,根据立法基础分异分级审查强度基准;范围层面,坚持谦抑审查原则,避免法秩序过度波动;程序层面,构建“连接一解释一技术”审查模型;结论层面,区分“抵触”“不符合”“不一致”的效力认定梯度;处理机制则需强化沟通协商,形成建议、整改、纠错的闭环。审查基准初步类型化为实体性审查基准和程序性审查基准。未来应通过宪法解释程序常态化,实现审查基准从实践逻辑向制度规范的转化升华。 关键词:备案审查;合宪性审查;审查基准;宪法实施;备审年报案例
内容摘要:党政联合发文作为中国特色社会主义法治实践中的特殊规范性文件,兼具党内法规与国家法律的双重属性,在推动国家治理体系现代化进程中发挥着重要作用。随着党政合署办公模式的深入推进,此类文件的数量显著增长,监督缺失与审查机制不健全的问题日益凸显,亟需构建系统化、规范化的备案审查制度。本文从党政联合发文的复合属性及其审查必要性出发,系统梳理其备案审查制度的历史沿革,深入分析当前制度实施中面临的多重困境与缺陷,包括属性界定不清、审查标准不明、审查能力不足等核心问题。在此基础上,提出构建全流程运行机制、明确功能适配的审查标准、强化制度保障与能力建设等具体建议,旨在为实现党政联合发文的有效监督提供理论参考。
内容摘要:湖州市制定全国首部乡镇街道备案审查法规,是地方立法在基层监督机制建设上的重大突破。该法规通过明确审查主体、细化审查标准、优化审查程序、强化审查保障,为基层规范性文件监督提供了制度支撑。当前,地方备案审查立法仍普遍面临制度建构不均衡、衔接机制不畅、专业能力不足、社会参与有限等困境。未来应从理念引领、刚性约束、数字赋能、试点创新等多维度系统优化,提升立法质量与实施效能。
内容摘要:政府重大决策出台前向人大报告机制是中央政策和国家法律确立的一项人大监督制度。地方立法实践中针对该制度的适用范围和具体内容,主要有作出立法性决定、“一体化”的地方性法规、行政规范性文件三种规范模式。该制度在实践中仍然存在立法滞后与程序缺失、人大监督权与政府决策权存在张力等问题。为有效发挥人大“支持型”监督和民主保障作用,建议通过立法明确政府重大决策报告的范围与内容,健全重大决策报告制度的全链条工作程序,完善重大决策报告制度的保障和评价体系。
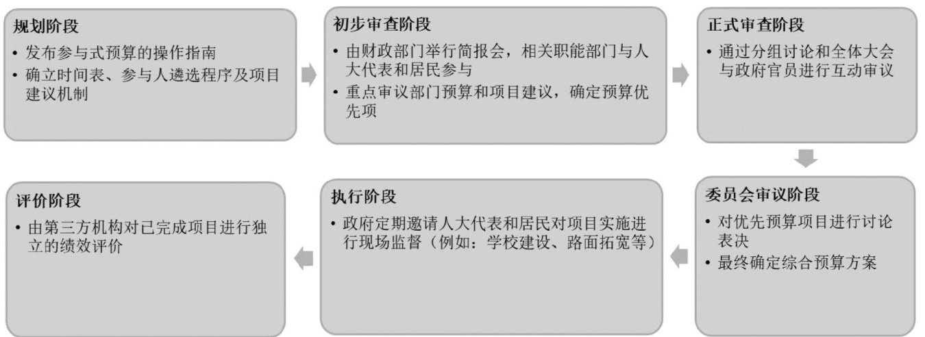
内容摘要:参与式预算的实践场域由乡镇转向社会结构高度分化的特大城市时,面临代表性困境与专业壁垒的双重挑战。通过对广州市天河区参与式预算实践案例的分析,发现其核心在于将人大监督关口前移,预先审查与贯穿始终的全周期监督流程相结合,构建起一套权责清晰、环环相扣的制度体系,实现了预算民主的价值理性与财政监督的工具理性的有机融合。该实践为全过程人民民主在复杂城市环境中的深化提供了可借鉴的操作指引,未来需在制度规范、绩效导向与技术赋能上持续深化。
内容摘要:党的二十届三中全会提出,要“强化人大预算决算审查监督和国有资产管理、政府债务管理监督”,对人大国有资产管理监督提出了更高的要求。2017年以来,地方人大积极开展国有资产管理监督探索实践,取得了一系列积极成效,但仍存在报告内容不完善、监督方式单一、民众参与不足等问题。还需要深入学习贯彻改革要求,深刻把握监督的职责定位,找准监督切入点和着力点,充分借鉴运用各地监督的有效经验做法,坚持问题导向强化国有资产管理监督,以改革精神高标准推进监督工作。
内容摘要:要客观正视人大代表闭会期间依法履职形势要求,着力适应代表家站选代升级的履职需求、顺应数字场景日益丰富的发展趋势、呼应融入基层社会治理的现实所盼、响应讲好代表履职故事的内在要求,从厚植思想根基、强化代表履职意识,健全完善机制、激发代表履职基础,发挥家站功能、夯实代表履职活力,强化服务保障、提升代表履职质效等方面,改进和完善代表闭会期间依法履职的方法路径。 关键词:人大代表;人民代表大会;依法履职;全过程人民民主;实践创新
内容摘要:深圳市人大常委会创新开展人大代表行业和产业联系点建设,探索出一条新形势下发挥代表专业特长,助推高质量发展的代表工作新路径。深圳基层人大工作创新交流推进会介绍了全市10个区各自的做法和成效。行业和产业联系点的设立,提高了间接选举的专业代表联系群众的针对性,有利于发挥代表专业特长,推动现代化产业体系建设。
内容摘要:代表法的制定和修正,见证了全国人民代表大会不断加强代表工作的历史性进步。该法历经四次修正,为推进代表工作高质量发展提供坚实的法律保障,为实现社会主义现代化建设和发展凝心聚力。该法对坚持和完善人民代表大会制度起到了至关重要的作用,也彰显了中国特色社会主义制度的优越性。在新时代新征程上,只有在贯彻过程中不断发挥人民群众的创造力,一切从实际出发,立足实践,才能真正使该法发挥其蓬勃不息的生命力。
法律是治国之重器,良法是善治之前提。党的十九大报告明确指出,“推进科学立法、民主立法、依法立法,以良法促进发展、保障善治”,对立法质量提出了更高要求。中国特色社会主义进人新时代,人民群众对立法的期盼,已经不是有没有,而是好不好、管用不管用、能不能解决实际问题。立法工作的重心已从解决无法可依的数量问题转向实现良法善治的质量问题。 早在公元前325年,古希腊哲学家亚里士多德在《政治学》中提出,“法治
大连市人大常委会持续拓展备案范围,提高审查质量,增强工作合力,推动全市备案审查工作高质量发展,成效显著。为进一步提升备案审查工作质效,市人大常委会对所辖区市县人大常委会备案审查工作开展专题调研。调研发现,尽管各区市县人大常委会已初步构建备案审查工作制度框架,但仍存在不少问题,有的区市县备案审查工作办法沿用十六年未作修订,有的与“一府一委两院”的备案审查工作沟通协调机制尚有空白,各区市县在报备范围、
乡村振兴是一个复杂的系统工程,涵盖了经济、政治、文化、社会、生态等多个领域。目前,乡村振兴实践面临着各种矛盾和问题,如土地流转、产业结构调整、基础设施建设等。这些问题的解决需要充分发挥人民群众的智慧和力量,通过民主协商、民主决策等方式,凝聚共识,形成合力。 舒桥村地处湖北省咸宁市嘉鱼县官桥镇,辖区面积14.5平方公里,下辖32个自然湾、8个村民小组,户籍人口2848人。近年来,该村面临青壮年人口