摘要:新一轮科技革命和产业变革在数字经济领域影响深远,与复杂多变的大国博弈相交织,使得产业政策在全球范围内再次强势回归。在数字经济时代,为了更好地统筹产业发展和安全,构建以先进制造业为骨干的现代化产业体系,需要我国现有的产业政策体系作出深度调整和变革。面对我国产业政策的功能定位多元、合成谬误大量存在,以及行政色彩较浓、制定和实施机制不够完善等主要问题,未来我国需要以竞争政策、科技政策和功能性产业政策构筑起产业政策的稳固三角、以产业政策的目标转换带动产业政策的内容重构、加强有利于创新链和产业链深度融合的新型产业政策实施力度,以及推动产业政策的组织模式从“各自为政”向“部门协同”转变,从而适应数字经济和大国博弈时代对我国产业政策变革提出的新要求。
摘要:新辩证法学派以体系辩证法为核心,区别于苏联学派的辩证唯物主义旧辩证法和黑格尔主义的马克思主义的历史辩证法,聚焦于价值形式理论,强调辩证法的体系性和总体性。阿瑟作为该学派代表人物,以黑格尔的《逻辑学》为本体论基础,解读马克思价值形式理论,反对过早引入劳动概念,强调形式相对于内容的绝对优先性。新辩证法学派“以黑解马”的研究路径,推动了马克思价值形式理论的当代研究。然而,由于其误解了历史辩证法,弱化了劳动价值论的重要性,因而难以洞悉资本的生产关系本质,使辩证法沦为纯粹的逻辑演绎,丧失了应有的革命精神。廓清新辩证法学派解读马克思的理论实质,有助于推进新时代马克思主义意识形态话语权建设。
摘要:“现实的个人”是唯物史观中的基本概念。马克思、恩格斯在《神圣家族》中对“现实的个人”的考察已进入自觉状态,将其规定为现实具体性、感性和历史性。这一概念在此时呈现出两方面的理论张力。一方面,“现实的个人”表现为用实践的观点代替费尔巴哈抽象人道主义的张力。另一方面,在为“现实的个人”寻求解放的道路上,这一概念又呈现出唯物主义和历史目的论之间的张力:马克思、恩格斯指出群众是历史活动的主体,但对无产阶级在历史中的作用依然停留在哲学共产主义阶段。重新考察“现实的个人”在《神圣家族》中的生成过程,有助于从马克思、恩格斯的理论环境中理解为何要将“现实的个人”作为历史唯物主义的起点,这对于明确马克思、恩格斯问题域的转换,探讨他们与青年黑格尔派的关系,具有重要意义。
摘要:美国学者亨廷顿将20世纪70年代肇始于葡萄牙、西班牙的民主改革及随后席卷东亚、南美、东欧的政治转型称为第三波民主化。从全球资本积累结构审视这一进程,可以发现民主制度有效运作的关键变量在于是否有强大的经济基础支撑。西方中心国家恰恰是通过“中心—边缘”的全球资本不对称积累结构攫取了国际剩余价值的绝大部分,由此维持其民主制度的有效运行。而模仿西方民主模式的外围国家则因难以获取足额的国际剩余,进而导致民主转型进程陷入重重困境。中国式民主则通过三重突破性创新实现了范式转换:以经济自主性构建夯实物质基础,以制度创新完善社会治理体系,以本土价值重构凝聚社会共识。这一民主形态既通过文明基因的创造性转化,彻底解构了“现代民主 西方民主”的认知窠白,又通过开创效率优势与公平导向兼具的新型民主范式,为广大发展中国家探索内生性民主道路提供了中国方案。
摘要:改革开放内在要求进一步全面深化改革必须坚持以人民为中心。探究坚持以人民为中心进一步全面深化改革的叙事逻辑对于把握社会主义建设规律具有重要意义。坚持以人民为中心的叙事逻辑旨在阐释进一步全面深化改革的价值叙事、主体叙事、客体叙事、效果叙事的逻辑关系。价值叙事明确改革的根本目标是“为了人民”,彰显改革宗旨的一贯性;主体叙事阐释改革的根本力量是“依靠人民”,突出人民群众的主体地位;客体叙事分析改革的政策内容“源于人民”,确保改革回应人民的现实关切;效果叙事坚持改革的评价标准“交由人民”,以人民满意度为改革成效的最终结果。坚持以人民为中心全面深化改革是一个科学的叙事体系,为进一步全面深化改革、推进中国式现代化提供坚实的学理支撑。
摘要:基层党组织政治功能是新时代党的建设的新命题,具有丰富的理论内涵、鲜明的时代特征与严密的逻辑关系。从内涵上看,基层党组织政治功能可以归结为政治领导功能、政治传导功能、政治服务功能和管党治党功能四个方面。从特征上看,马克思主义政党的政治属性决定了基层党组织政治功能的政治性,基层党组织政治功能内容要素的共通与互补体现出其系统性,不同历史阶段政治功能内容形式的动态演进彰显了其时代性,政治功能在基层党组织功能系统中的根本性地位突出了其统领性。政治功能为组织功能、服务功能提供正确政治方向和效能评判标准,组织功能、服务功能为实现政治功能提供组织支撑和群众基础,党的政治建设所蕴含的“政治强党”意蕴为增强基层党组织政治功能提供逻辑指引。对基层党组织政治功能“本质属性—独特表现—内外部联系”三位一体的分析,有助于为构建基层党组织政治功能理论谱系提供学理支撑,进一步厚实基层党组织政治功能的实践理性。
摘要:社会主义法治精神是马克思主义同中国法治具体实际相结合、同中华优秀传统法律文化相结合的思想产物和文明结晶。社会主义法治精神包含“人民至上”“德法协同”“实践理性”“开放包容”等科学内涵,展现了中国共产党独特的法治世界观、方法论和文明观。社会主义法治精神折射出多维的价值和影响力:在历史层面,它推动了中华优秀传统法律文化的现代转型和生命更新;在现实层面,它为推进强国建设、民族复兴伟业提供了强大的法治精神支撑;在未来层面,它指引和规制中国式法治现代化文明新形态的构建和发展。
摘要:道德自觉是人们在追求美好生活和自身德性养成过程中形成的自觉的心理状态和意志品质。它生成于公民的道德实践,又通过道德实践展现出来。社会道德风尚作为公民道德实践展开的伦理氛围,以其特有的育人化人属性,规范、鼓舞、动员社会成员作出道德行为,涵养着公民的道德自觉。这一过程具体表现为社会性的精神力量形成了整体的价值环境,作用于公民的内在认知,影响着公民的道德行为,并在道德实践中使其生成稳定的道德人格,形成内在的道德自觉。可以说,实践对于社会道德风尚与公民道德自觉的关系具有根本性的解释力。基于社会道德风尚涵养公民道德自觉,应以社会主义核心价值观为引领,通过实践锻炼公民的道德自律能力,激发彰显公民道德自觉的主体性实践;构建社会互助性实践体系,培育社会成员自觉的、利他的品格;提升公民公共意识,在其社会交往中推动道德共同体的发展。
摘要:中国人民抗日战争作为全民族抵御外侮的战争,是中华民族从“自在”向“自觉”转型的关键节点之一。抗日战争时期,中国共产党通过政治整合、文化重构、社会动员等多重路径,将民族危机转化为共同体建设的契机,推动了中华民族共同体意识的觉醒。这种觉醒,不仅奠定了抗日战争胜利的精神基础,也为当代中国推进中华民族共同体建设提供了历史经验。它昭示我们,团结就是力量、团结才能胜利。新时代,面对国际局势的复杂变化和分裂势力的挑战,我们必须矢志不渝维护国家统一和民族团结;要着眼构建中华文明,使各民族人心归聚、精神相依;爱国主义教育必须与时俱进,让中国青年深刻理解抗战精神、传承民族记忆。
摘要:精神交往是人与人之间表达思想、情感、意志、愿望的实践活动。在精神交往中,感情的融合和情感的共鸣会生成差异化的境界。精神交往境界往往外显为人的精神境界,植根于人的精神需要中、受制于现实的物质生产实践、确证于人的本质属性。它既是一种精神状态也是一种生活方式。差异化精神交往境界的生成既有赖于精神需要的层次性推动和文化实践的形塑性影响,也受到意识形态的目的性规训和物质生活的实质性羁绊。在精神交往中,有意识地提升精神交往境界,不仅有利于从人的精神世界入手促进社会主义精神文明水平的提高,也有利于规范和反哺精神生产,助推精神生活共同富裕的实现。
摘要:作为科技创新与经济结构优化的集中体现,新质生产力以其独特的创新性和高效性,成为助推乡村文化振兴的重要引擎。新质生产力通过资源数字化创新、文化生产要素创新、数字化治理体系创新、现代化人才体系创新赋能乡村文化振兴,能够有效激发文化创新活力,推动乡村文化传承。但同时,在这个过程中,也面临着资源转化效率较低、产业规模效应受限、治理手段精准性不足、人才供需结构性矛盾等现实挑战。新质生产力要为乡村文化振兴提供更加强劲的支撑力和引领力,需要不断深化科技融合创新以提升乡村文化资源转化效能,加强文化业态协同创新以扩大产业规模效应,不断提升信息化条件下文化领域治理能力以提高资源配置精准度,创新乡村文化人才培养机制以破解人才结构性矛盾,从而全面推动乡村文化创造性转化和创新性发展。
摘要:黄河“几字弯”都市圈文旅深度融合发展对都市圈加快经济结构调整、传承与弘扬黄河文化以及铸牢中华民族共同体意识均极具战略意蕴。目前黄河“几字弯”都市圈文旅融合,面临着文旅项目与产品设计品牌认可度不高,文旅资源创造性转化、创新性发展不够,以及区域间文旅融合府际合作支撑不足等诸多瓶颈与短板。为此,应通过打造多层次现代化文旅融合产业体系、统筹提升文旅深度融合要素保障效率、健全文旅深度融合府际协同发展机制来实现黄河“几字弯”都市圈文旅深度融合发展。
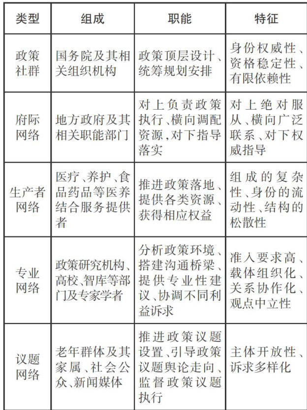
摘要:随着我国老龄化程度不断加深,老年人口数量持续增长等问题,给我国社会养老保障体系带来了巨大的压力。政策网络理论在分析政策的多元主体互动关系、剖析政策互动行为和结构性因素方面具有较强的解释力,适用于城市医养结合服务研究。研究发现,政策网络视角下城市医养结合服务面临政策社群相关机制不完善、府际网络管理体制需优化、生产者网络工作规范性不足、专业网络影响力有限、议题网络积极性有待提高等困境。城市医养结合服务多元主体应通过完善政策社群相关机制、健全府际网络管理体制、提高生产者网络工作规范性、提升专业网络影响力、提高议题网络积极性等治理举措,为城市老年群体提供安全、规范、优质和个性化的医养结合服务,从而推动我国养老事业高质量发展。