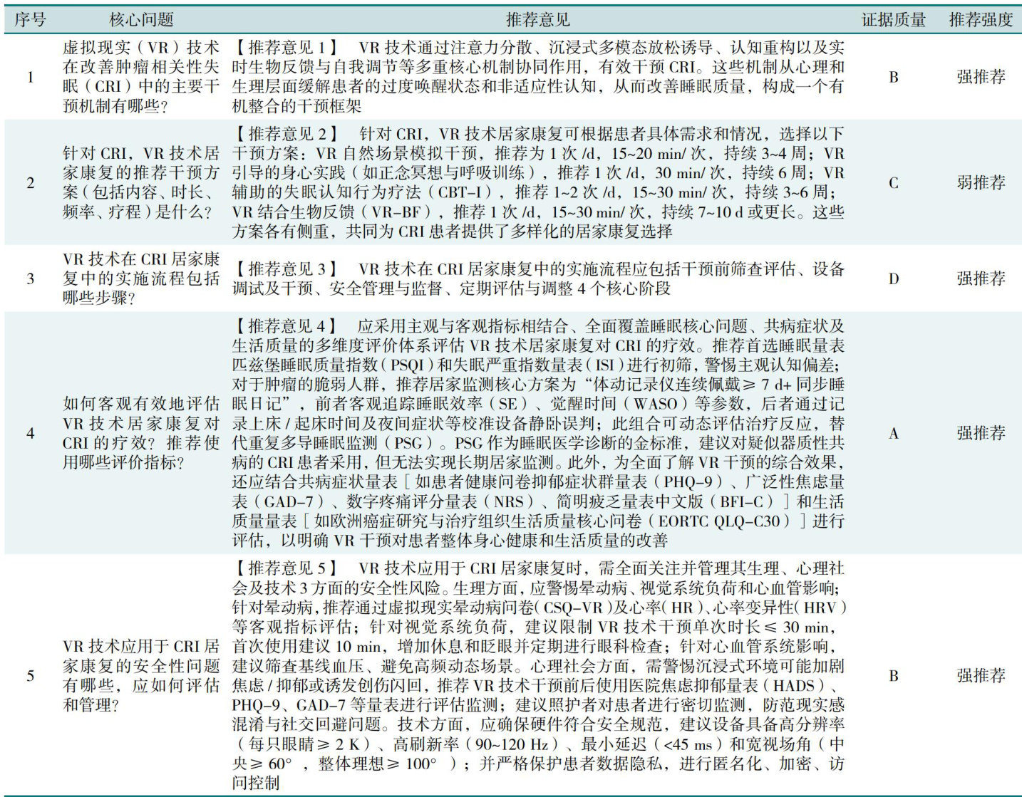
【摘要】为深入贯彻全周期康复理念,进一步规范虚拟现实(VR)技术在肿瘤相关性失眠(CRI)患者居家康复中的应用与管理,中国康复医学会社区康复工作委员会联合肿瘤学、心理学、康复医学、护理学、公共卫生及数字医疗技术等多学科领域专家,基于循证医学证据和国内外临床实践经验,共同制订《虚拟现实技术应用于肿瘤相关性失眠居家康复的专家共识(2025年版)》。本共识围绕VR技术在CRI居家康复中的干预机制、干预方案、干预实施流程、疗效评价指标及安全性评估等核心方面提供规范化指导,旨在构建一套科学、规范的流程框架和多样化的可选方案,使VR技术在CRI居家康复患者中得到合理、有效的应用,提升临床实践的科学性与安全性,推动肿瘤康复领域数字化技术的标准化发展,助力患者实现全周期康复,提高生活质量。
【摘要】医学无法解释症状(MUS)是基层医疗的常见问题,其病因不明确,会给患者带来持续的痛苦且影响医患关系。在全科医师的日常诊疗中,MUS 的早期发现、早期干预是一个时刻面临的挑战。本文结合相关文献和指南阐述 MUS 的诊疗思路,以帮助全科医生在临床实践中有效识别和管理MUS,最终达到提高患者治疗效果、构建和谐医患关系的目的。
【摘要】背景医患关系是医疗领域关注的焦点。全科门诊是提供连续性、综合性医疗服务的重要场所,全科医生的沟通能力对改善医患关系尤为重要,然而目前分析我国全科门诊医患沟通现状的相关研究较少。目的了解全科门诊医患会话的特征和现状,以期为提高全科医生沟通能力、优化医患沟通策略、构建和谐医患关系提供实证支持。方法采用便利抽样法,选取1家三甲医院和3家社区卫生服务中心(站)的8名全科医生,运用自然观察法,收集其
【摘要】背景心率变异性(HRV)与脑梗死发生相关。然而,在2型糖尿病患者中,关于HRV与脑梗死关系的研究尚少。目的探讨2型糖尿病患者HRV与脑梗死的关系。方法选取2020年1月—2022年8月在宁波市第二医院住院的577例2型糖尿病患者,根据患者有无脑梗死分为脑梗死组和无脑梗死组。收集患者一般资料、实验室检查结果。患者均进行 24h 动态心电图监测,HRV参数包括全部正常窦性心搏间期的标准差(SDNN)、相邻RR间期之差的均方根值(rMSSD)和相邻RR间期相差 >50ms 的数量占总心搏数的百分比(PNN50)。采用多因素Logistic回归分析探究HRV与脑梗死的关系。依据HRV参数中SDNN水平将患者分为SDNN减低组( SDNN<100ms )与SDNN正常组( SDNN?100ms ),并分析其与脑梗死的关系。结果共纳人577例2型糖尿病患者,脑梗死组287例,无脑梗死组290例。多因素Logistic回归分析结果显示,SDNN水平是2型糖尿病患者发生脑梗死的独立影响因素( OR=0.970 , 95%CI=0.961~0.979 , P<0.05 )。SDNN减低组264例,SDNN正常组313例。多因素Logistic回归分析结果显示,SDNN减低组患者发生脑梗死风险较正常组高( OR=4.164 , 95%CI=2.769~6.262 , P<0.05 )。结论2型糖尿病患者中HRV参数减低与脑梗死相关,随着SDNN减低,患者发生脑梗死的风险增高。
【摘要】背景核苷(酸)类似物(NAs)已成为慢性乙型肝炎(CHB)的主要治疗药物,而2型糖尿病(T2DM)对其疗效的影响尚不明确。目的探讨T2DM对CHB患者接受NAs抗病毒治疗疗效的影响。方法纳入2015年1月—2023年6月在天津市第二人民医院住院行肝穿病理检查,且为NAs初治的CHB患者350例,根据是否合并T2DM,将患者分为T2DM-CHB组和CHB组。按照性别、年龄、乙型肝炎病毒(lgHBV)DNA水平、乙肝病毒e抗原( HBeAg )状态、丙氨酸氨基转移酶(ALT)和天冬氨酸氨基转移酶(AST)水平进行倾向性匹配后,最终纳入患者238例(T2DM-CHB组: n=70 ;CHB组: n=168 )。回顾性采集患者用药情况,以及肝肾功能、病毒学指标等数据,每6个月随访1次,共随访5年。为评估NAs早期治疗的有效性,在抗病毒治疗启动后的第1个月和第3个月各随访记录1次。结果T2DM-CHB组患者在接受NAs治疗后,其血清IgHBVDNA水平在1、3、6个月和18个月均高于CHB组( P<0.05 )。T2DM-CHB组在治疗后12、30个月和36个月的乙型肝炎表面抗原( lgHBsAg )值高于CHB组( P<0.05 )。Kaplan-Meier生存曲线显示,两组患者首次达到完全病毒学应答(CVR)的时间存在差异( χ2=14.144 P<0.001 ),T2DM-CHB组和CHB 组首次发生CVR中位时间分别为18.9个月和14.3个月。T2DM-CHB 组在治疗后6、12、18、24、30个月的 HBeAg 累积清除率和 HBeAg 血清学转换率均低于CHB组( P<0.05 )。T2DM-CHB组治疗后1、3、6、12、18、24个月肝功能正常累积率均低于CHB组( P<0.001 )。多因素 Cox 回归分析结果显示,T2DM( HR=0.706 ,95%CI=0.584~0.854 )、lgHBVDNA( HR=0.624 , 95%CI=0.534~0.730 )、估算肾小球滤过率(eGFR)( HR=1.197 95%CI=1.017~1.409 )是CHB患者首次CVR发生时间的影响因素( P<0.05 )。结论合并T2DM影响CHB患者应用NAs治疗的病毒学应答,延长达到CVR和肝功能恢复的时间。
【摘要】背景三酰甘油-葡萄糖(TyG)指数作为胰岛素抵抗(IR)的替代指标,与代谢综合征及肺栓塞(PE)的发病机制相关。目的探究TyG指数与重症PE患者临床预后之间的关联。方法本研究为回顾性队列研究,数据来源于重症监护医学信息数据库(MIMIC-IV)。选取该数据库中2008—2019年人住重症监护病房(ICU)的PE患者,根据其人ICU首日的TyG指数四分位数将患者分为4组。主要结局指标为住院期间的全因死亡率,包含住院死亡率和ICU死亡率。通过 Cox 比例风险回归分析和限制性立方样条(RCS)探索TyG指数与患者预后的关系。结果本研究共纳入391例患者,平均年龄为( 62.2±16.5 )岁。整个队列的平均TyG指数为( 4.95±0.41 )。观察到住院死亡率为 19.18% (75/391),ICU内死亡率为 10.23% (40/391)。根据入院时的TyG指数,将患者分为4个四分位组(TyG指数分别为Q1:3.81\~4.68;Q2:4.69\~4.90;Q3:4.91\~5.18;Q4:5.19\~7.05),分别为98、97、98、98例。调整自变量后 Cox 比例风险回归分析结果显示:随着TyG指数升高,PE患者住院死亡风险( HR=4.14 , 95%CI=1.40~12.28 P=0.010 )、ICU死亡风险( HR=6.45 , 95%CI=1.27~32.60 , P=0.024 )均增加。相较于Q1,TyG指数位于Q4的PE患者住院死亡风险增加( HR=4.17 , 95%CI=1.33~13.03 , P=0.014 )。RCS结果显示,随着TyG指数的升高,住院死亡率和 ICU死亡率呈线性增加( P↓↓↓ 值分别为0.833、0.669)。结论重症PE 患者的全因死亡率与TyG指数之间存在显著关联,提示TyG指数可作为预测住院及ICU死亡风险有价值的指标。
【摘要】背景Wilson病(WD)患者炎症水平增高且与认知损害密切相关。研究表明,晚期糖基化终产物受体(RAGE)/核因子 κB ( NF-κB )信号通路的激活是介导认知障碍的重要炎症机制,但其关键分子在WD伴轻度认知障碍(MCI)患者血清中的表达水平尚不清楚。目的探讨WD伴MCI患者血清RAGE/NF- κB 通路表达水平变化及其对 MCI的影响。方法收集 2024年1月—2025年1月在安徽
【摘要】背景痔病是肛肠科常见疾病之一,注射治疗是常用的治疗方法,但目前关于注射治疗的应用深度、规范应用情况等方面的全国性数据较为缺乏,因此有必要开展此项调查研究。自的探究当前痔注射治疗在中国开展的深度和广度、规范性应用情况、有效性和安全性及未能开展的原因。方法于2022年7—11月对中国医药教育协会肛肠疾病专业委员会的委员发布线上问卷,自行设计问卷内容,共37个问题,包括人口学资料、治疗痔的方法、
【摘要】背景泌乳启动延迟(DOL)是纯母乳喂养率降低的重要原因。膳食炎症指数(DII)已被证实与各种不良健康结局有关,但与 DOL的关系尚不十分清楚。目的了解孕晚期女性DII水平,探究其对DOL的影响。方法采用便利抽样法选取2023年12月—2024年6月在安徽医科大学第一附属医院常规产检的孕晚期女性作为研究对象并追踪至产后 72h ,采用产妇自感乳胀法确定是否为DOL人群。采用一般资料调查表收集孕妇的一般人口学特征及孕产相关信息;采用食物频率问卷调查表(FFQ)收集膳食摄入信息,并计算DII;采用分娩和产后资料调查表收集分娩和产后相关信息。采用二元Logistic 回归分析探究DII和 DOL的关系并对年龄、孕前 BMI和是否有妊娠期糖尿病因素进行分层分析。结果共发放问卷228份,回收有效问卷217份,有效回收率为 95.2% 。其中68人( 31.3% )发生DOL 。DOL产妇和非DOL产妇在孕次、孕期睡眠质量、妊娠期增重、产后是否有母婴分离方面比较,差异有统计学意义( P<0.05 )。根据三分位数法将DII分为低、中、高3组,高DI组孕妇DOL发生率高于中DI组和低DII组( P<0.017 )。二元Logistic回归分析结果显示,高DII组发生DOL的风险是低DII组的2.817倍( 95%CI=1.244~6.381 , P=0.013 )。在年龄 <35 岁、孕前 BMI<24.0kg/m2 的妊娠晚期女性群体中,高DII组的女性发生DOL的风险分别是低DII组女性的3.144倍 95%CI=1.346~7.344 , P<0.05 )、2.666倍( 95%CI=1.072~6.630 ! P<0.05 )。结论DII和DOL之间存在相关性,较高的DII会增加DOL发生风险,尤其是年龄 <35 岁和孕前 BMI<24.0kg/m2 的孕晚期女性群体。妇幼保健人员应对孕妇群体进行个性化饮食指导,增加抗炎饮食的摄入量以降低DOL发生率,提高纯母乳喂养率。
【摘要】背景AXL/生长停滞特异性蛋白6(Gas6)信号通路靶向药物是目前肿瘤药物研究的新热点,但Gas6 在乳腺癌中的表达及其作用尚存在争议。目的探讨Gas6和AXL在乳腺癌中的表达及Gas6 与临床病理特征和预后的相关性。方法纳人2019年10月—2022年2月就诊于福建医科大学附属闽东医院乳腺外科的60例浸润性乳腺癌患者为研究对象,收集患者手术切除癌组织及癌旁组织标本,使用免疫组织化学染色和
【摘要】背景早期准确预测罹患终末期肾病(ESRD)的风险对医疗决策至关重要。在慢性肾脏病(CKD)领域,已有研究报道多种因素和前2年估算肾小球滤过率(eGFR)下降百分比对ESRD发展的影响。传统的风险评估方法通常依赖于专家经验、简单的统计分析和有限的生物标志物,这些方法在处理复杂、多维度的健康数据时具有明显的局限性,而采用机器学习算法,如人工神经网络可以显著提升风险预测的准确性、灵敏度和特异度。目的基于多种算法探究2年临床参数平均水平和2年内eGFR变化率对CKD发展至ESRD的预测价值。方法本研究数据集来自 2008—2014年日本帝京大学医院的日本CKD群体回顾性队列,700例患者入选研究队列。基于该队列获取两个数据集,分别是基线数据集和2年时间平均数据集。使用逻辑回归(LR)、多层感知机(MLP)、支持向量机(SVM)、极端梯度提升树(XGBoost)、卷积神经网络(CNN)算法预测患者是否会在数年后达到ESRD,并得出概率。从数据和算法两个层面平衡数据集,使用对比试验证明医学上的意义。结果将LR、MLP、SVM、XGBoost作为基准模型,对比试验表明,CNN模型表现最佳,准确率为 94.8% ,精确率为 80.3% ,召回率为 78.2% ,F1分数为 78.4% 。5个模型在2年时间平均数据集上的评价指标明显高于基线数据集上的指标,尤其是召回率。此外,包含2年内eGFR下降率变量的模型优于不包含该变量的模型。在解决数据集类别不平衡的问题后,召回率有了很大程度的提高。结论研究证明基于CKD数据集的CNN模型可以指导医护人员做出更佳的临床治疗决策,前2年临床参数的平均水平和2年内eGFR下降百分比对预测透析事件具有重大意义,前2年的综合管理对于推迟发生ESRD至关重要。
【摘要】背景股骨头坏死(ONFH)是一种临床难治性骨科疾病,发病率较高,预后差。目前磁共振成像(MRI)是诊断ONFH的“金指标”,但其检查流程烦琐,费用较高,无法作为常规筛查的工具。因此,亟待研发新型分子生物标志物用于ONFH的诊断。目的研究ONFH患者血清胱抑素A(CSTA)水平,评估其作为ONFH生物标志物的诊断价值。方法选取2023年5—11月于广州中医药大学第三附属医院就诊的21例ONF
【摘要】背景社区卫生服务机构是传染病防控体系的网底,对城市疫情防控至关重要。经过新型冠状病毒感染(COVID-19)疫情防控,北京市社区卫生服务机构传染病防控能力有所提升,但缺乏评估,未来改进的方向尚不明确。目的评估北京市社区卫生服务机构传染病防控能力在COVID-19疫情防控期间的变化,分析其影响因素,提出改进措施建议,为进一步提升基层传染病防控能力提供科学依据。方法2019—2022年,分别对
【摘要】背景自2009年启动国家基本公共卫生服务项目以来,全国各地普遍开展各项服务,由于各省市经济发展水平不同,其基本公共卫生服务项目的实施情况和进展也不同。深圳市作为全国性经济中心城市和国家创新型城市,信息化技术位于全国城市前列。目的梳理并总结深圳市 2017—2022年基本公共卫生服务的实施进展与趋势,为进一步推进深圳市基本公共卫生服务高质量发展提供参考。方法于2022年7月—2023年4月,
【摘要】背景我国食管癌疾病负担居全球首位,早期发现食管癌及癌前病变是提高患者生存率、降低发病率和死亡率的关键。目的探讨新型食管细胞收集器在食管病变筛查中的临床应用价值,为政府卫生部门制定更有效的癌症防控政策及公共卫生计划提供依据。方法选取2024年1月—2025年1月在石河子大学第一附属医院、第十三师红星医院、第十师北屯医院、第三师总医院喀什院区、第二师库尔勒医院、第四师医院、第七师医院、新疆维吾尔自治区人民医院、第三师总医院图木舒克市院区等9家新疆地区医院行新型食管细胞收集器细胞学检查、内镜检查及病理活检者261例。以病理活检为金标准,结合内镜下形态学表现,将受试者分为早期食管癌及癌前病变组( n=34 )、反流性食管炎组( n=150 )、食管黏膜未见异常组(对照组, n=77 )。评价新型食管细胞收集器细胞学检查在不同人群中的诊断效能。结果细胞学检查结果:癌细胞4例,鳞状上皮内高度病变27例,鳞状上皮内低级别病变12例,非典型鳞状细胞101例,鳞状细胞增生/炎细胞111例,无上皮内病变及恶性细胞6例。内镜及病理活检结果:鳞状细胞癌/腺癌细胞4例,高级别上皮内瘤变19例,低级别上皮内瘤变11例,非典型鳞状细胞20例,炎细胞15例,区域水肿 1 细胞增生115例,正常细胞77例。新型食管细胞收集器在早期食管癌及癌前病变组和对照组中筛查早期食管癌及癌前病变的受试者工作特征(ROC)曲线下面积为0.933,灵敏度为 94.12% ,特异度为 67.53% ,阳性预测值为56.14% ,阴性预测值为 96.30% ,总符合率为 75.68% 。新型食管细胞收集器在早期食管癌及癌前病变组和反流性食管炎组中筛查早期食管癌及癌前病变的ROC曲线下面积为0.902,灵敏度为 94.12% ,特异度为 42.00% ,阳性预测值为26.89% ,阴性预测值为 96.92% ,总符合率为 51.63% 。新型食管细胞收集器安全性高(严重不良事件发生率为0),可接受性高(视觉模拟量表平均分为1.3分), 93.9% (245/261)患者表示愿意接受此方法进行食管病变的复查。结论新型食管细胞收集器对早期食管癌及癌前病变有较好的诊断效能,可减少不必要的内镜检查,且具备操作简单、高效、安全、患者可接受性高等特性。
【摘要】背景肺弥散功能仪器的准确性直接影响临床肺疾病的诊疗决策,但仪器长期使用后存在性能漂移和测量误差。目前,临床多采用日常定标筒校准和生物人验证,由于其敏感性不足,难以发现仪器的潜在误差,因此亟需探索更为精准、客观的仪器质量评估方法。目的采用标准弥散功能模拟器来模拟受试者人体进行一口气呼吸法肺弥散功能检查,检测肺弥散功能仪器的准确性,并根据测试结果对仪器的误差原因进行校正,观察校正后的结果和维持的时间,然后结合生物人验证探讨这种方法的应用价值。方法2021年3—7月,在国家呼吸系统疾病临床医学研究中心肺功能室对4台肺弥散功能仪进行测试。采用标准弥散功能模拟器(5560型,Hans Rudolph,Inc,美国),使用3种一氧化碳浓度( 0.08% 、 0.10% 、 0.13% )的混合气和3种吸入容积(1.5、3、4.5L)分别组合,模拟受试者进行一口气呼吸法肺弥散功能测试,以肺一氧化碳弥散量(DLCO)测试值与目标值的绝对误差 <2mL?min-1?mmHg-1 为可接受范围,检测4台肺弥散功能仪(2种品牌各2种型号)的准确性并作为基线,同时分析仪器误差来源。然后根据误差进行相应的校正,比较校正前后和3个月内仪器准确性的变化,同时结合生物人验证,观察不同仪器之间测量的差异。结果 50% (2/4)的仪器在基线状态下的DLCO平均绝对误差 >2mL?min-1?mmHg-1 。各仪器的误差来源不一,可能是仪器配件损坏、操作方法错误、定标筒漏气等原因;在对误差进行相应的校正后,所有仪器的DLCO平均绝对误差均 <2mL?min-1?mmHg-1 ( P<0.001 ),且能维持3个月的时间。校正后,不同仪器间生物人测量的差异减小,尤其是DLCO 测量的极差和变异系数( CV )比较差异有统计学意义( P<0.05 )。结论临床长时间使用的肺弥散功能检查仪器的准确性存在较大差异,不同仪器间测量的差异较大。采用模拟器对肺弥散功能检查仪器进行质量评估的方法有效、可行,能够评估仪器的准确性且弥补日常校准的不足,建议定期使用模拟器进行质量评估和质量控制。
【摘要】乳酸化修饰是由糖酵解产生的乳酸与赖氨酸残基共价耦联形成的一种新型的蛋白质翻译后修饰调控机制,主要包括组蛋白乳酸化和非组蛋白乳酸化修饰。目前,研究发现其主要通过调控基因转录和蛋白表达以及亚细胞定位来参与细胞内的生命活动过程。随着年龄的增加,机体内多器官的乳酸代谢紊乱,在近期研究中发现其介导的乳酸化修饰能够参与多种年龄相关性疾病的发生、发展。因此,本文旨在综述乳酸化修饰在年龄相关性疾病中的功能和作用机制。
【摘要】快速眼动睡眠行为障碍(RBD)是一种异态睡眠,主要表现为快速眼动(REM)期出现肌张力失弛缓和梦境演绎行为,常对患者及其床伴的生活质量造成严重影响。根据是否存在明确的RBD 诱发因素,可将其分为特发性 RBD 和继发性RBD,后者常与发作性睡病、自身免疫性和炎性疾病及药物使用有关。近年来已经陆续有病例报道抗抑郁药、抗精神病药及少数其他药物可诱发或加重药物相关的RBD。本文主要对药物相关的RBD进行系统回顾,并总结其病理机制及治疗方法。